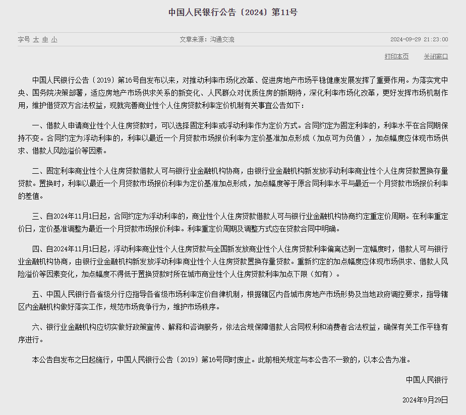
央行:不再区分首套、二套房!存量房贷利率批量下调(央行二套房贷款利率政策)

中国人民银行今天发布公告,完善商业性个人住房贷款利率定价机制,允许满足一定条件的存量房贷重新约定加点幅度,促进降低存量房贷利率。市场利率定价自律机制同时发布倡议,各家商业银行原则上应在2024年10月31日前对符合条件的存量房贷开展批量调整对于加点幅度高于-30基点的存量房贷利率,将统一调整到不低于-30个基点,且不低于所在城市目前执行的新发放房贷加点下限(如有),使得利率水平靠近全国新发放房贷利率附近,计平均降幅0.5个百分点左右。


为适应房地产市场供求关系的新变化,在批量调整和常态化调整阶段,均不再区分首套、二套房(有房贷利率政策下限区分首套、二套的城市除外),引导首套、二套存量房贷利率降至全国新发放房贷利率平均水平附近,减轻存量房贷借款人利息负担。


图片

Q

如何调整?

A

具体来看,倡议明确,各商业银行原则上应于2024年10月31日前统一对存量房贷(包括首套、二套及以上)利率实施批量调整,对于LPR基础上加点幅度高于-30BP的存量房贷,将其加点幅度调整为不低于-30BP,且不低于所在城市目前执行的新发放商业性个人住房贷款利率加点下限(如有)。


据中国证券报记者了解,批量调整阶段,首套、二套及以上存量房贷都可调整。去年已经调整过加点幅度的存量房贷也包含在内。


Q

借款人最快何时可以享受批量下调存款房贷利率?

A

倡议明确,2024年10月31日前,商业银行将对符合条件的存量房贷再开展一次批量调整,将利率较高的存量房贷利率降至全国新发放房贷利率附近,让借款人尽早获益。


Q

借款人利率可降至什么水平?

A

倡议明确,批量调整阶段,商业银行将在LPR上加点幅度高于-30BP的存量房贷加点幅度降至不低于-30BP。


业内专家表示,由于重定价日的不同,不同借款人的利率在批量调整后会有所差异。批量调整后的利率下降主要是加点幅度下降至-30BP所致。重定价后,最近一个定价周期内LPR的降幅也将体现出来,参与此次批量调整的借款人利率将调整至同一水平。


借款人根据下方的“重定价日位于不同区间的房贷加点调整后利率示例”,可以查看自己调整后在不同时间段的利率水平。


比如,某借款人的重定价日为每年5月1日,则可以看下方表格的倒数第二行,在2024年5月1日-2024年10月30日,利率为3.95%+调整前加点;在2024年10月31日至重定价日,利率为3.95%-30BP;在重定价日至下一个重定价日前一日,利率为最新LPR-30BP。


图片


此外,对于固定利率存量房贷,以最新LPR转换为加点形式,再将加点幅度调整为-30BP。


例如,利率为4%的固定利率存量房贷,最新5年期以上LPR为3.85%,先将其固定利率转换为4%=LPR+15BP,再将15BP调整为-30BP。


对于部分城市仍设定了新发放房贷利率政策下限的,调整后的加点幅度需不低于下限。


例如,北京二套房贷利率政策下限为,五环以内二套房贷的加点下限为-5BP,五环以外二套房贷的加点下限为-25BP。相应的二套房贷在批量调整时,加点分别调整为-5BP和-25BP。


Q

借款人可省多少钱?

A

业内专家计算,以100万元、25年期、等额本息还款的存量房贷为例,假设该房贷利率从4.4%降至3.55%,可节约借款人利息支出每年约5600元。


如果考虑到央行政策利率下调0.2个百分点,10月21日LPR可能跟随下降,在贷款重定价后,调整后的存量房贷利率水平还将明显低于3.55%,大幅节省房贷借款人的利息支出。


“存量房贷利率下调,有利于借款人进一步降低房贷利息支出,提升居民消费意愿,也有助于稳定购房者预期,提振信心。”上述专家称。


此外,批量调整完成后,预计存量房贷利率下降将减少银行利息收入约1500亿元。但新老房贷利差收窄后,提前还贷会明显减少,有利于银行稳定贷款规模,提高贷款质量。


Q

商业银行将如何开展工作?

A

倡议明确,各商业银行应尽快完成合同文本变更、系统改造等前期准备工作,确保如期完成存量房贷利率调整相关工作。鼓励商业银行通过网上银行、手机银行等线上渠道“一键式操作”办理,为借款人提供便利。


中国证券报记者了解到,四大行拟于10月12日通过官网、微信公众号等渠道发布实施细则及相关事宜。


Q

未来利率可调整至什么水平?

A

公告建立了存量房贷利率渐进有序调整的长效机制,如果未来新发放房贷利率继续下降,当存量房贷利率与全国新发放房贷利率偏离达到一定幅度时,借款人可与银行协商,申请将存量房贷利率调降至新发放房贷利率水平附近。


自2024年10月起,每季度第一个月,人民银行将在官方网站公布上个季度全国新发放商业性个人住房贷款加权平均利率,供银行和借款人参考。?


值得一提的是,此次公告规定借贷双方可以协商确定重定价周期。公告明确,自2024年11月1日起,合同约定为浮动利率的,商业性个人住房贷款借款人可与银行业金融机构协商约定重定价周期。在利率重定价日,定价基准调整为最近一个月贷款市场报价利率。


Q

新发放房贷时重定价周期如何选择?

A

为提高货币政策传导效率,人民银行取消对个人住房贷款重定价周期最短为1年的行政性限制。


对于新签订的个人住房贷款合同,自2024年11月1日起,可由借贷双方自主协商重定价周期。重定价周期可为按年、按半年、按季度等。


需要说明的是,业内专家提示,在利率下行阶段,重定价周期越短,借款人越早享受低利率,但在利率上行阶段,借款人也要越早承受高利率。


Q

存量房贷是否可以调整重定价周期?

A

记者从某国有银行了解到,自2024年11月1日起,符合条件的借款人在与商业银行市场化协商调整房贷利率加点幅度的同时,也可协商调整重定价周期。


对于存量房贷,在10月的批量调整阶段,若一对一协商重定价周期,将严重影响批量调整进度,拖延借款人享受低利率的时间。因此,商业银行应优先调整存量房贷利率的加点幅度,暂不调整重定价周期,使借款人尽早享受较低利率。


转载请说明出处 内容投诉内容投诉
九幽软件 » 央行:不再区分首套、二套房!存量房贷利率批量下调(央行二套房贷款利率政策)