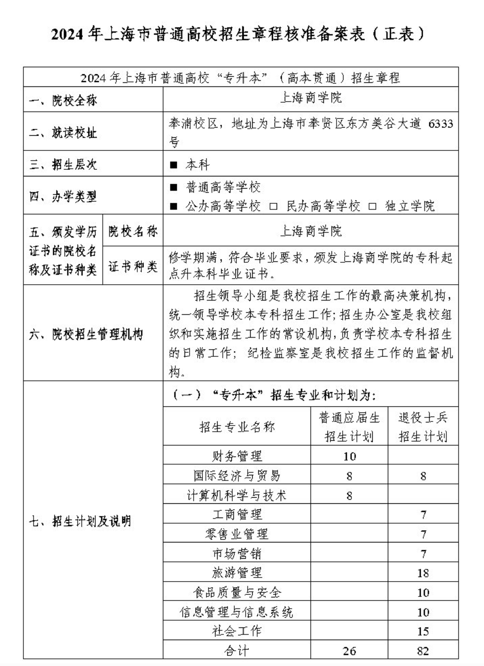
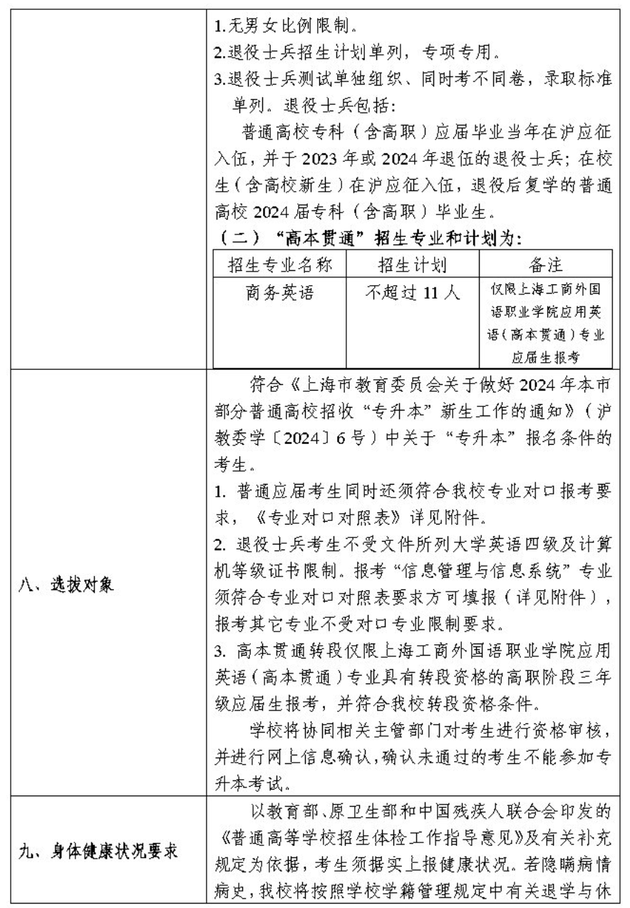
2024年上海商学院专升本招生章程已公布,招生章程包括招生计划、测试办法、录取规则等重要内容。其中,普通专升本考生26人,退役士兵计划82人,高本贯通专业计划不超过11人,考试时间在2024年4月6日(星期六)。

上海商学院专升本
上海商学院专升本

![]()

上海商学院专升本




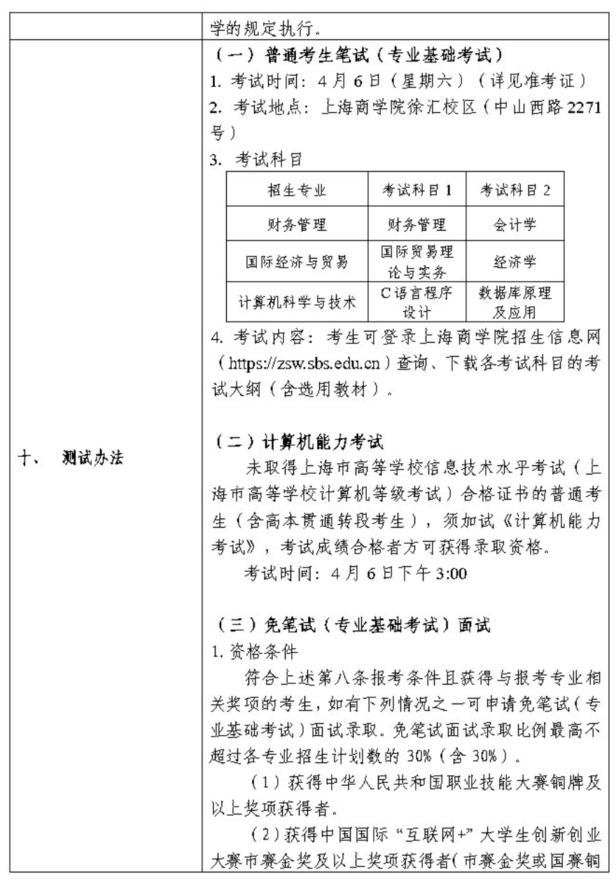
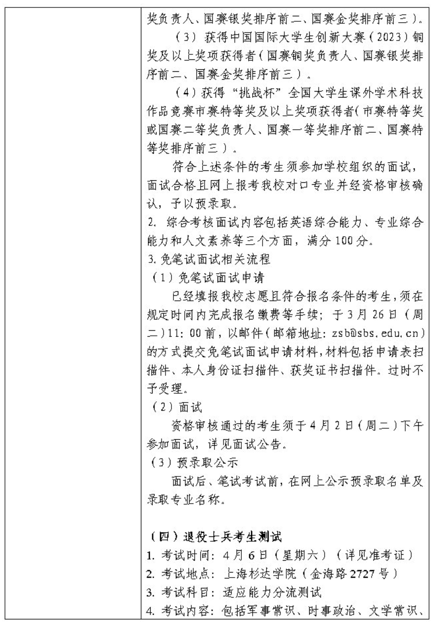
2024年上海商学院专升本招生章程已公布,招生章程包括招生计划、测试办法、录取规则等重要内容。其中,普通专升本考生26人,退役士兵计划82人,高本贯通专业计划不超过11人,考试时间在2024年4月6日(星期六)。

上海商学院专升本
上海商学院专升本

![]()

上海商学院专升本



