南宁公积金提取(南宁公积金提取网点)

点击蓝字关注 回复“九价”获 南宁公积金提取南宁九价hpv预约接种指南

提到公积金

大家第一个想到的肯定是

公积金贷款

其实啊

公积金在很多时候都能派上用场

除了购房提取

其实也可以用来

偿还购房贷款

还能网上办理

如何操作一起来看


公积金还贷在线提取

提取对象


已在南宁住房公积金管理中心(含各县管理部及铁路分中心)办理了住房公积金个人住房贷款的缴存职工。

南宁公积金提取


提取条件


在符合“偿还购建自住住房贷款本息”提取条件的情况下。


偿还购建自住住房贷款提取公积金条件:

一、缴存职工偿还购建自住住房贷款本息的,可以申请提取本人的住房公积金。自住住房是指职工及配偶在工作地、户籍地、住房公积金缴存地居住并拥有所有权的住房,包括普通商品房、自建房、全额集资建房、经济适用住房等,不包括商业用房、办公用房、别墅、商铺、车库、地下室等非自住住房的构筑物及无合法产权的住房。


图源:本地宝小培


二、缴存职工偿还购建自住住房贷款本息,职工及配偶提取个人账户最高可提取额后仍不足以支付该笔住房消费支出的,职工的父母、子女可在规定的提取额度内申请提取各自的住房公积金。


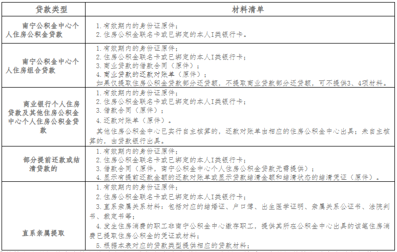
提取材料


(点击图片查看大图)


说明:还款对账单指显示贷款情况和月还款本息情况的对账单,非银行卡流水明细。至少显示最近三个月还款情况并有出具部门签章。


网上办理流程


登录新版个人网厅进入网厅主界面后,点击“智能核验提取”,按提取类型点击“公积金还贷提取”办理在线提取业务。



第一步:仔细阅读公积金还贷提取声明,知晓后点击“提交申请”。



第二步:核对个人基础信息,并仔细阅读温馨提示,完成后点击“下一步”。



第三步:核对房屋及贷款相关信息,并可再次阅知温馨提示,完成后点击“下一步”。



第四步:核对提取金额及转入账号等信息,并可再次阅知温馨提示,完成后点击“提交”。



第五步:最终确认提交提取申请,等待后台审核划转资金。



温馨提示:可进入【南宁本地宝】微信公众号在对话框回复【公积金】,获取南宁公积金预约入口、网上办理入口,公积金提取+贷款+缴存办理指南

-END-

嘘寒问暖,不如打笔巨款!

您点一个+就值一毛钱!

1毛也是爱,么么哒~~~

小编有话说

?在【南宁本地宝】公众号对话框发送关键词:

向下滑动查看更多

回复【灯会】获南宁灯会汇总、购票入口

回复【hpv】获取南宁2/4/9价hpv疫苗预约入口

回复【南宁之夜】获南宁之夜预约入口及游玩攻略

回复【景区】获取南宁景区预约及购票入口

回复【园博园】获取园博园开放时间、购票入口

回复【青秀山】获青秀山夜游亮灯时间、购票入口

回复【方特】获取方特优惠购票入口、游玩攻略

回复【公租房】获公租房选房报名入口、申请指南

回复【消费券】获取南宁消费券领取入口、流程

回复【机场大巴】获取南宁机场大巴各线路时刻表

回复【抗原检测】获抗原检测购买入口、指南

回复【发热门诊】获取南宁发热门诊地址、电话

回复【便民核酸】获南宁便民核酸时间、网点

回复【买药】获南宁线上买药入口、线下网点

回复【线上问诊】获南宁新冠线上问诊入口、流程

回复【经适房】获经适房资格申请及选房报名入口

回复【电动车】获取电动车上牌预约指南

▌图信息:来自南宁住房公积金管理中心、摄图网、酷吧,如侵删。

▌编辑:夏目

▌文章:内容南宁本地宝整理,如有侵权请联系。

▌商务合作:电话 4009999087;QQ 4009999087;微信 点击获取

戳原文,查看2023年南宁灯会攻略

转载请说明出处 内容投诉内容投诉
九幽软件 » 南宁公积金提取(南宁公积金提取网点)