多边形面积手抄报(多边形面积手抄报五年级)

多边形面积手抄报
第一部分

苏霍姆林斯基曾说过:“儿童的智慧在他的指尖上,数学是做出来的。” 在学习完《多边形的面积》这一单元时,我们设计了符合学生年龄特点和学习规律的实践作业——制作思维导图,为学生提供了更多操作、实践的机会,使学生悟出“转化”的数学思想,充分体会面积的测量与计算和实际生活的联系。活动通知如下:



第二部分

思维导图的制作非常灵活,学生将所学知识与思维导图结合,既巩固了知识,又培养了思维的逻辑性,还促进了学生对数学学科知识的系统整理与深入学习,同时提高了同学们对数学知识的整理能力。我们一起来瞧一瞧学生的成果吧!

多边形面积手抄报
第三部分

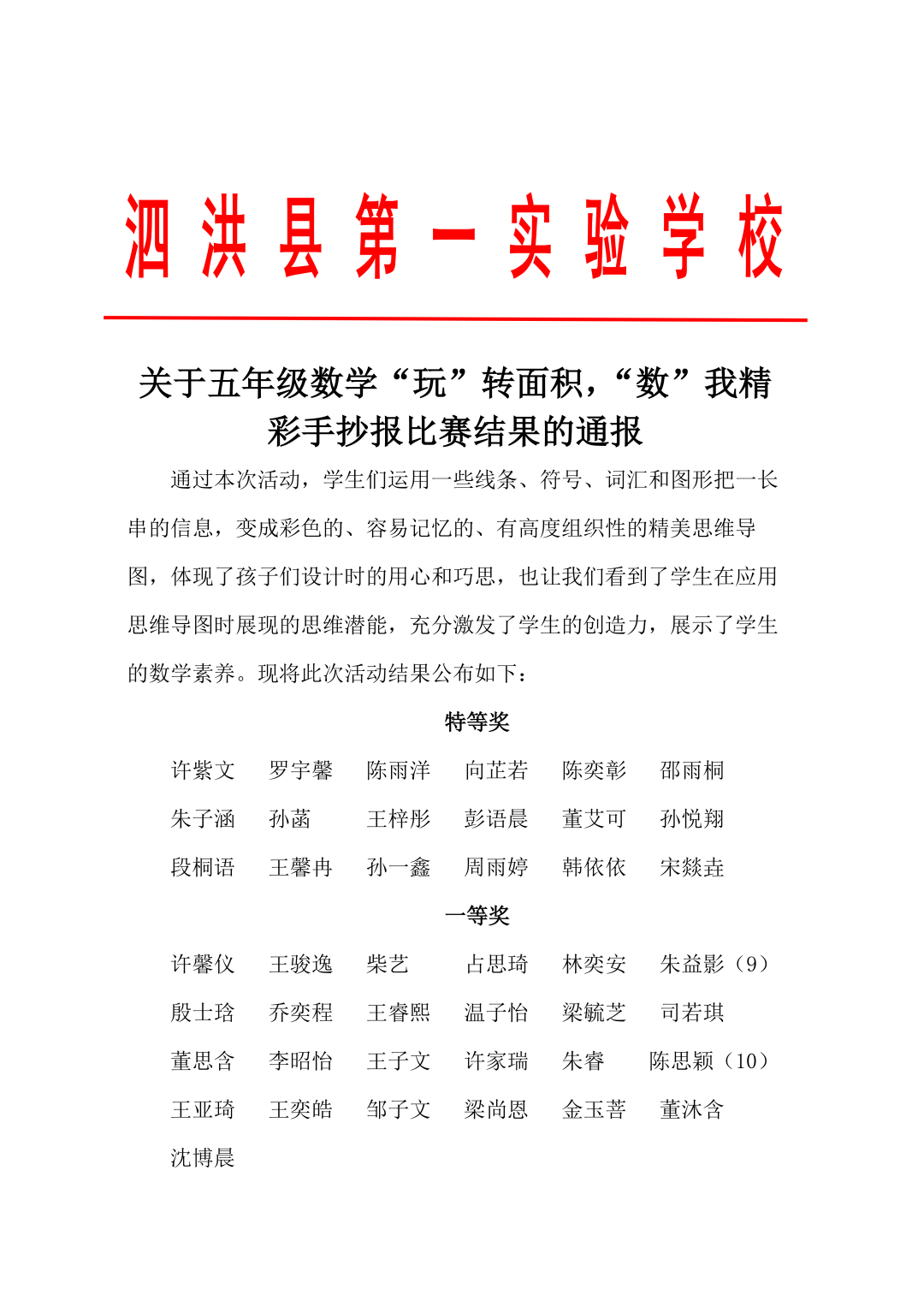
数学来源于生活,又高于生活,亦用于生活。学生在本次活动中积累了丰富的活动经验,感受了图形与几何的魅力,体会了数学与实际生活的紧密联系,激发了学生的学习兴趣,提升了学生的数学素养。经过激烈的竞争,共评选出特等奖18名,一等奖25名,二等奖50名。获奖结果公布如下:



编辑:朱俊伟

审核:王跃

审签:许娟

转载请说明出处 内容投诉内容投诉
九幽软件 » 多边形面积手抄报(多边形面积手抄报五年级)