分数与小数的互化(特殊分数与小数的互化)

分数与小数的互化

最近,后台不少家长学生询问学习资料,今天王老师准备了五年级数学下册《分数与小数的互换》知识点+专项练习,孩子学习必备哦!


《分数与小数的互换》知识点




1、小数化成分数的方法:
小数表示的就是十分之几、百分之几、千分之几……的数,可以直接写成分母是10,100,1000,…的分数,再化简。

2、分数化成小数的方法:
(1)分母是10,100,1000,...的分数化成小数:可以直接去掉分母,看分母1后面有几个0,就在分子中从最后一位起向左数出几位,点上小数点。
(2)分数不是10,100,1000,...的分数化成小数:根据分数与除法的关系,直接用分子除以分母。如果除不尽,就接照题目要求保留一定的小数位数。

3、判断分数是否能化成有限小数的方法:
(1)判断分数是否是最简分数;如果不是最简分数,先把它化成最简分数;
(2)把分数的分母分解质因数:如果分母中除了2和5以外,不含有其他质因数,这个分数就能化成有限小数;如果分母中含有2和5以外的质因数,这个分数就不能化成有限小数。


《分数与小数的互换》专项练习1




一、填空题。
1、把一个分数化成小数,用(     ),用(     )除以(     ),商小数表示。

2、把0.75化成分数是(    )。

3、把化成小数是(     )。

4、把一个小数化成分数,先把小数写成分母是(    )、(     )、(     ……的分数,再约成(    )。

50.9表示(    )分之(     );0.07表示(    )分之(     )。

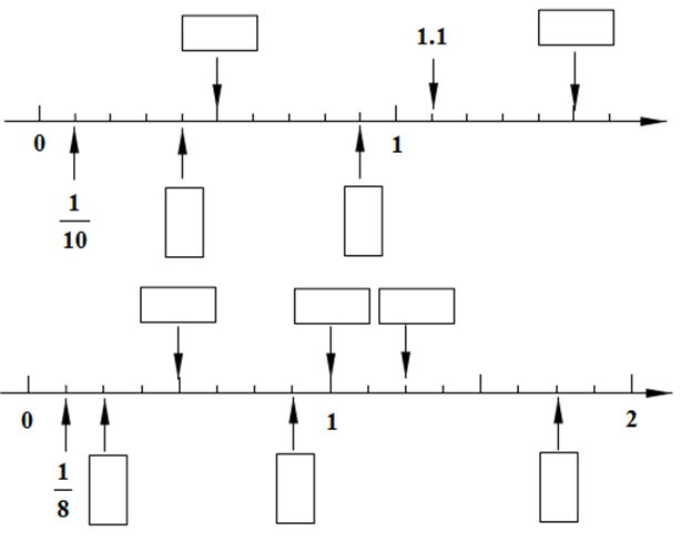
6、在方框里填上适当的小数或分数。

二、将下面的分数化成小数。

三、将下面的小数化成分数。
0.7=(   );0.125=(   );
0.6=(   );0.25=(   );
1.25=(   );0.8=(   );

四、将左右两列中相等的数连起来。
五、解决问题。

1、五(4)班有学生48人,三好学生有31人,三好学生的人数各占全班人数的几分之几?


2、有一样多的糖果,瓜子,苹果。小明有全部糖果的0.75,小红有全部瓜子的,小兰有全部苹果的,他们谁拥有的数量多?



3、解放军进行军事训练,第一天4小时行了58千米,第二天5小时走了73千米,哪一天走得快些?



《分数与小数的互换》专项练习2




一、填空题
1、在下面的横线里填上“>”““=”

2、把下列的等式补充完整。

3、把按从小到大的顺序排列:
分数与小数的互化

4、先用分数表示阴影部分,再把分数化成小数。

5、在方框里填上适当的小数或分数。

二、判断题。
1不能化成有限小数。(     
23.28化成分数是(     
3、因为36的质因数中有3,所以分母是36的分数一定不能化成有限小数。(    
4、把化成小数是1.375(     

三、将下面的分数化成小数。

四、把下面每个小数和相等的分数用线连起来。


五、解决问题。
1、小华和小明看同一本书,小华需30天看完,小明需25天看完,两人各看5天,他们各看这本书的几分之几?


2、甲乙两人加工一批零件,甲平均每分钟加工0.8个,乙平均每分钟加工,谁加工得快些?




《分数与小数的互换》专项练习3




一、选择题。
1、把1.56化成分数是(    )。

2、把化成小数是(     )。
A.1.85
B.0.85
C.0.185
D.1.085

3、下面的分数中,(     )能化成有限小数。

4、下面的分数中,(     )不能化成有限小数。

二、比较下面每组数的大小。
1;(2
3;(4

三、将下面的分数化成小数。

四、把下面的小数化成分数。
0.5=   );0.8=   );
1.07=   );0.65=   );
7.25=   );0.904=   );

五、解决问题。
1、甲超市中一瓶矿泉水1.8元,同样的矿泉水乙超市中卖元,哪个超市便宜些?


2、爸爸跑100米用4.12分钟,妈妈跑1000米用分钟,小红跑100米用分钟,谁跑得最快?谁跑得最慢?





参考答案

分数与小数的互化


——END——

转载请说明出处 内容投诉内容投诉
九幽软件 » 分数与小数的互化(特殊分数与小数的互化)