杨树高(杨树高榕树壮的课文)

『点击免费订阅《园艺研究》电子刊』


杨树Populus是在世界范围内广泛种植的速生用材树种,也是城市绿化和生态建设中常见的优良树种,具有重要的经济价值和生态价值。然而,传统的杨树品种选育主要依靠杂交育种和多倍体育种,育种周期较长,严重制约了杨树新品种的创制。随着杨树遗传转化技术的不断完善以及杨属多个树种全基因组测序的完成,通过基因工程技术定向培育优质高产的杨树新品种,是加快我国林木良种化进程,解决木材需求,推动现代林业产业发展的重要手段和有效方法。


2022年11月,Horticulture Research在线发表了华中农业大学园艺林学学院植物维管生物学实验室题为 Overexpression of miR390b promotes stem elongation and height growth in Populus  杨树高的研究论文。这项工作发现miR390b可通过miR390-TAS3-ARFs模块调控杨树茎伸长和高生长,该研究为揭示树木高生长的调控机制提供了重要参考,也为树木遗传改良与丰产速生提供了理论依据。


杨树高

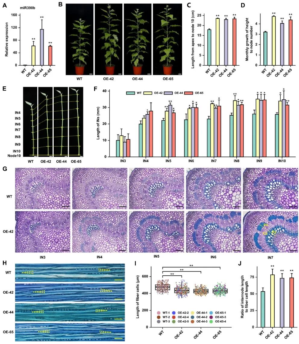
图1 miR390b过表达促进杨树茎伸长


图2 miR390-TAS3-ARFs途径基因表达水平及ARF和生长数据相关性分析


该研究以杨树为材料,通过茎初生生长、次生生长转变和次生生长等不同发育阶段的小RNA测序分析,挖掘到多个可能参与调控杨树茎发育的microRNA候选基因,其中miR390在初生生长过程中具有较高表达。通过miR390b在杨树中的遗传转化发现,过表达miR390b使杨树茎节间长度、木质部纵向的纤维细胞数目和株高均显著增加;基因表达分析和烟草瞬时转化实验表明,TAS3.1TAS3.2为miR390的靶基因,可被miR390直接剪切;miR390-TAS3通路下游基因ARF2.2、ARF3.2ARF4均在miR390b过表达植株的茎尖组织中表达量下调,其中ARF3.2ARF4表达量与过表达植株的木纤维细胞长度呈正相关,与木纤维细胞数量和节间长度呈负相关。该研究结果揭示了miR390b通过miR390-TAS3-ARFs模块调控杨树茎伸长和高生长,这在其它植物中鲜有报道。

华中农业大学园艺林学学院植物维管生物学课题组史巧芳博士为第一作者,施雪萍副教授为通讯作者。园艺植物生物学教育部重点实验室郑波教授、郭文武教授和伍小萌副教授参与了研究工作,李峰教授和杜克兵副教授分别为本研究馈赠了pMS4v2质粒和黑杨材料。本研究得到了国家自然科学基金(32171821、31770639)、神农架林区林业科学研究院科技计划项目(SAF202107)和中央高校基本科研业务费专项资金资助项目(2662022YLYJ009)的资助。


文章链接:

???https://doi.org/10.1093/hr/uhac258?


——点击阅读推荐文章——

Bioinformatic analysis of chromatin organization and biased expression of duplicated genes between two poplars with a common whole-genome duplication
https://doi.org/10.1038/s41438-021-00494-2
Hortic Res | 四川大学绘制杨树三维基因组图谱


Transcriptomic and epigenomic remodeling occurs during vascular cambium periodicity in Populus tomentosa
https://doi.org/10.1038/s41438-021-00535-w
Hortic Res | 北京林大李瑞丽、林金星团队在杨树维管形成层年周期发育的动态调控机制方面取得新进展

加入作者交流群

扫码添加小编微信,拉你进入《园艺研究》作者交流群,群内不定期开展主编答疑会、作者分享会、审稿人培训会等高质量活动。


备注“姓名+单位+HR”

进入作者交流群

About Horticulture Research

《园艺研究(英文)》Horticulture Research)是由南京农业大学主办的学术期刊,主要刊载园艺作物的基础和理论研究,包括遗传学、育种、组学和演化、园艺作物的起源及驯化、生物技术、生物化学、生理学和细胞与分子生物学,环境互作生物学等。科睿唯安JCR2022影响因子:8.7,位于园艺一区(第1/36名),植物科学一区(第12/238名),遗传学一区(第14/171名)。2021年中科院期刊分区:位于园艺小类一区,植物科学小类一区,遗传学小类一区,农林科学大类一区(Top期刊)。入选中国科技期刊卓越行动计划领军类期刊。

点我了解更多期刊信息

南京农业大学英文期刊




点击关注Horticulture Research
欢迎转载,留言开白。
审核:孔敏、王平

点击下方“阅读原文查看文章原文

点击“在看”,助力传播 

The novel gene BrMYB2, located on chromosome A07, with a short intron 1 controls the purple-head trait of Chinese cabbage (Brassica rapa L.)读原文阅读原文

转载请说明出处 内容投诉内容投诉
九幽软件 » 杨树高(杨树高榕树壮的课文)