七彩课堂语文(七彩课堂语文课件免费下载)

点击??小学语文最新人教版??关注我,加星标★

统编版语文1-6年级上下册

知识点+朗读+图文解读+同步练习

?一上|?二上|?三上|?|?|?

?一下|?二下|?三下|?四下|?五下|?六下






七彩课堂语文

2024年秋季,全国所有小学统一使用最新统编版语文教材。


新学期统(部)编版语文教材较之前版本做了一些修改,为方便广大教师备课及家长辅导孩子学习,我们紧紧围绕官方统编版教材,从编写理念、指导原则、教材内容的选排等方面,精心整理了2024秋季统编版语文1-6年级上册最新课件教案,内含2024秋七彩课堂最新课件教案


 免费领取方式在文末

 免费领取方式在文末






七彩课堂



状元大课堂


内容过多,不一一展示

需要直接下载





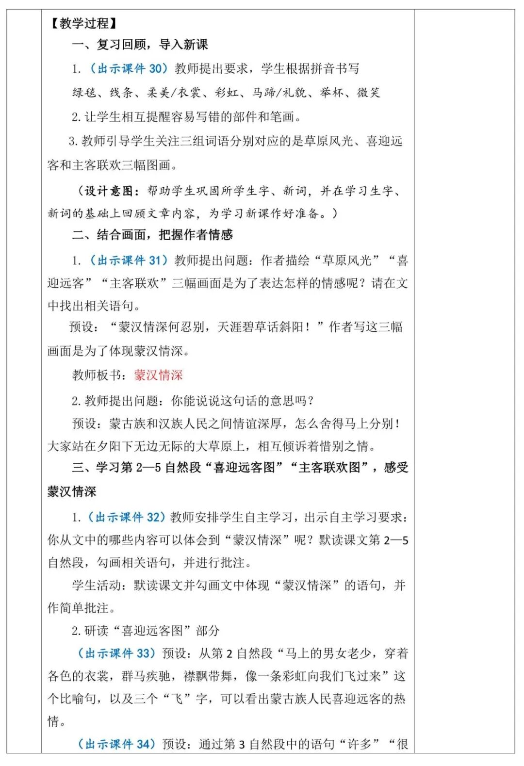
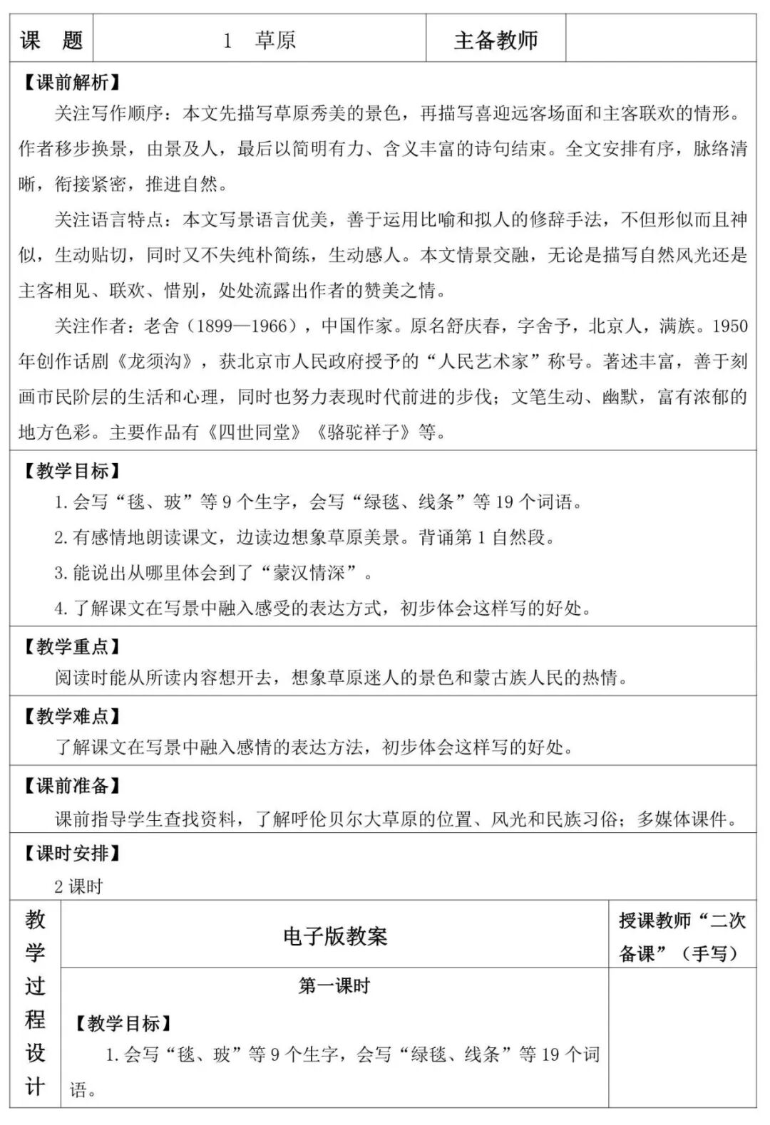
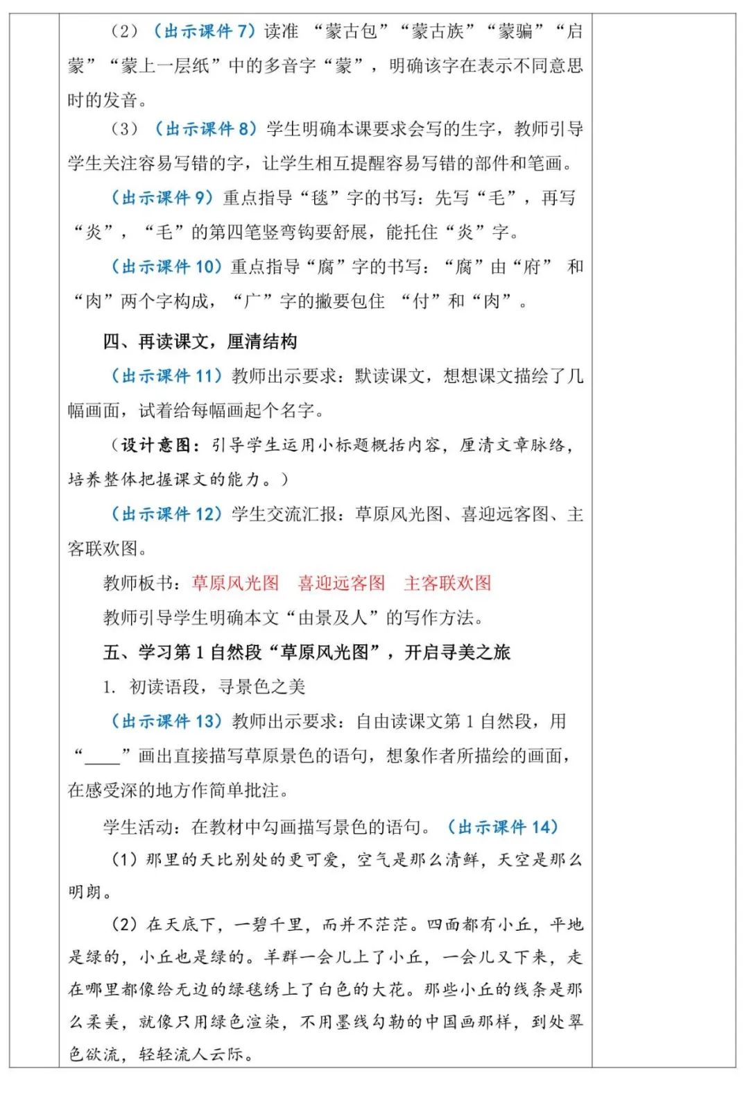
教案展示

内容过多,不一一展示

需要直接下载


可以先点“赞+在看



领取电子版资料请点这里

转载请说明出处 内容投诉内容投诉
九幽软件 » 七彩课堂语文(七彩课堂语文课件免费下载)