Abstract
摘 要
2024年12月18日,上海辰山植物园联合福建农林大学、中国科学院武汉植物园、中国科学院分子植物科学卓越创新中心、丹麦哥本哈根大学和马达加斯加塔那那利佛大学等多家研究机构在Molecular Plant上发表题为Genomic, transcriptomic and metabolomic analyses reveal convergent evolution of oxime biosynthesis in Darwin’s orchid?的研究论文。本研究首次开展了达尔文兰基因组测序,解析了达尔文兰染色体级别的全基因组序列。通过转录组和代谢组综合分析研究,发现达尔文兰花香的主要成分醛肟化合物由黄素单加氧酶催化合成,与当前已知的被子植物醛肟合成使用的催化酶(P450家族的CYP79)均不相同,揭示了醛肟合成途径的趋同进化机制。

https://doi.org/10.1016/j.molp.2024.12.010
研究背景
?Background
达尔文兰(Angraecum sesquipedale),又名“长距彗星兰”,是一种以其超长的花蜜距而闻名的马达加斯加岛特有兰花(图1)。早在1862年,查尔斯·达尔文曾预测,这种兰花是由一种具有相应长度口器的天蛾授粉。阿尔弗雷德·拉塞尔·华莱士曾在评论中写道“我们可以合理地预测马达加斯加岛也生活着长有足够长度口器的天蛾。前往这个岛屿的博物学家可以像寻找海王星的天文学家那样自信地寻找这种天蛾——他们一样会取得成功!”。直到1903年,昆虫学家罗斯柴尔德和乔丹在马达加斯加岛上发现了长喙天蛾(Xanthopan praedicta),验证了这一预言(Kritsky, 2001)。达尔文兰花朵开放后会释放复杂的花香化合物,其中以昼夜节律释放的醛肟化合物(
R1R2C=N-OH)为主,对吸引黄昏和夜间活动的传粉者有重要作用。尽管醛肟化合物具有重要的生态功能,但达尔文兰合成这类花香化合物的分子机制仍不清楚。
研究内容
Contents
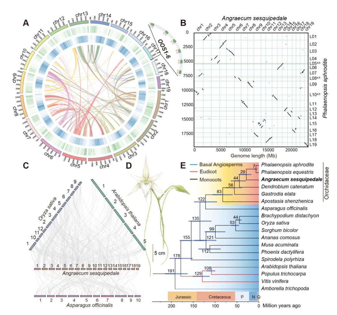
该研究解析了达尔文兰的染色体级别基因组。其单倍体基因组大小为2.10 Gb,并由19对染色体组成(图1)。进化分析表明彗星兰属和蝴蝶兰属分化的时间约为29个百万年之前。

图1 达尔文兰基因组的演化
代谢组学分析表明,黄昏时分的达尔文兰花朵释放大量的醛肟化合物。有趣的是,已知在被子植物中参与醛肟化合物生物合成的主要是来自细胞色素P450的CYP79基因家族。但是,在达尔文兰等兰科植物的基因组中都无CYP79家族基因(图2)。通过整合代谢组学和转录组学数据,该研究在达尔文兰基因组中挖掘出六个串联重复基因,它们编码黄素单加氧酶,这些酶催化了不同醛肟化合物的形成。

图2 CYP79和FMO在陆地植物中的演化
通过体外和体内实验进一步确认了这些黄素单加氧酶能够催化氨基酸形成醛肟化合物的功能(图3)。该研究将这些黄素单加氧酶命名为兰花醛肟合成酶1–6。

图3 达尔文兰OOS蛋白的体内体外功能验证
综上所述,兰科植物中CYP79基因的丢失和黄素单加氧酶在达尔文兰中催化醛肟化合物生物合成中的新功能化为被子植物醛肟生物合成途径的趋同进化提供了新的见解。
上海辰山植物园蒋凯博士、丹麦哥本哈根大学Birger Linberg Moller博士、上海辰山植物园硕士研究生罗韶凡(已毕业)和中国科学院分子植物科学卓越创新中心杨玉博士为该文章的共同第一作者。上海辰山植物园兰花多样性研究组黄卫昌教授、福建农林大学兰科植物保护与利用林业和草原局重点实验室刘仲健教授、中国科学院武汉植物园王青锋研究员和中国科学院分子植物科学卓越创新中心张惠明研究员为共同通讯作者。福建农林大学兰思仁教授和彭东辉教授,中国科学院武汉植物园万涛博士和胡光万博士,美国田纳西大学David R. Nelson教授, 丹麦哥本哈根大学Elizabeth Heather Jakobsen Neilson博士,马达加斯加塔那那利佛大学Guy Eric Onjalalaina博士等参与了本研究。该研究得到上海市绿化和市容管理局、中国科学院中-非联合研究中心、上海市科学技术委员会和中国西南野生生物种质资源库等项目的支持。
Gene Kritsky. (2001). Darwin's Madagascan hawk 趋同进化 moth prediction, American Entomologist,?37:206–210.
高颜值免费 SCI 在线绘图(点击图片直达)

最全植物基因组数据库IMP (点击图片直达)

往期精品(点击图片直达文字对应教程)

















趋同进化








![]()


机器学习


趋同进化