西游记小报(西游记小报内容)


Hi,我是爱分享的张老师~


在育儿路上难的从来 西游记小报都不是搜集学习资源,而是归纳整理消化这些资源以及如

何可以带动孩子一起学起来并日复一日的坚持输入输出。把我们的时间浪费

在孩子身上,是世间最有价值的浪费!在公众号里我每日整理和分享了各

类的资源和其具体使用,同时欢迎各位有心家长可以加入我的学习资源群,让我们一起为孩子越来越优秀努力!


扫码+好友,备注年级

邀请您加入公益学习交流群

《西游记》是中国古代第一部浪漫主义章回体长篇神魔小说。 今见最早的《西游记》版本是明代万历二十年金陵世德堂《新刻出像官板大字西游记》,未署作者姓名。  鲁迅董作宾等人根据《淮安府志》“吴承恩《西游记》”的记载予以最终论定“吴承恩原著”。 

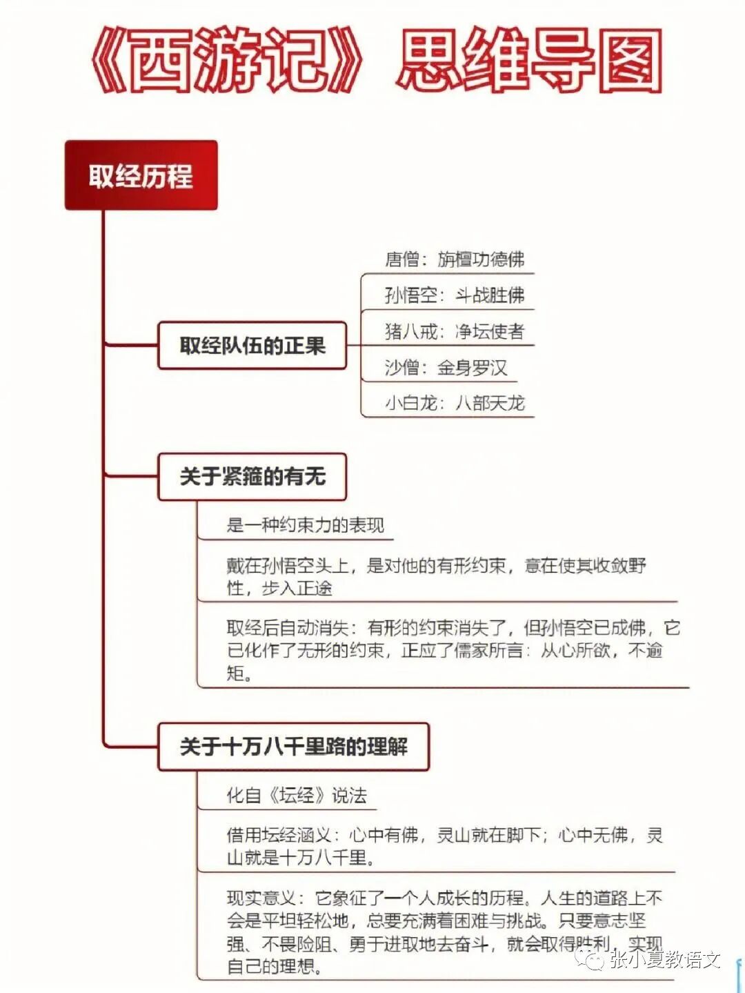
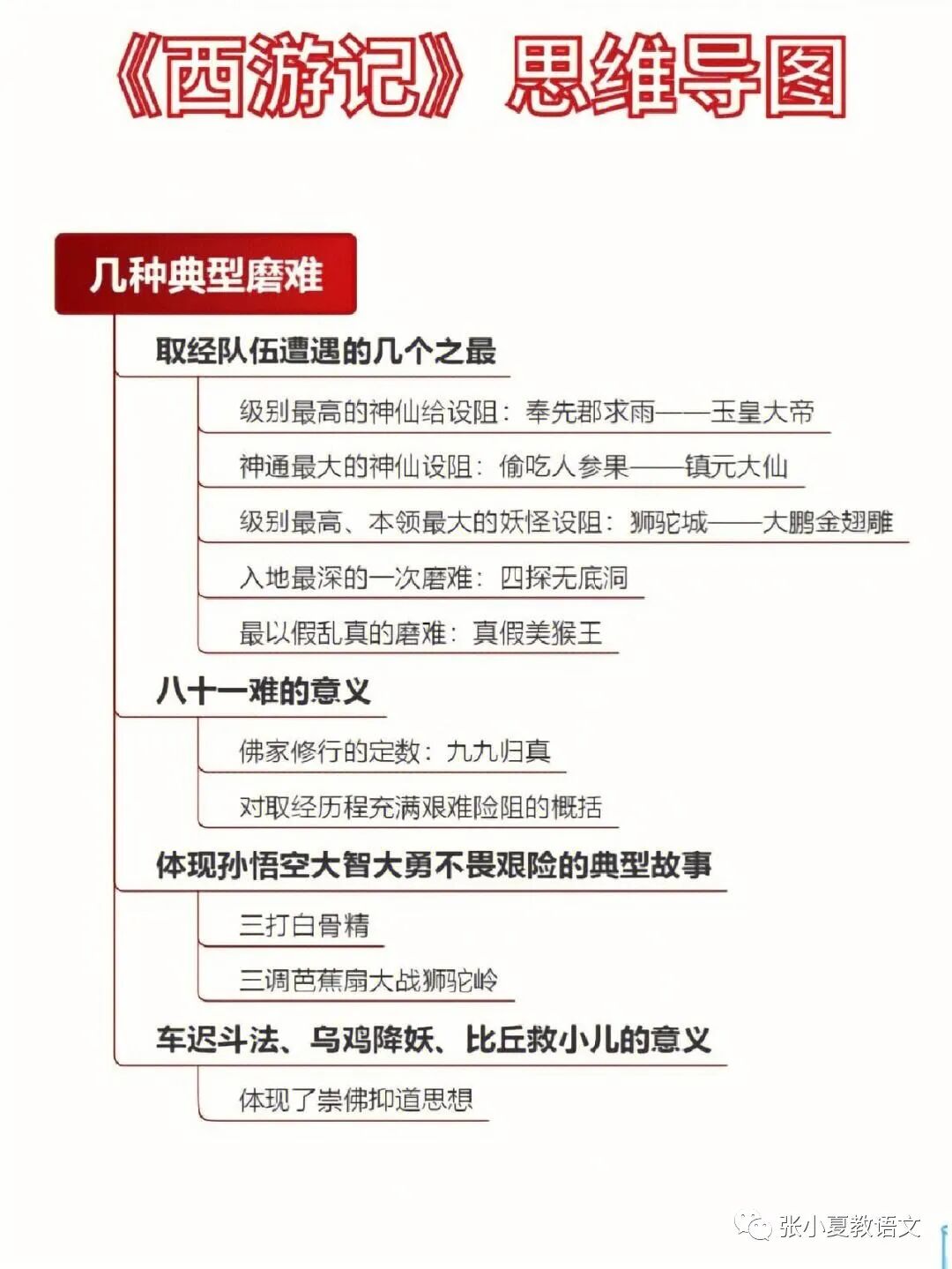
该小说主要讲述了孙悟空出世跟随菩提祖师学艺及大闹天宫后,遇见了唐僧猪八戒沙僧白龙马,西行取经,一路上历经艰险,降妖除魔,经历了九九八十一难,终于到达西天见到如来佛祖,最终五圣成真的故事。该小说以“玄奘取经”这一历史事件为蓝本,经作者的艺术加工,深刻地描绘出明代百姓的社会生活状况。

《西游记》是中国神魔小说的经典之作,达到了古代长篇浪漫主义小说的巅峰,与《三国演义》《水浒传 西游记小报》《红楼梦》并称为中国古典四大名著。《西游记》自问世以来在民间广为流传,各式各样的版本层出不穷。明代刊本有六种,清代刊本、抄本也有七种,典籍所记已佚版本十三种。鸦片战争以后,大量中国古典文学作品被译为西文,《西游记》渐渐传入欧美,被译为英、法、德、意、西、手语、世(世界语)、斯(斯瓦希里语)、俄、捷、罗、波、日、朝、越等语言。

张老师本期给同学们分享的是《西游记》手抄报、思维导图、知识点等,有需要 的话记得转发朋友圈保存哦。


西游记读后感1

   小时候看西游记的评价是好奇。少年时看西游记的评价是一部非常不错古典神话剧。现在看西游记的评价是:认为其实这是人生的过程。从猴子问世到拜师学艺,从大闹天宫压至五行山。

   老猪和沙僧亦是如此,老猪从大名鼎鼎的天蓬元帅犯戒被玉帝打下轮回搞笑高老庄,老沙从赫赫有名的卷帘将军醉酒碎玻璃杯被玉帝贬凡占河为怪,小白龙从目中无人被其父告上天庭罪名为无法无天后受观音点化鹰愁涧挡道后变为龙马,众人被唐僧统统收为门徒一路往西成就大业,师徒4人一路走来遇到的种。种困难,从面临到克服,其实都是一种考验,想想人生也是如此。每个人从出生到长大成家创业必须要经过很长的一段路,就象唐僧取经,一路走来喜怒哀乐。

   酸甜苦辣什么都有。而那种坚韧不拔勇往直前不走邪魔歪道的精神非常值得我们每个人学习。现在终于知道它凭什么会成为名著。

   西游记读后感2

   看过《西游记》后,使我很惊讶。这本书让我懂得了一个道理,就是想要办成一件事,就得靠大家的齐心协力,团结一致才能办成功。大家应该都知道孙悟空吧,既会七十二变,还有一双火眼金睛,能够清楚得知道这人是人还是妖,所以,孙悟空打怪起来很厉害,为西天取经立下了很大的功劳。但是没有会水性的沙和尚助帮助,孙悟空在水中捉妖也就不那么顺利了。猪八戒也是孙悟空的帮手,他的力气很大。唐僧也不例外,他虽然不会武功,但他憨厚老实,带出了这么好的几个徒弟。我们还要学习孙悟空勇往直前的精神。虽然我们没他那么神通广大,但是我们也要好好做人,明辩是非,才能变成真正地悟空。

   看完西游记后,我也懂得了许许多多的道理,也让我知道了,正义是永远都战不胜的。

   西游记读后感3

   今天,我读了《西游记》第一回。我对吴承恩丰富的想象力非常佩服。在哪个信息不灵通,科技不发达的情况下,吴承恩能依靠自己的想象力和一些民间传说,把《西游记》写得如此精彩,也真令人佩服。第一章写了孙悟空的出世及称王,带领群猴独霸一方的情节。写出了孙悟空的性格:桀骜不驯,也为下文许多故事做好了铺垫,总起了全书。

   西游记读后感9

   《西游记》大家肯定都看过吧!里面的主人公是降妖除魔的孙悟空、好吃懒做的猪八戒、心地善良的唐僧和老实巴交的沙和尚。这些人物无人不知无人不晓。

   我也要学习孙悟空坚强的毅力和永不后退的精神,长大后做个有出息的人。

   西游记读后感4

   朱八戒,又名吴能,是玄奘的第二徒弟,原为天元帅。在醉酒和嫦娥调情之后,他被驱逐出天堂,转世投胎在地球上,但他也转世为一头猪。

   他会变身术,能腾云驾雾,使用的兵器是九齿钉耙。唐僧就是西天取经之前路过高老庄,猪八戒被悟空收服,八戒形象从此就成了一个唐僧的好帮手,一同进行保护对于唐僧完成西天取经。

   西游个性热情,淳朴而简单的,下了很大功夫,但懒惰,寻求性行为,往往按性别怪物的球迷,是很难区分敌军。为兄弟,然后脚趾,虽然有时故意和针对悟空;忠于主人,虽然经常说散伙分包袱,但仍唐僧西天取经,立下了汗马功劳,最后被称为“净坛使者”。它是一种爱和被同情的人物。

   是的,这个企业团队管理没有猪八戒就太死板了,有了他,这个方法死板的团队才变得更加生动发展起来,虽然我们有时学生不喜欢猪八戒,但还是社会会被他逗得哈哈大笑。这猪八戒真是个有本事的人! 

需要更多语文科目电子版可加入资源群

29.9一个年级,本年级永久使用权限。语文数学英语资料都包括,全部是电子版,可以直接下载打印。

人教部编版语文1-6年级现有资源展示

西游记小报

接下来,再给大家推荐一下张老师的网pan资源群:现有25T海量资源,涉及幼儿园、小学、初中、高中、大学、成人等各类资源:

网盘群终身会员招募中!大25T资源等你来领取。【不止25T,后期还会更新更多的新资源】

转载请说明出处 内容投诉内容投诉
九幽软件 » 西游记小报(西游记小报内容)