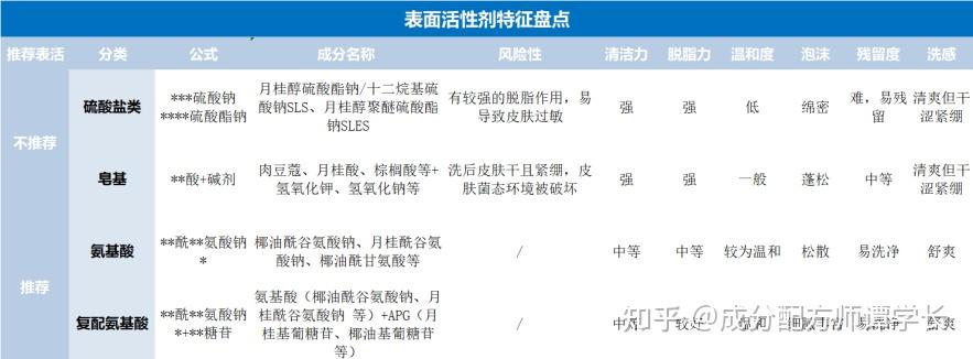
5w+检测费,1.2W+产品采购费。 市面上热门的沐浴露,我们都测了个遍! 市面上的男士沐浴露坑多到吓人,尤其是一些男士功效沐浴露,什么去鸡皮疙瘩、控油去味等,商家铜梁还珠、夸大宣传是常态,肤色测试但总有那么一些良心沐浴露是存在的。 成为配方师之前,我也踩过很多沐浴露的坑,尤其对于我这种前胸后背长痘来说,对无良商家深恶痛绝。 成了配方师之后,实在忍受不了这些商家继续忽悠了! 为了让更多兄弟们少踩坑,少交智商税,我决定通过这个测评,揭露他们试图隐藏的功效沐浴露真相! 看完这篇测评,你可以收获: 本次选品,基本涵盖了市面上各种类型的沐浴露:皂基、氨基酸、复配、祛痘、去异味、去油腻等。 为了更好的帮大家选出靠谱又好用的沐浴露,我们还邀请了8位小伙伴亲身测试 最后留下的沐浴露,都是经过下面重重选拔的! 全文内容较长,没有耐心看完的宝子可以先看精简版,或点击目录到自己感兴趣的方向 全家福及其产品信息在此: 经过成分分析、功效测试、清洁测试、留香测试等多个筛选后的综合结果,我们推荐下面这几款: 1、pure沐浴露,测试中发现可以高效除螨抑菌,止痒祛后背痘,对家中养宠物的人很友好 2、GA果酸沐浴露,测试发现在清爽控油去味方面效果很好,而且能深层疏通毛孔,保持皮肤持久干爽 3、TNN三酸沐浴露,测试中发现能够改善皮肤粗糙,酸性成分有温和剥落鸡皮角质的作用,细腻光滑皮肤 具体检测步骤,感兴趣的兄弟们可以往下戳▼ · 双咪唑烷基脲和DMDM乙内酰脲 这两类防腐剂属于[甲醛释放体类防腐剂代表],具有潜在的致突变物。 国标GB/T 34857-2017《沐浴剂》规定,沐浴露产品中甲醛含量应≤500mg/kg。 欧盟则于2021年10月修订了关于化妆品中甲醛释放剂标签的规定,要求甲醛浓度超过10mg/kg,所有含有甲醛或甲醛释放物质的成品必须贴上警告标签“含甲醛”。 基于此类风险,甲醛检测是务必要进行测试的▼ 检测甲醛报告的时间为:3天邮寄 甲醛检测费:2000元 检测结果: 经检查有一款沐浴露甲醛严重超标,甲醛含量超出沐浴露国家标准约1.8倍,为不达标。 此外,我们调查发现沐浴露的包装成分表中含有DMDM 乙内酰脲的,也会释放出微量甲醛,所以大家看成分表的时候一定要注意该成分 · 甲基异噻唑啉酮/甲基氯异噻唑啉酮 这2类防腐剂都具有强致敏性,欧盟已经禁止把它用在防晒霜、身体乳、面霜等驻留化妆品中,同时也下调了甲基异噻唑啉酮在淋洗类产品(比如洗发水、沐浴露)中的最大使用量。 我国《化妆品安全技术规范》(2015年版)规定,甲基异噻唑啉酮的限量为0.01%,卡松限量为0.0015%。 测评小结: 我们通过观察沐浴露产品成分发现:以下几款均含有此类防腐剂,皮肤敏感,或者有痘痘、瘙痒的皮肤要注意了 其他8款沐浴露均为检查出含有刺激防腐剂成分,成分安全,可以放心使用。 我们常见说的清洁表活有三种:皂基类、氨基酸类、硫酸脂类 其中我们在选购沐浴露的时候,一定要注意规避月桂醇硫酸酯钠(SLS)、椰油酰胺DEA这种刺激性比较强,敏感肌在使用时可能会出现泛红、刺痛的不适症状。 (图片可能引起不适,谨慎观看) 测评小结: 其中我们测评的沐浴露中,#6款、#7款、#10款含有月桂醇硫酸酯钠;#3含有椰油酰胺DEA,皮肤容易过敏的兄弟们需要注意了,也许你不是因为出油长痘,而是用错了清洁表活。 Ps:功效测试包含清洁力、PH、留香时长等多个测试小节,是非常重要的沐浴露测试环节,感兴趣的兄弟要耐心看完哦! pH值是衡量某物酸性或碱性(碱性)程度的量度,pH值代表溶液中氢离子的数量。 PH值以7值为中性,数字越小,酸性越强;反之数字越高,碱性越强。 而人体皮肤的PH值往往在4~6之间,这也就意味着,沐浴露一旦过酸或过碱,都会对皮肤有一定破坏 PH值检测仪器:实验室专用的检测仪器,比PH值测纸更加精准,检测时需要停留30s 沐浴露如何检测:沐浴露各挤出一泵量于烧杯中,加100ml水搅拌均匀,电极用蒸馏水冲洗后,再放入稀释后的烧杯中,等PH数值稳定后,记录沐浴露PH值 12款沐浴露PH检测结果如下: 对男生来说清洁能力一定是最重要的!尤其是前胸后背长痘、爱运动、出油大的男生来说。 否则身上黏糊糊难受不说,还有汗味、油脂味等异味,影响别人对自己的感官。 检测仪器:德国 CK MPA-580 多探头皮肤测试系统 检测方式:因为季节的原因会导致身上的皮肤出现不同状态,有时候出油少,有时候出油多,并且额头部位没有衣物,减少因衣服导致的变量。 所以我们为了让测试更加精准,选择在志愿者脸上相对“抗造”的额头区域进行测试! 志愿者使用样品前后皮肤表面的油脂量,然后计算洗前/后20分钟的额头油脂变化量,得到样品的去油率,也就是清洁能力。 检测结果如下: 对照发现#1pure、#2GA、#4哈恩、#5TNN、#6舒肤佳、#8遇见香芬、#9华巾大等沐浴露在控油去油方面更胜一筹。 看重清洁能力的「大庆油田」们,或是盛夏季节用的,就可以多多考虑这种控油去油方面的沐浴露。 PS:虽然12款样品的数值有高低差异,但并不代表数值低的就洗不干净,它们基本能满足大部分人的日常清洁需求。 先给大家辟个谣:沐浴露作为一款清洁产品,是不能保湿的,而我测试的这项的目的是检测[洗后皮肤会不会拔干] 因为只有沐浴露中添加了保湿成分(比如霍霍巴籽油、透明质酸钠),洗完后皮肤会相对水润些。 当然,如果非要矮个子里拔将军的话,也可以说:只要洗完后皮肤水分流失的慢,就会相对“保湿” 检测仪器:德国 CK MPA-580 多探头皮肤测试系统 测试志愿者在使用沐浴露前后的皮肤表面水分蒸发情况,蒸发量越小,洗完皮肤水分流失越少,也就会相对“保湿”一些。 检测结果如下: #11号禹、#12号lzq、#5号TNN、#1号pure、#9号华、#4号哈恩等都相对更“保湿”一些,尤其是#11号禹,蒸发量最少,非常适合干性皮肤和敏感肌。 不过还是那句话:“保湿”沐浴露只能让皮肤洗完不会太拔干,想要保湿的话,洗完澡要跟上身体乳嗷~ 经过上面层层筛选,选出8款成分不出错的几款沐浴露,来一场真人实测大比拼! 志愿者们可以随机选择其中1款样品,带回家使用一周后,对沐浴露进行描述和打分 使用感官评价有一定的主观性,清洁效果、清爽度、起泡度、质地、香味等可能受诸多因素影响,这里只是给各位兄弟们一个参考性建议! 使用感受:@不了 其实后背痘大多是由螨虫引起的,大量的螨虫和细菌滋生还会导致皮肤敏感、爆痘,难受起来怎么抓都不行! 尤其是和对象外面玩或者吃饭的时候,自己手伸后背抠抠挠挠的,真的巨尴尬! 所以这次测试,我第一眼就相中了这款能去螨虫的沐浴露! 首说清洁方面,泡沫比较丰富绵密,只要一泵就能从头抹到脚,冲完之后一点都不会有粘腻不舒服的情况,清爽不紧绷。像后背,肩胛骨这些难洗的地方也全部冲洗的很干净! 我一直坚持用到测试结束的最后一天,从换上这款沐浴露开始,我前胸后背就没痒过。 后面我自己问实验室要了这款沐浴露,坚持用到现在(大概半个多月左右), 现在不仅烦人的痘印没了(螨虫在身体的体现是痘痘、痘痘留下痘印),甚至连皮肤都比之前更加细腻光滑了,晚上睡觉我女朋友都抱着不撒手! 谭学长成分分析: 包含四大除螨成分:苯甲酸苄酯+茶树精油+芳樟醇+薄荷醇,层层搭配,科学除螨! ①苯甲酸苄酯:不仅比传统的除螨剂硫磺温和,关键是快速有效,短短几分钟就能达到99%的除螨率; ②茶树精油:是非常安全的天然成分,帮助抑菌,消除螨虫,避免螨虫不断滋生 ③芳樟醇+薄荷醇可以有效的驱散螨虫,预防螨虫的繁殖和产生,彻底与螨虫绝缘。 而且它还是独特的氨基酸+APG表活,不仅成分温和而且清洁力也很强悍!就特别适合油皮有痘印皮肤使用。 像我们测试人员,背部痘痘、痘印,基本上2周下来就会淡化,坚持使用是能达到理想的皮肤状态的。 使用感受:@明明 真心建议所有男生夏天都去用GA的这个沐浴露! 像我这种疯狂爱出油出汗的夏天是真不敢穿白T,一天下来后背黄的就像在地里打滚一样,更可怕的是还有一股难以形容的汗酸味,我自己闻着都够呛! 后来我就每天用GA的这个沐浴露, 之前用别的沐浴露,洗完之后粘腻腻的还假滑,穿个短袖都感觉紧紧贴在身上,绷得一点都不透气。 但是GA的这个真不一样,用了就知道什么叫“感觉灵魂都被洗涤了”! 沐浴露挤出来是透明的质地,闻起来有股淡淡的古龙香,搭配沐浴球、洗澡刷你就哪里黏糊擦哪里, 腋下、后背猛猛搓几下,不仅皮肤上的脏东西一干二净,洗完甚至连一点汗臭味都闻不到了,我直接从邋遢男蜕变清爽大帅哥! 谭学长成分分析: 主要以果酸+椰油活性因子成分,深层清洁+保湿清爽协同进行 ①果酸:是比较温和的一类酸,不会刺激皮肤,能深入清洁去角质,有效持久控油。 ②椰油活性因子:净油去污,清洁皮肤 GA的这款果酸沐浴露是专门为爱出油出汗、体味重的男士研发的,深层清洁油脂,拔除汗味! 我比较喜欢打篮球,和哥几个约好去场馆打篮球必须得装一瓶小样沐浴露带着,打完球浑身汗臭味,直接就用这个洗, 香味贼好闻,还是特调古龙香,留香持久,仿佛像喷了香水一般,我女朋友接我的时候,那次不是直接搂抱着迎接我,给我整爽了~ 使用感受:@是禾不是何 对于我这种后背一年四季都在出油、长痘,随便一摸都能摸出凹凸不平脂肪粒的, 真的很需要果酸成分的沐浴露,可以深层控油的同时,还能代谢多余角质,让皮肤更好! 质地是透明凝胶质地中还自带磨砂小颗粒的那种,自带磨砂感,很好起泡。 涂在身上就好像做了一次全身按摩+搓澡,触感不假滑、不粘腻,洗完用水轻轻一冲,泡沫就被冲的干干净净,身上油腻腻的感觉瞬间就没了。 清洁力真的很好,身上的废旧角质、油脂都能清理个彻底,也杜绝了痘痘、脂肪粒滋生的温床。 连续用上大半个月,在缓解痘痘方面还是比较有效果的! 以前后背上密密麻麻的都是小疙瘩,皮肤状态特别差, 但是自从用了这个沐浴露之后,背上鼓起来的痘痘就慢慢瘪下去了,开始从红色慢慢变成了淡粉色,颜色越来越浅 而且皮肤相比以前还更嫩、更亮了!摸起来滑溜溜的! 有句话怎么说来着:好皮肤是洗出来的! 痘肌也能洗出光滑感。 关键是它的香味也很持久,味道就是那种很man的男士香水味,还被人问喷的是什么香水,味道这么自然! 谭学长成分分析: ①扁核桃磨砂因子:能溶于脂肪,更快速去掉鸡皮肤,做擅长去除背部出油长痘、多余角质; ②AHA果酸:溶解皮脂腺分泌的多余油脂,疏通毛孔,从根源上去除痘印,防止痘印反复; 不仅可以清洁控油,还能改善粗糙、舒缓痘痘,对后背出油长痘的男生来说是非常友好的。 使用感受:@蛐蛐 说起鸡皮肤我真的都无力吐槽,大腿外侧、胳膊上臂都是密密麻麻的小点, 再加上皮肤老爱出油导致汗毛被堵在毛孔里了,用手摸在鸡皮肤都是毛毛躁躁的感觉, 手感粗糙的像一块老树皮! 前前后后也用了不少东西,但是都没什么用,后来咨询了才知道要用酸类沐浴露来剥落角质。 TNN的这个三酸沐浴露是我用过去鸡皮最猛的了! 尤其猛的是添加了很多酸类成分,对我这种鸡皮疙瘩有很好的疏通效果,用的时间长了,毛孔打开了,鸡皮就慢慢被抚平了! 其实当时我测试的一周最多就是感觉皮肤干净了很多,控油效果和香味都是我喜欢的,顺理成章我就继续用了,没想到真就靠着不断清洗+代谢+疏通,就把鸡皮给干没了。 谭学长成分分析: 原理很简单,它是2%的水杨酸+壬二酸+3.5%的复合果酸搭配在一起, 并且科学配比,各项浓度加起来都不超过10%,能够温和剥落废旧角质, 既保证了清洁效果,又保证了温和度,就算是天天用也不会刺激皮肤! 酸类焕肤去角质是行业内公认有效的方法,但是大家不要没搞懂浓度就随便尝试,不然到时候破坏角质层导致敏感爆痘就得不偿失了!像这种有明确标注的才是最合理的。 使用感受:@桃桃不凉 我就是每天正常洗澡,黑的地方就多搓搓,没想到真就色差越搓越淡,尤其是困扰我多年的黑膝盖黑脖子皮肤,真的是越洗越亮了! 当然了,他不是那种短时间就能见效的,我测试周期内,最多就是感觉洗感舒服,控油能力好。 是后面坚持用了快半瓶的时候,才发现皮肤有了提亮的感觉,之前晒的黑白分明的手臂开始均匀...... 尤其是胳膊肘发黑还粗糙的胳膊肘,颜色也没有那么深了,和周围的皮肤颜色几乎一致了。 男生不一定皮肤要多好多好,但是肤色差的太多真的太引人瞩目了 肤色均匀了,人的气质才能上升! 谭学长成分分析: ①双重果酸(羟基乙酸+柠檬酸):温和去除废旧角质、防止黑色素堆积。 ②三种提亮抗氧成分(维C+烟酰胺+鞣花酸):有效抑制黑色素生成,同时抵御皮肤被氧化,帮助提亮肤色果酸搭配提亮抗氧成分,从肌底出发,减少黑色素的形成、沉淀、以及堆积。 同时还可以保护皮肤抵御外界刺激不被氧化,进而改善肌肤暗沉、达到提亮肤色的效果。 总的来说,是一款改善暗沉+背部痘印+控油清洁+保湿四效合一的沐浴露,有效添加的成分,基本上都排在配方表前面,秒杀不少口头有名的产品。 使用感受:@朝暮 本人油皮敏感肌,加上最近的天气是又热又潮湿,皮肤就特别容易敏感,而且时不时还莫名的发红发痒,尤其是晚上睡着时瘙痒难忍,一直抓都缓解不了! 平时出油也很多,床单一周一换,也总是黄黄的一片,夏天整个身体都感觉很油腻。 刚开始用了一周,皮肤出油在慢慢减少,身上没有那种油腻腻触感了,能明显感觉皮肤舒服了很多! 床单也不再发黄了,女朋友都夸我这个沐浴露用的好,再也不抱怨我又把床单睡黄了! 最后用到测评结束,发现后背的皮肤开始慢慢健康起来,就连肤色也提亮了很多。 大家在洗后背的时候,建议买个软毛刷,对着后背搓洗,很容易就能把油脂、角质清洗干净,整个后背滑滑的, 时间长了,后背自然而然就不会堆积油脂,出现长痘、过敏等情况。 谭学长成分分析: ①双重姜黄素:第一重提亮肤色,改善油皮的因氧化而产生的发黄和暗沉;第二重舒缓痘肌刺激痛痒的不适感。 ②PCA锌:有效抑制5α还原酶,减少皮脂分泌,非常好的从源头改善油皮出油和长痘情况。 ③烟酰胺+维C:双重提亮成分,洗去全身暗沉。 总得来说,是一款兼具清洁+控油+提亮三效合一的沐浴露,非常适合皮肤油腻、粗糙、黑黄,容易出汗的男生使用! 使用感受:@胖虎快乐水 我本人基数比较大,身上就会有一股非常难闻的油脂味儿,身边朋友也都提醒过我,我也尝试会喷些香水掩盖,但是油脂味和香水味一混合,味道特别怪,还不如不喷。 我选择中这款沐浴露主要是因为味道非常好闻,跟我之前用的香水差不多,很高级的古龙水香味。 抱着试试态度用了一段时间,这期间没有任何一个人说我身上有味道!! 加上我个人会比较在意香味,所以隔一段时间就会把鼻子埋在衣服里闻一下,确定是干爽清香味才行。 交大家一个持续留香的方法:洗衣服的时候就往里面挤一两泵,香味在布料上留香会更加持久,这也是我用这个沐浴露为什么能持续留香这么长时间的原因 谭学长成分分析: 里面添加了甜扁核桃壳粉,可溶解的磨砂因子,能祛除老废角质,效果堪比搓澡; 香调还是复刻了1971的经典古龙香型,香港春季时尚周特定香型,高级感满满! 兄弟们身上汗味、烟味、油臭味,基本都能清除,完美遮盖。 使用感受:@你头发乱了 揉搓的泡沫也很绵密细腻,带走皮肤多余油脂的同时,还能够深入毛孔滋润皮肤,实现长久滋润不拔干。 我对它印象最深刻的应该就是沐浴露的香味,完美复刻了宝格丽白茶香,不甜不冲,男女皆宜,带一点木质调花香,高级清新又自然,丝毫没有甜腻假香。 这段时间空调吹的有点多,我身上经常会出现干巴巴的皮屑,尤其是刚洗完澡,又干又痒, 换了这个沐浴露一周左右就缓解这种干涩的不适感,直接避免了清洁后的干涩,保湿效果不错 也是测评里面水分蒸发最少的一款沐浴露,非常适合干性皮肤的兄弟们。 谭学长成分分析: ①洁面级的氨基酸表活:温和清洁,持久控油 ②小分子水:补水保湿,洗完不会干燥紧绷,还可以长效滋润肌肤 沐浴露里还添加了大量水解蛋白的亲肤因子,再加上表活采用的是氨基酸表活+两性离子表活的清洁体系,所以清洗起来格外的温和水润。 经过成分分析、功效测试、清洁测试、留香测试等多个筛选后的综合结果如下: 1、除螨止痒祛后背痘——pure沐浴露,高效除螨抑菌,拒绝螨虫痘 3、清爽控油去味——GA果酸沐浴露,深层控油,疏通毛孔,保持皮肤持久干爽 3、改善皮肤粗糙——TNN三酸沐浴露,温和剥落鸡皮角质,细腻光滑皮肤 4、提亮肤色——lzqVc沐浴露,改善暗沉、均匀肤色、促进皮肤废旧角质代谢 5、控油抑制痘痘——哈恩果酸沐浴露,清洗油腻汗味,深层瓦解小疙瘩 6、草本舒缓敏感——华巾大姜黄沐浴露,控油祛痘,舒缓皮肤敏感,温和洁净 7、清爽留香去异味——遇见香氛男士沐浴露,大牌古龙香氛,留香持久自然,去汗味异味绝佳 8、水润清洁留香——禹泉白茶沐浴露,适合干性肤质清洁,香味持久,去异味

1.省下1200+踩雷费
2.了解商家在沐浴露中埋下的各种雷
3.知道好用,性价比又高的天花板沐浴露怎么选成分筛查
PH值测试
清洁效果测试
真人实测
















推荐指数:?????
测评功效:去除背部痘痘、痘印、除螨止痒效果好!





推荐指数:?????
测评功效:可以控油清洁,自然体香,香味持久,




推荐指数:?????
测评功效:控油+祛痘+改善粗糙,能解决男生95%以上的皮肤问题!




推荐指数:?????
测评功效:可以温和剥落鸡皮角质,让皮肤更加光滑细腻。



推荐指数:????
测评功效:可以改善暗沉、焕亮肤色,适合黄黑皮或者肤色不均的男生!




推荐指数:????
测评功效:具有一定的舒缓止痒效果,草本配方安全性高,控油效果非常好




推荐指数:????
测评功效:大牌古龙香氛,留香自然持久且清洁控油效果非常不错


推荐指数:????
测评功效:目前测评中公认的味道好闻+留香最持久,对身上异味、汗味的人群很有效果


