月光曲第九自然段(月光曲第九自然段三幅图)



点击领取语数英等各科各版上册电子课本▲
(点击图片,可翻阅电子版课本)

部编六年级上册

《月光曲

课文音频

电子课本

教学视频

(建议点击播放后全屏观看)

课文知识点

01

生字组词

谱:谱曲 谱写 歌谱 棋谱 乐谱 年谱
莱:莱卡 莱塞 莱茵河
茵:茵褥 绿茵茵 绿草如茵
盲:盲人 盲目 盲道 盲从 文盲 色盲
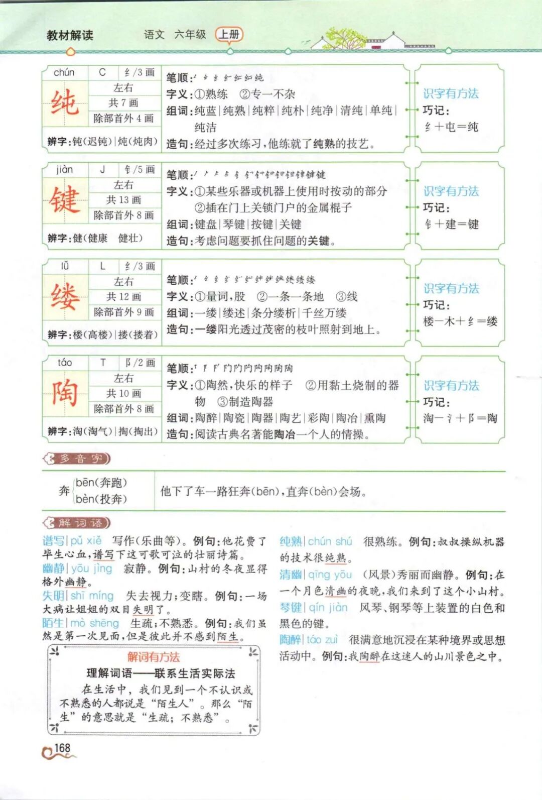
纯:纯熟 纯洁 纯蓝 纯净 清纯 纯真
键:按键 琴键 键盘 关键 键入
霎:霎时 一霎 霎时间
缕:缕述 一缕炊烟 条分缕析 一丝一缕
陶:陶醉 陶瓷 彩陶 陶器 陶俑 陶土


02

多音字

乐:yuè音乐lè快乐
弹:tán弹力dàn弹弓


03

形近字

键(键盘)健(健康)
霎(霎时)雾(云雾)
陶(陶瓷)淘(淘气)


04

词语解释

幽静:寂静。
断断续续:时而中断,时而继续。文中指琴声不连贯。
清秀:美丽而不俗气。
纯熟:很熟练。
清幽:(风景)秀丽而幽静。
微波粼粼:微小的波浪闪闪发光。
恬静:安静;宁静。
陶醉:很满意地沉浸在某种境界或思想活动中。
记录:把听到的话或发生的事写下来。
月光曲第九自然段


05

反义词

幽静——喧闹 微弱——强烈
陌生——熟悉 纯熟——生疏
断断续续——接连不断


06

近义词

著名——闻名 清秀——秀丽
激动——兴奋 纯熟——熟练
恬静——安静 照耀——照射
陶醉——沉醉


07

词语搭配

(幽静)的小路   (清幽)的月光
(美妙)的琴声   (波涛汹涌)的大海
 

08

课文主题

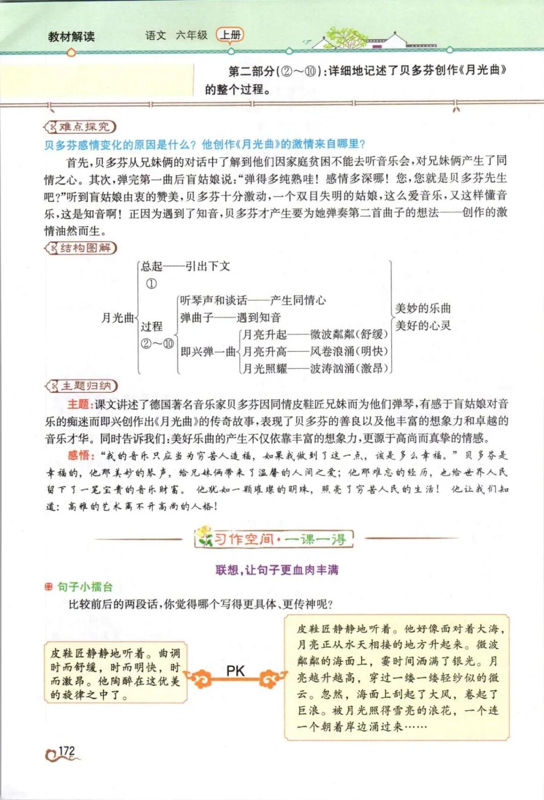
本文讲述了德国著名音乐家贝多芬即兴创作《月光曲》的故事,表现了贝多芬对穷苦人民的同情和热爱,以及他丰富的想象力和卓越的才华。同时也告诉人们,美妙乐曲的创作不仅要依靠丰富的想象力,更源于高尚而真挚的情感。


09

课内问题

1、说一说这篇课文的主要内容。
答:这篇课文讲述了德国著名音乐家贝多芬因同情穷鞋匠兄妹俩而为他们弹琴,有感于盲姑娘对音乐的痴迷而即兴创作出《月光曲》的传奇故事。
2、体会贝多芬和兄妹俩的品格。
答:贝多芬:同情劳苦大众,具有音乐天赋和卓越才华。
兄妹俩:虽然生活艰苦,但热爱音乐,对生活充满乐观态度;相互关心、体贴.感情深厚。
3、贝多芬为什么弹琴给盲姑娘听?
答:因为贝多芬听到茅屋里传出自己的钢琴曲,又听到兄妹俩的谈话,他为他们生活在穷苦中却仍热爱音乐、追求艺术所感动,所以要弹琴给盲姑娘听。
4、贝多芬为什么弹完一曲又弹一曲?
答:一个双目失明的姑娘,这么爱音乐,又这样懂音乐,这是知音啊!正因为遇到了知音,贝多芬才产生要为她弹奏第二支曲子的想法一一创作的激情油然而生。
 

10

课后习题

1、有感情地朗读课文,说说贝多芬为什么要弹琴给盲人兄妹听;为什么弹完一曲,又弹一曲。
答:弹第一曲因为贝多芬被女孩热爱音乐、善解人意所感动;弹第二曲因为失明姑娘爱音乐,懂音乐,贝多芬遇到了知音,激发了他创作的欲望和灵感,所以弹完一曲,又弹一曲。 

2、反复地朗读第9自然段,想象描绘的画面,感受乐曲的美妙,再背诵下来。
听着贝多芬的琴声,我们可以联想到海上明月升起的奇丽画面。第一幅:月亮刚从“水天相接”处升起,平静的海面上“洒遍银光”。此刻,贝多芬轻轻地按着琴键,音乐轻幽、舒缓。第二幅:月亮越升越高,穿过天空出现的“一缕缕轻纱似的微云”。随着景象的变化,音乐气势逐渐增强,曲调出现了波折。第三幅:“忽然,海面上刮起了大风,卷起了巨浪。”强音乐骤然响起。月光照耀,浪花“涌过来”,气势凶猛,音乐高昂激越,节奏越来越快。

3、小练笔:
听一听自己喜爱的音乐,展开联想和想象,把想到的情景写下来。
示例:
静静的夜晚,我站在窗前,把心情放在吹拂的凉风里,任凭满天星辰擦亮我暗淡的记忆。我带上耳机,按下“play”键,听着那自己最钟爱的乐曲。这夜,赠人以思考的氛围,这乐曲,赠人以梦境的温柔。我闭上双眼,一切烦恼随风流逝,只有乐曲使我遐想:我那高高的山梁后面,是家乡那一片可爱的秋……
在缓缓的钢琴前奏中,我仿佛推开了一扇窗,映入眼帘的是一条弯弯曲曲的山间小道,一直通往很远很远的地方。我漫步在山间小道上,路两旁是一棵棵火红的枫树,手掌形的枫树叶正随着连绵悠长的乐曲有节奏的下降,一片一片又一片。我完全沉浸在这火红色的世界中,不禁轻轻举起双手想拥抱这奇妙的世界。继续往前走,一条小溪横在我的面前,溪水随着乐曲中“叮叮咚咚”的声音往前流,它的对岸是一间正冒着炊烟的田间小屋,几只小鸟在空中自由的歌唱,唱出了一首《秋之韵》。溪水旁的一丛丛野菊花像在对我微笑,好似在告诉我:“秋来了,秋来了,欢迎来到秋的世界”。

图文解析



字词听写

谱写,莱茵河,盲人,纯熟,琴键,一缕,陶醉,钢琴,幽静,断断续续,茅屋,烛光,失明,清幽,景象

随堂练习




六年级上册部编语文微课堂
部编语文

第一单元
草原丁香结古诗三首
花之歌
语文园地一

第二单元
七律·长征
狼牙山五壮士开国大典
灯光
口语交际《演讲》
语文园地二

第三单元
竹节人
宇宙生命之谜
故宫博物院
语文园地三
习作《______让生活更美好》

第四单元

穷人
在柏林
口语交际《请你支持我》
语文园地四
快乐读书吧《笑与泪, 经历与成长》
第五单元
夏天里的成长

作文《笔尖流出的故事》
习作例文
围绕中心意思写

第六单元
只有一个地球青山不老
三黑和土地


关注择学堂微信公众号

回复:601


获取

课后习题打印版

知识点

及生字字帖等


转载请说明出处 内容投诉内容投诉
九幽软件 » 月光曲第九自然段(月光曲第九自然段三幅图)