二胡谱(二胡谱金蛇狂舞)



二胡谱

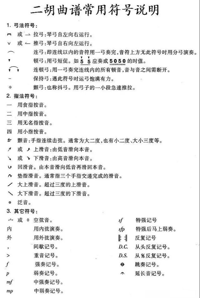
二胡的乐谱大多都使用简谱,所以会看简谱就可以看懂基本的二胡谱。所不同的是:二胡谱上有很多指导演奏使用的特殊指法和弓法符号,必须懂得这些才能正确地按二胡乐谱来学习或演奏二胡。很多自学二胡的朋友表示过看不懂二胡谱子,这里二胡教程老师简单列出来他们之间表达的意思,以供大家学习谱子的时候查阅。

 

 

常见的二胡谱子符号标明含义

内弦就是1弦,外弦是5弦。

0表示空弦音,该音不按指。

一或I表示用食指按音,

二或II表示用中指按音,

三或III表示用无名指按音,

四或×表示用小指按音。

“九”表示抛弓

“>”表示重音

“丁”表示打音

“,”表示间歇,停顿,换气

“内”表示用内弦奏出该音

“外”表示用外弦奏出该音

“∨”表示推弓,弓子向右向左运行

“tr、tr”表示长颤音

“○”表示自然泛音

二胡谱

“◇”表示人工泛音

“+”右手拨弦记号

“f”强奏记号

“p”弱奏记号

“mf”中强记号

“mp”中弱记号

“sf”特强记号

“sfp”突强后马上弱奏

“D.C"表示从头反复”

“⌒”表示连弓,连线内的音用弓奏完

 

 

1 二胡谱有弓法符号;如拉弓,推弓,连弓,跳弓,顿弓等。

2 二胡谱有定弦,比如外弦,内弦,

3 二胡谱有指序符号,如果一,二,三,四,分别代表第一,二,三,四指;

4 二胡谱还有许多滑音,颤指,泛音等只有在二胡演奏中运用的技法符号,

所有这些,普通简谱中是没有的。

当然,改变乐谱的原有调的高低,也是有必要的,但这不是本质的东西。要把一首普通乐曲改编成二胡曲,是有一定难度的。当然,你如果要求不高,可以随便拉拉的。如果想好一点,那么你要注意以下几点。

 

 

注意事项

1 根据最低音,定好调。通常是把最低的音定成内弦空弦的调。

2 根据表现,确定哪些音要连起来拉。这要求要有一定的二胡演奏基础。

3 确定哪些音用拉弓,哪些音用推弓。一般乐句的开头多用拉弓,结束音多用推弓。

这是最基本的3点,如果做好了,你拉出的乐曲是比较好听一些的。

点击阅读原文购买私人定制刻字专业二胡弓和各种配件

转载请说明出处 内容投诉内容投诉
九幽软件 » 二胡谱(二胡谱金蛇狂舞)