篮球裁判证(篮球裁判证报考官网)


改期通知


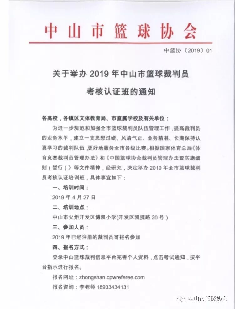
     一年一度的广东省男子篮球联赛新闻发布会临时定于4月20日进行,为了配合陈新鍵教授工作,市篮协裁委会决定把篮球裁判认证培训调整至4月27日,请大家相互转告!若各注册裁判需要当天需要请假的,请联系黄老师(电话:15913396388)。

培训安排:

4月27日上午 陈新键教授主讲理论《篮球新规则》

4月27日下午 临场培训、《两人及三人裁判法》、体能考试


        另外,小编收集了这几天大家询问度较高的问题,统一答疑。

Q

为什么要进行裁判考核认证?


A

       随着篮球裁判规则变更发展,为加强我市篮球项目裁判员队伍的建设和管理,提高篮球裁判员的业务水平和公信力,培养和建立一支符合我市篮球运动发展和全民健身运动需求的篮球裁判队伍,根据《中国篮球协会裁判员管理办法暨实施细则》,已取得各级裁判资格须定期由所在地裁判管理机构进行考核认证。

Q

裁判考核认证多久一次?


A

      裁判考核认证在2019年首篮球裁判证次举办,并能邀请到省篮协裁委会主任陈新键教授进行最新规则的讲解培训,机会难得。详细裁判考核认证细则将在近期推出,考核认证拟定一年一次或两年一次。

Q

篮球裁判登记认证考核前需要注册吗?


A

       需要注册。篮球裁判等级认证考核是指在您注册的协会里,参加该协会对您已有的级别再进行的一次考试,通过考试发现自身的不足,找出差距,掌握提升自己的方法。同时也对自己的执裁能力的一种肯定哦!证书就是对你现在所掌握的技能的一种合法的凭证!

Q

我拿三级证满一年了,可以通过考核认证晋升为二级吗?


A

        本次篮球裁判考核认证属于裁判证的“年审”,晋级将在今后安排二级晋升培训班举行。


Q

      我还没有考取裁判证,但我热爱篮球裁判工作,我可以参加培训吗?

A

可以的,培训欢迎篮球裁判爱好者缴费旁听参加。


Q

   考核认证通过后,我才可以上场执裁吗?有记录吗?

A

       各级篮球裁判通过注册、考核认证、培训后,市篮协裁委会会在裁判证上盖章确认,并通过官方微信公众号公布考核认证合格名单。

相关表格电子版在“阅读原文”下载

提取码为:s3kw


转载请说明出处 内容投诉内容投诉
九幽软件 » 篮球裁判证(篮球裁判证报考官网)