留言条题目(留言条题目及答案)

二年级上册语文学了应用文留言条,那么,孩子在写留言条的时候,可能会犯哪些错误?

1、格式错误

(1)第一行顶格写称呼,称呼后面是冒号。

(2)右下角写署名和日期,日期应该在署名下面。

留言条题目

(3)正文开头要空两个格。

2、内容错误

(1)“于是小敏把书转交给茵苗的邻居林奶奶”这句话在留言条中的表述应该是“我把书寄放在你的邻居林奶奶那里了”。出现这样的错误,说明孩子对这个情景不理解。谁是谁的谁,分不清。

(2)称呼、署名错误

称呼要写你写给谁的名字,署名要写写留言条的人的名字。

这张留言条是小敏写给茵苗的,所以称呼应该是茵苗,署名应该是小敏。


小小的留言条,居然有这么多的知识点。

下面我给大家总结一下写留言条需要注意的地方:

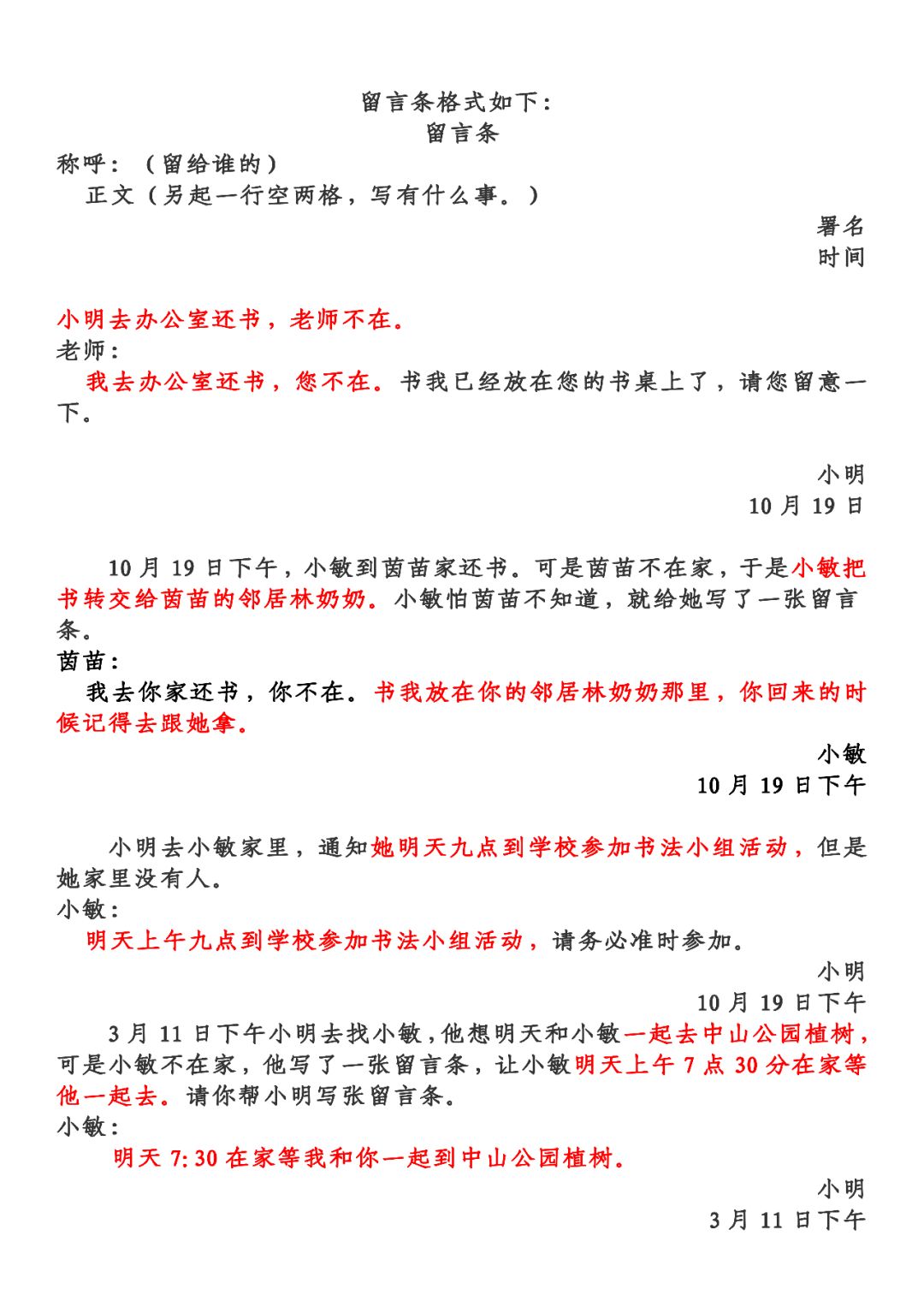
1、格式

留言条

称呼:(留给谁的)

           正文(另起一行空两格,写有什么事。)

署名

时间

留言条题目

2、正文内容要注意表达方式的转变。

(1)小明去办公室还书,老师不在

这是小明要写给老师的留言条,正文内容,就变成:

 我去办公室还书,您不在。我把书放在您的抽屉里,请您注意一下。(书还了,放在哪里写清楚,老师是长辈,要注意用“您”)


(2)小敏到茵苗家还书。可是茵苗不在家,于是敏把书转交给茵苗的邻居林奶奶

这是小敏要写给茵苗的留言条,正文内容,就变成

书我放在你的邻居林奶奶那里,你回来的时候记得去跟她拿。

(书还了,放在哪里写清楚,茵苗是同学,只要用“你”就可以了)

(3)小明去小敏家里,通知她明天九点到学校参加书法小组活动,但是她家里没有人。

这是小明写给小敏的留言条,正文内容,就变成

明天上午九点到学校参加书法小组活动,请务必准时参加。

(通知活动的时候要把时间地点写清楚)


(4)小明去找小敏,他想明天和小敏一起去中山公园植树,可是小敏不在家,他写了一张留言条,让小敏明天上午7点30分在家等他一起去。请你帮小明写张留言条。

这是小明写给小敏的留言条,正文内容,就变成

你明天上午明天上午7点30分在家等我和你一起去中山公园植树。

这位小朋友除了写清楚活动内容,还假设了小敏没空的情况,考虑得比较周全。


孩子在学习的时候,看似学会了,但是一做题,就会出现各种各样的问题。学习知识的时候,我们势必需要做些练习来巩固一下,家长们也可以把这份练习打印给孩子做一做:


相关文章推荐

一年级上册语文           一年级上册数学

二年级上册语文           二年级上册数学

 三年级上册语文           三年级上册数学

四年级上册语文           四年级上册数学

三年级上册英语 

 汉语拼音                     看图写话



每天坚持陪孩子学习十分钟,影响孩子的一生。







单击文章底部“阅读原文”,可以直接进入茵苗教育微书店 

转载请说明出处 内容投诉内容投诉
九幽软件 » 留言条题目(留言条题目及答案)