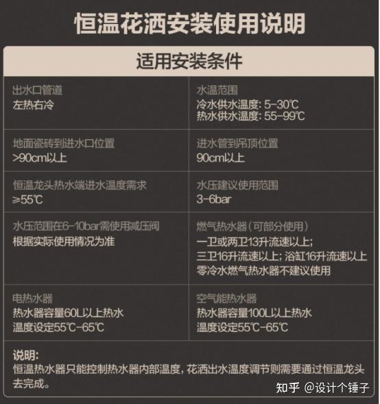
更新于2023.7。本篇讲讲我最擅长的花洒! 大家好,先做个自我介绍。我是@设计个锤子,2023年在卫浴行业打工10年,一直做的是智能马桶和恒温花洒的研发工作。大学是产品设计专业,另找出路也挺难,在卫浴这个枯燥行业,不知不觉竟然做了10年。请大家相信我的专业性! 来!2023.7推荐最新2款! 国产之光!和新品牌谈了合作:点击链接找客服,报暗号“#设计个锤子”可领大额优惠券 7月更新!尹西上新款【Halo花洒】 奶油白简约花洒,颜值很绝!净水过滤设计,99%除氯,对皮肤和毛囊更友好,远离掉发、长痘。双功能顶喷很解压,空气增压技术,体验感一流,年轻家庭非常建议入手! 性价比高,点击链接找客服,报暗号“#设计个锤子”可领优惠!马桶花洒浴室柜龙头都有 大品牌新品!最近新出的西屋唤雨很好看,而且性价比很高!带了增压功能,水压低的家庭速看! 性价比高,点击链接找客服,报暗号“#设计个锤子”可领优惠!马桶花洒浴室柜龙头都有 因为工作中要不时对比各大品牌竞品的新花样,对市面上的大热花洒都有研究,不少款式我还可以公费购入试用,家里经常就是一堆花洒,天天试用+测评,洗澡都洗到快到快掉皮了,干脆就给你们来篇【花洒选购推荐】吧,也算是给我的测评做个记录。(为了不让自家领导发现,本篇就没带公司的品牌玩!你们可以猜猜我做啥品牌哈哈哈) 目前已经写过好几篇关于卫浴家装指南、马桶选购、恒温花洒选购的文章(要看的自己去翻翻哈!)为大家在这方面的选购提出了很多不错的建议;同时我已经回答过超200条关于卫浴产品选购方面的问题,消费者给我的反馈也想相当不错,所以在专业性上还是值得大家信赖的。 装修完毕之后花洒要怎么选?今天就让我这个卫浴打工仔告诉你吧。 觉得本文对你有帮助可以就给小锤一个关注和点赞,感激! 卖个关子:花洒选不好会怎么样?不就一个蓬蓬头?如果你这样想就真的大错特错了!劣质花洒会漏水、掉漆、烫手、还有水垢水渍,不美观还有安全隐患! 今天@设计个锤子 就给大家说说花洒选购的技巧,给大家推荐几个还不错的款式,抄作业的那几款,都是我用过的认为很不错的花洒。更多的网红款式也在文末给大家列举了,但是丑话说在开头,结尾的那几个网红款我不大推荐。 比较推荐的国内品牌:尹西、箭牌、浪鲸 比较推荐的国外品牌:汉斯格雅、西屋、高仪 看中的款式不妨先加购,还是智能马桶那句,本文会得罪一部分的品牌,且看且珍惜。 觉得本文对你们有帮助的不妨给锤子一个点赞、收藏、转发、评论,让我有动力写更多卫浴产品的推荐文章。锤子在此谢过各位! 本文整理了十几款市面上大热的花洒,“表哥”先给你奉献出来了!时间足够可以慢慢对比看看: 更多花洒选购的技巧或者安装问题都可以来问我,只要看到我就会回复你的!!! 如果你想直接选购花洒,那可以直接从下面几款中选购,恒温和非恒温都给你推荐了,如果懒得看可以在评论区或者私信提问,我看到的第一时间就会回复。 尹西Halo 奶油白花洒【活动价:1299起】/冷热款【999起】 性价比高,点击链接找客服,报暗号“#设计个锤子”可领优惠!马桶花洒浴室柜龙头都有 这款的颜值很不错,简约精致。纳米疏水置物台,不留水垢,能收纳的东西也很多。恒温阀芯采用的是进口法国万耐,耐用度很高。最特别的是他的顶喷功能,有双模式出水功能,体验感很好,很解压。推荐年轻家庭、奶油风装修家庭购入! 尹西one奶油白【上新价:1399起】 点击链接找客服,报暗号“#设计个锤子”可领大额优惠券 日常1499元起,有条件推荐一步到位,购买顶配恒温0冷水款1799。远程预排冷水,家中无需安装零冷水热水器;治愈系奶油白色;大顶喷、大置物台;液晶温度数显;手持喷枪二合一设计;优质恒温阀芯...外观和功能都是吊打国内同价位的网红品牌的。非常推荐购入! 顺便说一句: 618上新!尹西新款奶白花洒,这次千元以内就能入手了,这么平价的奶白花洒全网都很难找到了 而且这款还有净水功能,想了解的小伙伴可以来看这篇: 点击链接找客服,报暗号“#设计个锤子”可领大额优惠券,到手价899起! 汉斯格雅镜雨白色花洒【活动价2699起】 汉斯格雅是花洒中的佼佼者应该都知道吧。除了贵没毛病!这款只有手持的恒温花洒,如果对其他功能要求不高还是很推荐购入的,品质就摆着这里,而且是进口的德国阀芯,质保5年,用到的是汉斯格雅引以为傲的电镀技术,买一个可能15年都不用换。体验感真的和雨淋一样! 箭牌G10星空灰花洒【活动价:1399起】 这款四功能花洒是有三色可选的,但是银色和黑色都容易留水垢,推荐你买枪灰色,会贵一点。没有封油,后续也会有淡淡的水渍,但是对比黑色要好很多。调温那里的设计个人觉得一般般。有空气增压,但是还是用到小孔增压,有轻微刺痛感,其余各方面表现中规中矩,性价比也可以。 以下为正文: 现在市面上的多功能花洒,从几百到上万都有,到底怎么选才可以选到自己喜欢,用着省心的花洒呢?有时间的就往下慢慢看。 恒温和冷热肯定是现在选花洒最大的区分点,舒适度上,恒温肯定是首选,简单地说,恒温花洒就不会有洗澡忽冷忽热的烦恼,用过恒温的就不会再想要用普通冷热的了,当然,恒温的相对也会比较贵。 恒温和冷热肯定是现在选花洒最大的区分点,舒适度上,恒温肯定是首选,简单地说,恒温花洒就不会有洗澡忽冷忽热的烦恼,用过恒温的就不会再想要用普通冷热的了,当然,恒温的相对也会比较贵。 然后就是功能了,一般市面上的多功能花洒都是分为:上出水(也叫顶喷)、手持、下出水还有喷枪功能,集齐这四种的就是四功能花洒了。功能越多,后续的使用也会越方便,但是管道也随之增多,产生累赘。 1. 顶喷 要沐浴全身的时候,顶喷从头淋到脚是真的很爽,顶喷越大,水幕对身体的包裹面积也就越全面; 2. 手持 最为普遍的花洒功能,使用率最高;软管连接,取用方便,灵活多用。现在的很多花洒手持还可以切换功能,有轻柔模式、按摩模式、脉冲模式等等,想刺激、想柔和都可以满足你; 西屋唤雨,手持就很特别: 3. 下出水 有时候在淋浴房也不一定要是洗澡的,还可以用下出水洗拖把、洗洗脚; 4. 喷枪 喷枪是个挺实用的功能,冲力强,可以冲洗淋浴房、冲洗马桶。 为什么推荐你尹西,还有一个原因就是尹西的设计,习惯把喷枪藏在手持里面,管道少,但是功能依旧做到了四功能,既不影响日常使用,外观也更加简约。 现在市面上的花洒大致可以分为四个色系:银色、黑色、白色、其他颜色 1. 银色 浴室五金产品的经典色,很多中老人的固有思维都是觉得花洒就该是银色的,那个年代的装修风格就是显贵气,亮晶晶的银色自然很合心意,但是个人认为,有些许老土。现在汉斯格雅还是很多银色的款,但是汉斯格雅的电镀技术可靠,其他的牌子银色很容易磕碰就掉漆了。 2. 黑色 前几年流行起来的颜色,受到了很多70后、80后的群体喜爱,因为他们开始追求简约的装修风格,但略微会显得压抑。而且黑色极其容易产生水垢和水痕,逼死强迫症和洁癖。 3. 白色 相比银色和黑色,白色花洒更加高级大气,更百搭适用于多种现代的浴室风格,搭配原木风素雅禅意、搭配北欧风完美融合、搭配ins风高级简约、搭配轻法式浪漫优雅......在深色系淋浴房可以点亮暗沉;在浅色系淋浴房可以和谐融合。而且很重要的一点是,白色的花洒是不会留水迹、水垢的,清洁起来很省时省力。 4. 其他 当然还有其他彩色的花洒,或者看起来就很高级的枪灰色,枪灰色的花洒要是涂层、烤漆不好也有水渍困扰,但是最显水渍的还是黑色。 如同人要依靠大脑进行复杂问题的决策和解决,淋浴器最重要最本质的出水功能便由龙头主体控制。家庭中常用的淋浴器通常有多种出水方式,比如手持花洒出水、顶喷出水、下出水三功能出水,没有龙头主体的控制,便无法实现出水以及切换不同出水模式。因此,选择一个用材扎实、工艺到位的龙头主体很重要! 目前,市面上的淋浴花洒龙头主体主要有黄铜和不锈钢两种材质。 不锈钢具有耐腐蚀,不易生锈的优势,表面做拉丝处理,不用担心电镀层脱落,但不锈钢加工工艺复杂,加工技术不如黄铜成熟,精密度也没有黄铜高,且成本高售价高,非市场主流材质。 铜是目前市面上最适合铸造龙头主体的材质,因为铜加工性能优异,更易于打造不同造型,同时也是后期良好电镀性能的基础。另一方面因为铜离子具有杀菌作用,因此内壁不会滋生细菌,用水更符合人体健康标准。便于铸造,耐高低温,防爆、可承受高水压、流动性高。 譬如上图的这款,尹西one用到了整个主体都用到了纯铜,有诚意,质量很可靠。 依据阀芯在淋浴器内承担的不同功能,阀芯又可以分为主控阀芯(混水阀芯)、切换阀芯(分水阀芯)、温控阀芯(恒温阀芯)。 石蜡恒温元件阀芯(WAX): 水温感知灵敏度更是达到5级,性能星空灰稳定控温精准。启闭顺畅,轻松无阻不打滑。一般用到了西班牙赛道阀芯、法国万耐阀芯的都不会差,可以经过超国家标准的(国家标准为30万次)开关疲劳测验,温度偏差范围控制在0.05-0.1摄氏度的范围内。 譬如高仪这款用到的是德国的恒温石蜡阀芯: 尹西Halo花洒进口法国万耐恒温阀芯: 点击链接找客服,报暗号“#设计个锤子”可领大额优惠券 尹西One用到的是进口法国万耐恒温阀芯: 点击链接找客服,报暗号“#设计个锤子”可领大额优惠券 形状记忆合金弹簧,由镍钛(Ni-Ti)合金制成的形状记忆合金弹簧通过感应混合后温水的温度改变本身的形状,从而推动活塞来调节冷热水的混合比例。 出水嘴是液态硅胶,最好是达到食品级别,可以用于硅胶奶嘴,安全无毒!软硅胶防热性好,不易变形变色开裂,更耐用,水垢堵塞更易清洁,液态硅胶用手轻轻一挤就能清理或者软布揉搓就可以清理水垢。 优质的花洒都是绵密出水,水珠形成颗粒状,打在肌肤上是不刺肌的,真的是要雨淋的感觉。 写过一篇文章来对比几个大热的品牌手持花洒,预算不足的可以看看手持的选购: 水压是洗澡舒适度的关键,目前要解决水压问题最有效的方法是空气注入技术,利用水流流出在花洒腔体中产生的负压作用,由喷洒面板将空气重复吸吐与水流混合,形成细腻饱满水量,充盈淋漓(例如说:给皮肤敏感的消费者或者小宝宝洗澡时更温柔,不会产生刺痛) 除了体感舒适以外,注入空气还有助于完美解决水压不够,水量不足的问题,但又很好地节约了洗澡用水。 汉斯格雅的体验感就很强,主打的雨淋体验感,做得很足,可谓是卫浴全行都在模仿,但又无法超越: 西屋唤雨到分流增压,10个出水嘴可以形成几百条水柱,出水效果绵密,低水压可以重点留意: 有的国产花洒用“小孔增压”强行把出水孔弄小而制造的高水压其实是假象,打在身上会有刺痛感,还非常容易堵,选购的时候需要注意。 如果你选择恒温花洒,那接下来这part你要认真看,如果你选冷热,那就可以直接跳过了! 普通淋浴花洒的龙头核心是一个陶瓷片调温阀芯,使用者左右摆动手柄可调节混合水的温度,上下摆动手柄可调节出水量的大小。但是,当热水或冷水的水压突然发生变化时,或者热水的温度突然发生变化的时候,花洒出水的温度也会随之改变,这就必须通过人工操作去重新调节水温。非常不方便。这是因为普通淋浴花洒内部结构中不存在恒温阀。 恒温淋浴花洒的龙头内部都是内置恒温阀的,优质的恒温花洒使用石蜡阀芯。冷热水在混合后必须通过恒温阀然后才流至花洒出水口。恒温阀通过物理原理自动调节冷热水的混合比例,不用电力即可精准达到温度旋钮调节的相应水温,无需人工反复调节,且不受冷水和热水进水水压的影响。 2. 恒温花洒原理是什么? 恒温花洒别名为恒温淋浴龙头以及恒温花洒龙头,家装中有四个地方是需要用到冷热水混合龙头的,分别是淋浴房、浴缸、洗手盆、厨房。其中淋浴房若安装了恒温花洒,那么洗澡时其水温就可以保持一个恒定的温度,可以有效提高淋浴时的舒适度和安全性。 3. 安全舒适度不同 普通淋浴花洒在使用的时候难免遇到出水温度忽冷忽热的情况,因为普通淋浴花洒的出水温度受冷水或者热水进水水压的影响。家里的水不可能只给一个人用,当一个人正在洗澡时,家里其他人如果也在用水,便会分流一部分,造成水压变化,另外一些高层住宅,水压本就不太稳定,也会造成水温忽冷忽热。对于老人和孩子来说,淋浴时水温突然变冷,则容易着凉感冒,水温突然变烫则容易烫伤。 而且据说忽冷忽热容易造成小孩子抵抗力低下,刺激引起女性内分泌失调和导致老人脑梗发生率。 而使用恒温淋浴花洒则可以避免此类问题发生。恒温淋浴花洒在恒温阀的作用下,可以保持恒温出水出水而不受冷热水水压影响。 恒温花洒就是恒定温度出水的花洒,一般是恒温40℃,这个温度让人的感觉最舒服,同时不会忽冷忽热,避免小孩老人被烫伤,冬天和忽然的冷水说再见。 *冷水断、热水停→防烫伤; *热水断、冷水停→防冷激; 恒温花洒无需左右反复调节,杜绝忽冷忽热,恒温出水、舒适健康。 性价比恒温推荐: 首先恒温热水器如果遇到水压变化(譬如说高层水压不稳定,或者其他家庭成员在你沐浴时突然打开了其他用水设备:洗衣机、水龙头...冷水的水压就突然低了)那么也会导致出水温度不稳定,其实本质上恒温热水器就没有达到恒温的效果了。 一般情况下,如果是为了淋浴水温温度的话,只装恒温花洒就足够了。恒温花洒是保证出水温度的恒定性,无论热水器的出水温度是多少,在出水的时候都会通过恒温花洒的热敏元件进行调节水温,使得出水温度达到在恒温花洒中预设的温度来,稳定性更高。 所以,建议不需要购买恒温热水器,只安装恒温花洒即可。如果已经装了恒温热水器,那么再安装恒温花洒也没有什么影响,只会锦上添花。 2. 恒温花洒安装条件: 热水器温度设置50℃以上,恒温花洒适用电热水器、空气能热水器、及13L以上的燃气热水器。太阳能热水器不建议用恒温花洒,因为太阳能冷热水的水压差异太大、温度差异也太大,如果保证差异不大的话是可以的。 马住下面的总结(ps:近两年购入的热水器基本上都可以装恒温花洒): √储热式热水器(正常都可以恒温花洒) √燃气热水器(出水流量在13升以上就可以正常安装恒温花洒) √空气能热水器(出水流量在13升以上就可以正常安装恒温花洒) √市政锅炉可以使用 ×两用锅炉(不建议使用) ×太阳能热水器(不建议使用) 看到这里,给你详细介绍一下几个好的花洒品牌和型号,质量可靠: 点击链接找客服,报暗号“#设计个锤子”可领大额优惠券 有净水冷热/净水冷热0冷水/净水恒温0冷水可选 有恒温和非恒温选择,颜色是奶白色,搭配奶油风装修很nice,有数显。我家墙是白的,所以搭白色会更好看一点,顶喷是双模式设计,绵密雨淋+按摩颗粒,使用感还不错。 置物台是纳米疏水玻璃,主体跟杆件的颜色都做到了统一。整个主体靠墙无卫生死角,可以放沐浴露洗头水,淋浴房没有壁龛也可以置物。但是需要注意,靠墙的置物台对冷热水出水嘴的位置要求较高,购买前要咨询好客服看看自家是否能安装。 看了下主体是精铜的,是法国万耐进口石蜡阀芯,整体使用下来调温很顺滑,后面打算装到家里主卫去,体验感很不错。 曲角也是精铜的,细节做得不错! 用到注塑肌理+电泳的表面处理,漆面牢固,零部件无色差,置物台和手持握手都是防烫的。 PVC防缠绕软管,外观简约,使用方便。 手持和顶喷出水嘴是ABS材质,双模式丝滑切换,体验感不错。 点击链接找客服,报暗号“#设计个锤子”可领大额优惠券 双十一新上的一款,低水压家庭绝对值得入!和传统的空气增压不同,用到了专利分流出水孔设计,一样的水量,实现了高水压的效果。年轻化男性、数码喜好人群、高楼旧房增压需求家庭必入! 外观极其大气!手持花洒超具现代感和科技感!有兴趣又不着急安装的朋友尽管放心买这款!两种配色,个人更喜欢枪灰,看起来就很科幻! 搭载进口感温棒和增压出水,性价比是近年来西屋最高的一款! 实物已经到手,感兴趣可以趁新品价格去看看!纯白搭配精致的金色按键和装饰条,轻奢低调。 点击链接找客服,报暗号“#设计个锤子”可领大额优惠券 在供应商了解到的新品牌。2021年刚刚成立的国产新锐卫浴设计品牌。一个全员90后成立的公司。 主打功能给你们试过了,很实用也很高科技 ①:隔空自排冷水 三个配置,顶配给到了一个创新的功能——零冷水(也就是咱们行内人说的预排冷水)。 具体操作是通过一个贴墙上的遥控器远程控制,一键开启花洒排水,上一次洗澡剩下的花洒管道里的冷水,就会自动从花洒下出水排走(等候的时间我们可以去准备换洗的衣物),水温达到40度则暂停排水并发出声音提示。 虽然现在市面上有不少的零冷水的热水器,但是零冷水热水器一般都需要在毛坯时就装好,而且成本比较高,耗能大,尹西零冷水花洒的诞生可以一定程度解决这个难题,可以说是解决了绝大部分没有零冷水热水器家庭的难题。 主打功能②:水力发电数显 无需电池,通过水流发电和NTC温度传感器,在面板右侧可以实时的显示水温,数字显示的颜色是白色,整体很高级,安全可靠。 主打功能③:手持喷枪一体 把喷枪藏在手持上,丰富产品功能的同时,解决了以往喷枪一条管、手持花洒一条管的管线缠绕、产品模块多导致视觉不简洁的问题。 款式就很好看,整体圆润可爱,各个零部件色调统一,是市面罕见的创新奶油白,翻遍全网都没有相似的款了。质感挺不错,很百搭,奶呼呼的,对比起市面上很网红多为冷白色花洒,格调一下子就出来了。 但是需要注意,靠墙的置物台对冷热水出水嘴的位置要求高,购买前要咨询好客服看看自家是否能安装。 看了下主体是精铜的,搭载进口万耐恒温阀芯,配置相当高!整体使用下来调温很顺滑。 推荐理由:难得一遇的奶油白质感、黑科技隔空排冷水、高大上的数显温度显示、多功能手持花洒喷枪可以冲刷卫生间死角。锤子推荐你趁上新价,一步到位,选最高配置0冷水恒温款。 点击链接找客服,报暗号“#设计个锤子”可领大额优惠券 618上新!尹西新款奶白花洒,这次千元以内就能入手了,这么平价的奶白花洒全网都很难找到了 而且这款还有净水功能,想了解的小伙伴可以来看这篇: 点击链接找客服,报暗号“#设计个锤子”可领大额优惠券 只有恒温款 汉斯格雅在花洒上的知名度相信不用我多介绍。如果在日常使用中只会用到手持,那么这款我是非常推荐你入的,毕竟单单一个境雨的手持就要1000+了,用个2000+买个恒温的汉斯格雅龙头+手持还是很值得的。有银色和白色可选。 汉斯格雅在恒温龙头和阀芯上质量和体验感无可挑剔,用到了德国进口的恒温阀芯。使用时间长了,也是很顺滑的。而且用到的是汉斯格雅引以为傲的电镀技术,可以说用个15年应该是没什么问题。 而且对于水打在身上的研究非常深入仔细,他家的空气注入使用下来就是雨淋感,但对水压的要求比较高,购买的时候要特别询问客服水压问题。 上面这款是没有置物平台的,想要带置物平台的可以看下面这个组合,置物平台不算大,放个小沐浴露和洗面奶还是足够的,要贵个1k多。 高仪在恒温龙头上做得很出色,德国进口恒温冷触龙头,手持双层管道隔热,久用也不会烫手,家里有小孩用着非常安心。 进口花洒石蜡阀芯温度敏感强,温度比陶瓷的控制得更好。恒温效果和寿命都是非常优秀的。水的温度波动非常小,性价比甚至超过国产花洒。 花洒分体式设计,安装上避免了很多空间限制,应该说是本文最好安装的款式,大小浴室都能用。能自由选择长短杆、带/不带下出水多种组合。 手持有四种出水模式,舒适度高,而且有防撞的硅胶条保护,怎么摔都不怕裂,比较耐用。 外观是经典的银色花洒外观,中规中矩,适合长辈家庭。对外观要求不高的推荐购入。 只有恒温款 箭牌的水件是国内性价比很不错的,给你推荐的还是一款白色花洒。对比起黑色花洒更没有水渍困扰,预算不够想入白色恒温花洒的这款还是挺不错的。P10中规中矩的外表和功能。是三功能花洒,没有喷枪。 用到法国陶瓷片阀芯,性价比在国产花洒里面算是很高了。质保主体3年,配件1年。 出水嘴也用到了硅胶自洁的,但是!很可惜的一点是只用到了小孔增压出水,直白点说就是把出水嘴弄小从而令水流变小增压,没有空气增压的舒服,打在身上可能会有刺痛感。但箭牌的质量和售后都是比较令人放心的,也可以放心入。 九牧这款性价比其实一般。这款主打是针对水垢而生的,出水嘴是ABS的,比较硬,所以有堵塞的风险,但是这款可以自动清洗排除花洒里面的污垢,原理是用水压弹出顶针,挤出水垢,但是后续使用顶针会有磨损,到后期也是会有堵塞的风险。 整体的功能和使用感都不错,可惜的是因为要做到清理水垢这个功能,手持的三个模式切换只是拨动的,不能做按键的,单手或者手上有泡沫的时候难以操作。 喷枪的水流和出水方式可以调节,日常冲洗卫生间很方便,还可以帮宠物洗澡。带了个小小的置物平台,日常放置小护肤品够用。不锈钢的防爆淋浴管,这个是现在比较鸡肋的,容易缠绕,而且容易藏污纳垢。 箭牌这款四功能花洒是有三色可选的,但是银色和黑色都容易留水垢,推荐你买枪灰色,会贵一点,颜值也是能打的,只有冷热款,调温那里的外观个人觉得一般般。 增压上用到了空气增压,也有小孔增压,舒适度应该比上一款箭牌的白色要好,但是这款没有恒温,还要美中不足的是手持的功能调节也是拨动式的,用久了容易卡顿而且不好单手操作。 喷枪的冲力强劲,日常冲刷马桶和浴室没有压力。其余各方面表现中规中矩,性价比可以。 上面几款都可以看需求和预算闭眼入的。 现在市面上还有很多新锐的花洒品牌,譬如说watermax、皇谷、gohu、vancoco梵云优尚...迅速火爆小红书,部分我也有购入试用,下面也一并给你简单介绍一下: 推荐指数:★★★ 今年新出的一款靠墙岩板大置物平台多功能花洒,很明显是对标西屋皓月了,但是西屋上市得要早很多。watermax是三功能,没有喷枪,西屋皓月是四功能。置物平台很大,但是很遗憾的一点是岩板和主体的色差很大,在详情页上都可以看出来。岩板偏黄,主体偏冷白,细节处理一般。 推荐指数:★★★ 价格和watermax的4645差不多,外观上比上面watermax的要好看。方顶的顶喷,水幕更大。同样带黑白色、恒温非恒温、数显非数显,选择非常多。皇谷线下门店多,服务OK,可以看看。 推荐指数:★★★ 磨砂哑光、电镀烤漆,同样带黑白色、恒温非恒温、数显非数显,选择非常多。置物台是电镀烤漆,质感没有钢化玻璃好,清洁也没相对那么容易。喷枪是电话绳那种,外观和watermax很像,但是带大方的顶喷。 推荐指数:★★ 同样是小红书上爆火的一款,连我老婆都来问了我这款花洒好不好。黑白色,款式很创新,带三层置物架,置物空间足够,但起码要在墙上打7个洞,后续要更换别的花洒墙体就很丑了。 用到钢琴烤漆工艺,但是在知乎一搜雨西子出现的第一条就是对表面瑕疵的差评,这就需要特别注意了。而且这个的手持款式比较特别,出水嘴是abs树脂,水垢难清理。 总的来说质量和性价比最推荐下面这几款: 618上新!尹西新款奶白花洒,这次千元以内就能入手了,这么平价的奶白花洒全网都很难找到了 点击链接找客服,报暗号“#设计个锤子”可领大额优惠券 我是专注卫浴家装的 ,觉得我写的有帮助的就来关注、收藏、点赞、分享一波吧! 对以上或者卫生间装修上有什么问题和疑问都欢迎大家在评论区和我留言互动。我看到一定会及时回复的 ~ 看到好的款给你们继续介绍!想要本文的这十几个款的详细对比表格,可以私信我~~~ 觉得文本对你有用的,请给 一个关注/点赞/收藏,鼓励鼓励,谢谢大家!看见好的新款、性价比款会再更新文章的。同时也期待更多优秀的品牌看到我,让我可以多测评、学习,分享更多好款式给大家~ 其他家装品类选购及安装指南可以看下面的链接: 厨房用品: 浴室用品: 灯饰家电:文章开始前插个小话题:最近看到小红书铺天盖地地推荐“陶瓷阀芯作为恒温阀芯才是最好的选择”,我真是醉了!真的劝大家不要盲目相信!朋友们!陶瓷根本不能控温啊!陶瓷怎么做到冷缩热胀?那你家的碗、锅岂不是进了消毒碗柜就要膨胀起来??







卖个广告:之前还分享过装修的进场顺序文章,有兴趣的朋友可以翻翻,给我点点赞。锤子谢谢各位!!!









Ps:【恒温花洒的科普和安装必读】我放在第三大点,点目录可以去看看。











值得注意的是:现在小红书上铺天盖地叫大家选陶瓷恒温阀芯,就是个谬论!陶瓷根本不能起到冷缩热胀的作用,只能充当冷热款花洒分水阀!

记忆合金弹簧(SMA):



















































