近两年396考题难度持续增长,有不少声音认为396已经没有可容易上岸的余地,与数三没有差别。客观来说,大量院校改考396导致的上岸概率短期增长本就不是长期现象。大家还是
要从科目考查特点及内容来综合评判自己适合什么科目,绝对不能抱着396就一定容易的心态进行选择。
今天给大家梳理一下相对比较热门的396金融院校,并做了基本的难度阶梯对比,希望给还在择校中的同学一定参考。
??396热门院校对比 向右滑动查看??
??396热门院校考试特点及难度分析??
??中国人民大学 ★★★★★
??上海财经大学 ★★★★☆
??对外经济贸易大学 ★★★★
??南开大学 ★★★★
??中山大学 ★★★★
??浙江大学 ★★★★
??厦门大学(金融系) ★★★★
??北京师范大学 ★★★☆
??南京大学(商学院) ★★★☆
??山东大学 ★★★☆
??湖南大学 ★★★☆
??华中科技大学 ★★★☆
??重庆大学 ★★★☆
??兰州大学 ★★★
??中国社会科学院大学 ★★★
??东北财经大学 ★★☆
??首都经济贸易大学 ★★
??广东外语外贸大学 ★☆
更多热门院校正在持续整理中!大家想要了解哪个院校可以在评论区留言,优先安排!
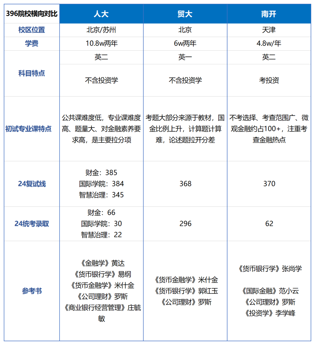
人大金融是除清北复交外的最强金融硕士,甚至可以和上述学校中的非热门学院金融媲美,是顶尖的金融学府,也是396院校中的天花板级别。而以上其他学院基本都是考查数学三(上财部分组不是),人大则是考查396联考的最高金融院校。这就决定不太擅长数学又想要冲击名校的同学首选人大。24年苏州校区新设立智慧治理学院招生,分数线345分可谓大捡漏!预测25分数线会相应上涨但仍有性价比空间!①客观题(选择判断):从2011年开始,人大的客观题风格一直非常稳定,除了需要理解以外,还有一些考查书本上非常细节的内容的题目。相比其他学校可能会考某个理论的具体内容,但人大真题不止会考这个理论的理解,可能还考这个理论提出的时间、地点,以及一些金融常识问题。因此,各位同学在复习过程中需要把书看到最细。②主观题(论述题):在这两年改革之后,去掉了简答题,只留下了论述题,一共有两道。这两道论述题的题干可能也就两三行,但分值却高达25分一道,因此我们要给出一个逻辑清晰且篇幅较长(建议至少要写两个单页)的答案,老师希望看见你对这个问题有自己理解的框架,以及根据这个框架的相关思考和回答。①计算题整合性强,与罗斯《公司理财》课后题相比更为综合。②重复率高,通过真题基本上可以把公司理财绝大部分的考点囊括住(当然是考点的重复,而非原题的重复,这需要有一定的专业分析水准)。③具有人大的独特性表述,人大真题有时候表述的意思和他想要选的答案,和其他院校的真题不太一样,这方需要多看真题去理解,去习惯真题的表述。④虽然重复率高,但仍每年都存在新考点加入的可能。此外,新出的考查点大家做的不好,第二年是很有可能再考的。同时真题的选项也要搞明白,这次在选项出现,下次可能就直接以考点出现。
①复试方面,国际学院侧重口语英语的考查(日常用语居多),而财金侧重专业英语考查(用英语提问专业课)。线上复试的时候苏州会有英语口语的自我介绍,线下复试的时候财金则有英语听力考查。②初试分数线和招生人数有所区别
这点从某种程度上来说苏州国际稍逊于财金,智慧治理稍逊于苏州,实际上就业各方面区别不大,招生人数方面,财金>苏州国际>智慧治理。
【喜报】人大拟录取名单终于发布!凯程30名同学成功录取,6人冲进各学院前十!
25金融择校 | 中国人民大学:396院校中的天花板(附25人大课程介绍)中国人民大学财政金融学院2023届毕业生就业报告分析
中国人民大学国际学院(人大苏州)金融专硕2023就业报告分析
旨在培养系统掌握财富管理的基础知识与国际先进的财富管理专业技术和方法,掌握沟通与营销技巧。上财众多方向中唯一考396的招生方向!上海地区在24年之前唯一能选择396的院校(24年同济开始招收全日制,考396)②上财431客观题分值超高,有120分,其中选择题60分,计算题60分;主观题即论述与分析题30分。③上财微观金融(公司理财与投资学)部分分值占比大,宏观金融(货币金融和国际金融)部分分值占比小。上财微观金融每年在90分左右,宏观金融在50分左右,另外有10分左右的超纲题。上财相关
【喜报】恭喜48名凯程学员上岸上财!8人冲进各自方向前三!
【定向课试听】上财431教材带学课
25金融择校 | 上海财经大学:魔都TOP3的顶级院校(附25上财课程介绍)
24经验贴 · 一战上岸上财金融:坚定目标,全力以赴!
2025版《上海财经大学金融431核心笔记》
2025版《上海财经大学金融431真题解析》
上海财经大学金融专硕2022届就业质量报告
①金融学院和国贸院两个学院统一划线,稳定在360-378分之间,在两财一贸以及各类名校金融中属于偏低的,由于是两个学院统一划线,每年由于两个学院之间报考人数的差异,上线人数也会有所差距,导致复试情况往往是一个学院激烈厮杀,另外一个几乎不刷人,这或许可以用博弈论的囚徒困境解释。②难度在同层次的学校里面属于比较温和的,题型稳定、知识点基础,很少遇到剑走偏锋的难题、怪题,更加注重考生基础掌握的扎实程度。①专业课特别注重基础,注重教材学习,考查常规,几乎没有超纲内容。②贸大近年来加重基础知识和细节的考查,入门易,精细化难。
③贸大金融整体偏向宏观学习,对知识的学习更多依赖宏观金融逻辑和金融思维,以及总结整理能力,不太需要深刻的数学知识,近年来有国金考察比重加大的趋势。(贸大公司理财相对不太会扣分)④招生规模大,两个学院加起来达到将近300人左右,这是考查396金融的名校中极罕见的。结合就业良好,性价比很高。① 国贸院复试内容相对比较灵活,英文是看文章回答问题,中文是老师随便问,主要集中专业课问题。金融学院是采取抽题模式,中文和英文都是抽题,内容绝大部分都是专业课问题。国贸院的培养方向更适合英语比较好的学生,而金融院的培养方向更适合专业课理论扎实的学生。就业方面其实没有区分。25金融择校 | 对外经济贸易大学:财经名校性价比之星!(附25贸大课程介绍)24经验贴 · 一战上岸贸大金融:396拉跨其他三门力挽狂澜!24经验贴 · 二战上岸贸大金融:一分耕耘,一分收获,请牢记!①南开地理位置优越。传统金融名校,985学校,且在北京一小时经济圈内,避开了内卷的京内金融名校高分(整体难度跟贸大相当甚至略低),性价比非常高,可以在天津读书,在京津冀工作。①考查题型稳定,偏重理解记忆
南开专业课自2016年开始,考查题型一直为名词解释(每题5分,共45分)、简答(每题8分,共40分)、计算(每题15分,共45分)和论述(1道20分),没有选择和判断题,所以考查的并没有那么细致,偏重于对知识的理解和记忆,且近两年对热点的考查越来越常规化,在名词解释、简答和论述中都可能会出现。②考查范围广,但不深
考查内容为货币银行学+国际金融+公司理财+投资学,相对而言,专业课有一定难度,且公司理财和投资学的考查比例越来越高。从往年真题来看,南开真题可能考查到任意章节的任何一个知识点,甚至有CPA的内容,有时在名词解释和简答题中也会出现热点性的问题,很难把握出题方向。但是题目出的并不深,都是一些概念性问题,如果复习到位,都能答的出来。③微观金融是考试重点,分值100+
南开专业课和其它学校有个很大的不同点就是微观金融分值占比远远大于宏观金融,微观金融由公司理财和投资学构成,2023年,南开真题微观金融分数达到了102分,在名词解释、简答和计算题中都会考查,2025考研的同学们应该把更多的学习时间分配给微观金融。【喜报】4名同学冲进前十!恭喜凯程19名学员上岸南开!
25金融择校 | 南开大学:资深985中的老牌名校(附25南开课程介绍)
24经验贴 · 二战上岸南开金融:以渺小启程,以伟大结束!
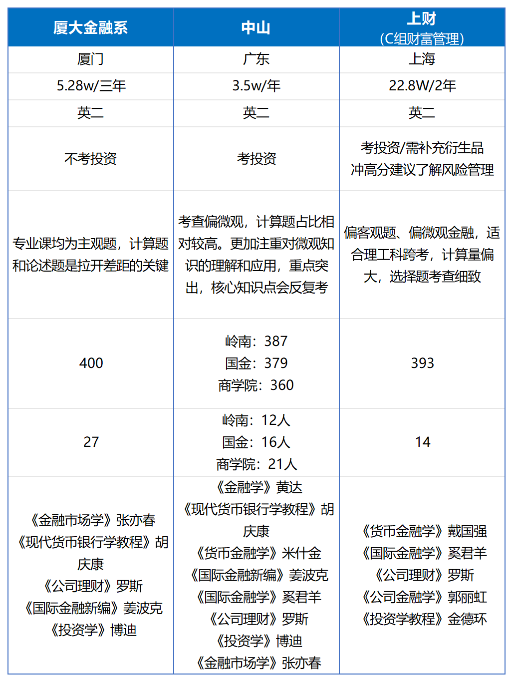
①没有指定参考书,有约定成俗的几本核心教材,考试覆盖面广,灵活性强,并且对阅读总结能力有较高要求。②报考比例变动较大,没有规律可循。比如10月份出的招生简章招生人数很少,实际录取人数有时会扩招有时不扩招,扩招时,扩招人数也不规律。岭南学院(广州校区)、商学院(深圳校区)、国际金融学院(珠海校区)共三个学院招生,总分390+上岸几率大。①24年微观金融考查较少,但往年微观分值占比60%左右:重视理论概念的理解?往年微观金融部分知识是专业课考查的重点,侧重于计算和概念理解。?考查知识点较为集中,公司理财近几年多考查资本结构变动、企业估值方面的内容(涉及 EPS以及市盈率);投资学多考查风险资产组合的收益率、标准差、效用函数、风险厌恶系数,最优风险头寸率等常规指标的辨析应用。②宏观金融往年占比40%左右,24年分值占比陡然上升,达到100+的分数:重视理论的应用和概念背诵?论述分析题:考生需结合现实作答,需要对理论有深度理解。在备考时一定要搭好知识框架,重点把握汇率制度,货币存款创造过程,货币政策有效性,蒙代尔弗莱明模型等知识点。从24年的考题看,热点很重要。?计算题难度中等考到就一定不能丢分,多考查汇率相关以及货币乘数的计算。中山相关:
25金融择校 | 中山大学:广东地区396院系的头部王牌!(附25中山课程介绍)
2025版《中山大学金融431核心笔记》
2025版《中山大学金融431真题解析》
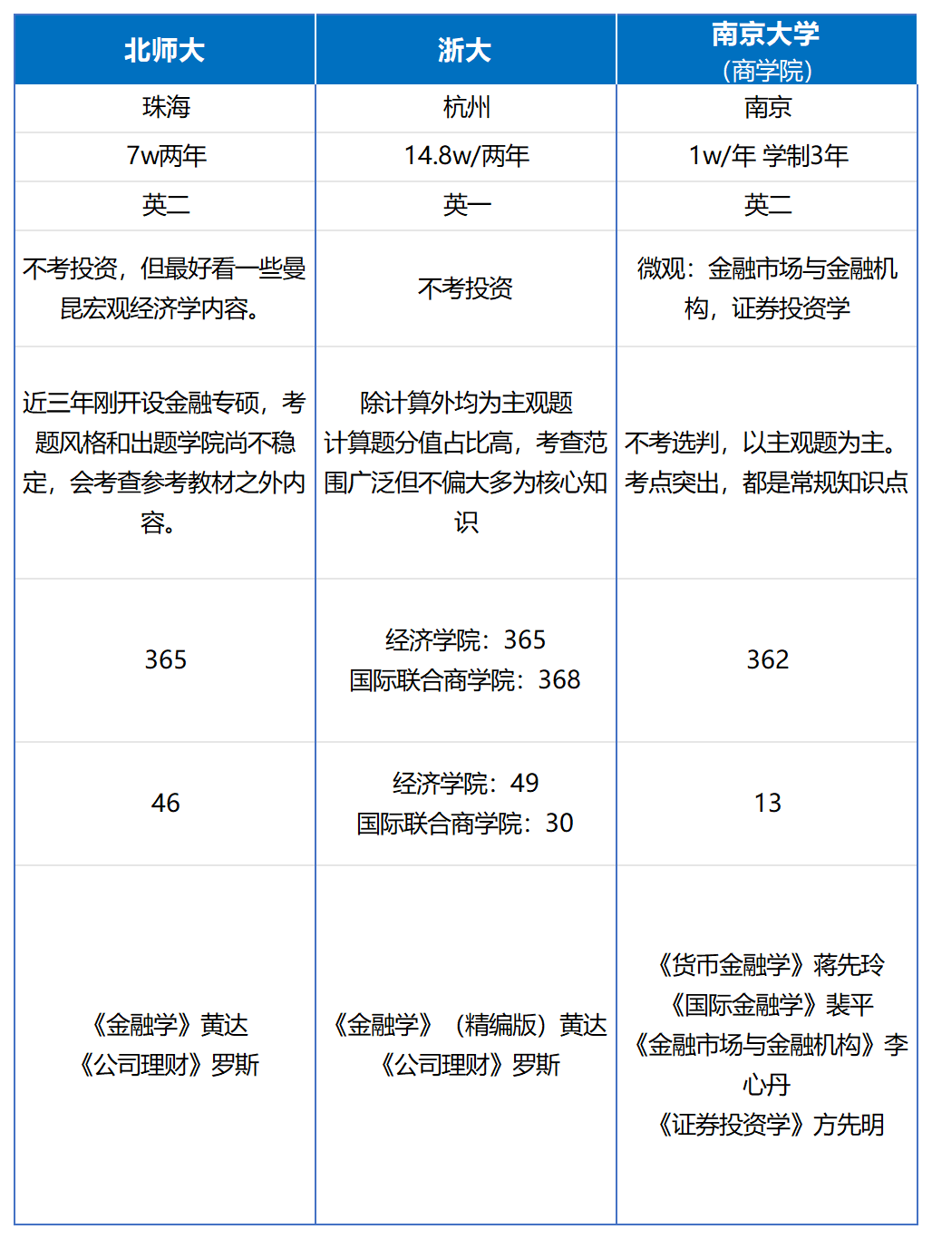
①同级别院校相比更容易,综合排名一直处于全国前列。浙大金融属于第二梯队里非常优质的学校,相比于清北复交、人大、央财、上财等院校,分数线低、考试难度也较低,但学校名气大,对于想圆名牌大学梦的同学来说是一个非常不错的选择。
②录取公平无歧视,复试非常公平,对学校和专业都没有歧视,三本及以上的学校都是有机会的。①宏观金融出题综合性较强,考查内容范围广,很多题目需要结合时事,旁征博引,需要耗费很大精力才能取得高分,但基础分数也是比较容易获得的。②简答题没考查过原题目,但是不会回避教材中的重要知识点,复习简答题时需要侧重于金融市场知识,货币供求理论以及货币政策。③往年考过的知识点有在试卷中重现的可能性,重点知识较为突出。①微观金融近几年分值占比有逐渐超过宏观金融的趋势。②计算题大多来自微观金融,其难度趋于平稳,并且考点集中考查简单,容易拿分。但个别题目难度是有的,这部分是分数高低的区分项。③主观题考点重点也较为突出,注重融资问题,代理问题,有效市场理论,CAPM模型等知识点,需要重点掌握。④公司理财考查范围广泛,19章以后的内容需要重视。24年出乎意料的考了26章、29章和30章的内容,并且分值占比不低。浙大相关:
【喜报】恭喜10名凯程学员上岸浙江大学!2人冲进前十!
25金融择校 | 浙江大学:浙江地区的985王者院校!(附25浙大课程介绍)
2025版《浙江大学金融431核心笔记》
2025版《浙江大学金融431真题解析》
1.性价比高,是在南方地区认可度很高的985,与北京上海的学校相比,公共课不压分,因此虽然分数线相对同等级院校相比不低,但整体难度会相对较低。2.就业质量好,就业方向主要是行业研究员、证券公司、四大行、投行等,毕业生主要流向厦门、深圳、福建(不含厦门)、浙江、上海等省市。3.不歧视双非院校,厦大作为985院校,在复试中不会刻意的歧视本科院校,在重启线下复试后,复试成绩由笔试和面试共同组成更加公平,每年都有双非出身的同学成功上岸。①宏观金融不考查客观题,对背诵的要求较高,对热点的考查要求不高且较为常规。货银的考查比例常年都比较稳定,重点考查货币政策和金融市场的内容,早年间几乎不会考查国金的内容,但近年其考查比例有所增加。厦大的论述题要么不涉及热点,要么会给一段热点的材料但考查的内容仍为课本上有的基础知识。②微观金融考查分值高,题型多样化,会考查一定比例的主观题且涉及财务管理的内容。与其它学校不同,厦大的微观金融会考查相当分值的背诵类题型,即名词解释和简答题,这部分参考书上的答案通常需要各位同学加工总结才能答到试卷上,是建立在对知识点的理解之上的,具有一定的难度。此外,从20年开始,开始考查一些财务管理的内容,这些题目是只学过公司理财无法正确作答的,这也提醒我们要进行适量财务管理知识的补充。厦大相关:
25金融择校 | 厦门大学:985院校中的性价比之星!(附25厦大课程介绍)
【定向课试听】厦大431教材带学课
2025版《厦门大学金融431真题解析》
24年商学院恢复全日制招生后,南大统考名额增加,竞争激烈程度较往年有所下降。商学院招生人数少于工管院,考生较为谨慎,24报考热度不大,商学院复试分数线足足比工管院低24分!专业课与工管院一套考题,学费只要1w每年!①南大宏观以文字理论为主,题量中等,但是内容文字量大,需要研究真题规律,重点掌握经典考点和常规的知识点。②论述分析题会紧密结合当年实际,必须注重平时的热点知识的积累,多关注财经新闻的点评,多思考,这样在答题时才能有答题思路。每年考试都会对金融衍生品、行为金融等内容进行考查,而这些内容是其他学校431不涉及的。衍生品这一章节对于跨考的同学来说难度较大且出题形式多变,因此在学习这一章的时候多注重练习计算,尽可能地掌握所有计算题类型。25金融择校 | 南京大学:华东五校中的王牌985!(附25南大课程介绍)
老牌985,双一流大学,于2021年开始招收金融专硕研究生(广东珠海校区),有意在广东地区就业实习的同学可以考虑。专业课涉及计算少,上岸相对容易,是985院校中的金融硕士价值洼地。
③公司理财部分主要涉及到名词解释、简答题和计算题题型,2024年加大了对简答题的考查,内容以概念间的总结、对比为主;名词解释会涉及一些较低频率的概念如框架效应;计算题考查简单但较难拿满分。25金融择校 | 北京师范大学:985名校中的金融专硕价值洼地!(附25北师大课程介绍)
一共有三个学院招收金融硕士,分别是经济学院、经济研究院、商学院。其中经济学院、经济研究院位于山东济南、商学院则位于山东威海。山大的考试内容主要由货币银行学、国际金融学和公司理财三部分组成,其中三科分值占比分别为40%、30%、30%,也就是说,整体上来看,山大金融431的考试以宏观金融学为主、微观金融学为辅。货币银行学是考查比例最高、考查难度也最高的一门课,偏好于对利率、货币政策的考查,喜欢联系中国实际进行考查;国际金融学考查的较为基础,偏好于对基础理论的考查,是复习起来相对容易的科目;公司理财会以名词解释、简答题和论述题的形式考查,其中简答题中的一道计算题是肯定出自于公司理财的,但掌握了罗斯例题和课后题之后,这道题基本上是很简单的。从三个学院的复试情况来看,经济学院的复试最残酷,复试通过率也是最低的,24年仅为64.8%(包含补录1人)经济研究院的复试最为友好,商学院之前招收校内调剂(多来自经济学院),24年经研院和商学院复试皆未刷人,在招生额不满的情况下未接收调剂。25金融择校 | 山东大学:金融考研性价比超高的百年院校!(附25山大课程介绍)
【喜报】山东大学拟录取名单发布!恭喜7名凯程学员上岸山大!
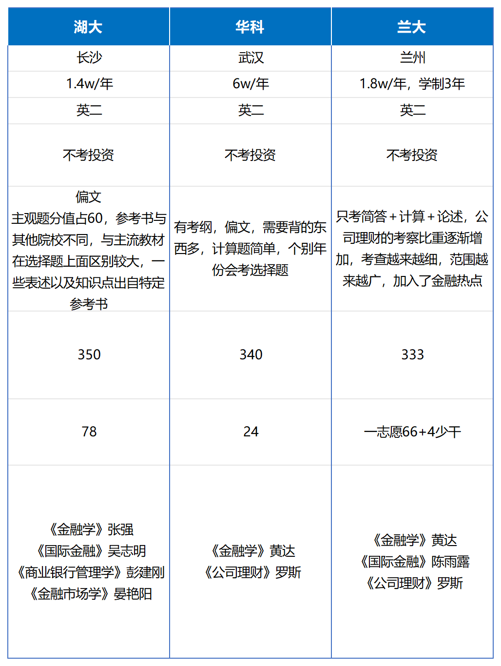
1.湖南大学每年统招录取计划较为稳定,保持在50-60之间,每年录取人数会视情况有小部分扩招。2.根据21年以及之前的报录比来看,每年都保持在10-18之间,竞争压力还是蛮大的。3.每年复试分数线都超出国家线30分左右,对分数要求很高。①考试内容完全基于湖大特定的参考书。很多题目的说法只能在指定参考书中找到正确答案,因此考生需要对制定参考书的内容有深入的了解,才能达到考试要求。
②客观题的分值占比较高,为多选题且易错。考查知识范围广,很多题目呈现出“偏”“奇”的特点,是试卷的难点所在。③重点还是在课内知识。认真阅读参考书才是拿高分的关键。纯热点的设问只会出现在一道论述的一小问当中,或者只考一道论述热点。考察方向上需重点关注我国货币政策动态,汇率政策以及当年大热点。④考查公司理财的内容。虽说并未有公司理财的参考书,但是并不意味着不考这本书里的内容,在金融市场学当中有证券估值以及投资组合理论等章节的计算和模型,并且每年都考,分值占比不低,因此市面上有关公司理财课程的视频是可以参考的。25金融择校 | 湖南大学:专业课独具特色的华中985高校!(附25湖大课程介绍)
2.学费:全日制60000元/年,较2023年上涨(2023年为5万/年)3.专业课难度较低,初试只考两本书且有官方考试大纲华科大431专业课横向对比其他985院校的真题算是简单的,总体来说属于中等水平,基本都是考察基本概念和经典理论。①主观类题目分值占比大,考查细。华科大主观题分值一共达到了110分,偏重于背诵,考查的知识点也比较细,23年还考到了久期和分离定理相对比较偏的知识点,所以对教材的复习一定要全面,要复习到考纲中的每一个知识点。②计算和论述难度增加。计算题基本都出自公司理财,金融学部分只有在18年以前出过计算题,最多是有关收益率和货币乘数的计算,国际金融部分从来没在初试中出过计算题。计算题难度的增加主要体现在考查非常规,2023年计算中出现了实物期权的计算;论述题其实从2022年开始便有了区分度,不再是传统的课本知识,越来越趋向于热点化,考查更灵活。③真题重复率高。华科大431真题基本每年都会出现往年的原题或相似题,以23年真题为例,有3道名词解释和1道简答题在往年都有考查过,所以复习时一定要重视真题的使用。25金融择校 | 华中科技大学:一所被忽视的985高校!(附25华科大课程介绍)
兰州大学是B区唯一的985高校、双一流A类高校,金融专业硕士自2011年起开始招生,招生学院为经济学院,其培养方向有银行运营与管理方向、金融市场与投资方向、风险管理和金融监管方向、公司金融。兰大对于不介意地区位置且想有985背景的同学来说是一个不错的选择。其次兰大复试分数线低,适合求稳的同学。从考试内容角度,兰大整体偏文,如果你的数学不是很好且背诵能力强可以考虑。主要考查简答(每题10分,共50分)、计算(每题20分,共60分)、论述(每题20分,共40分),总共10道题,每道题的分值都比较高。(2)重基础,有重点
兰大近几年的真题中,基础知识分值占比高,都是直接问教材里的某一知识点,不拐弯抹角;包括计算题,也是教材里的常规计算题,没有偏怪、偏难的。同时像货币政策、金融监管、存款货币银行、内外均衡理论与政策搭配等章节,每年都会抽问题去考察,备考中需要重点复习这些章节。(3)公司理财部分占比越来越高
从2020年的25分(一道简答+一道计算)到2023年的50分(一道简答+一道计算+一道论述),公司理财部分的分值基本已稳定在50分左右,占到总分的约1/3,且计算、简答、论述三种题型均有涉及。但计算题和简答题较为简单,都是教材中的知识点,考查公式也简单,难度不大。兰大计算题分值较高,但题目数量不固定,23年计算题考查了60分,一道货银、一道公司理财、一道国际金融,24年只考查了一道16分的计算题,但综合性比较强。从难度来讲,兰大计算题并不难,但也有难度增加的趋势,失分的关键原因还是复习不够全面,备考过程中一定要会背计算公式,而且要多做题,会用计算公式,可以参考其他高校如江西财经大学、浙江工商大学、东北财经大学等高校的计算题,兰大的考查方向和知识点和这些高校的考查方向比较一致。【特别提醒】兰大专业课考试可以带没有存储功能的金融计算器。(5)考查知识点越来越灵活,范围越来越广,加入了金融热点,更具有区分度兰大相关:
25金融择校 | 兰州大学:B区中唯一的985高校!(附25兰大课程介绍)
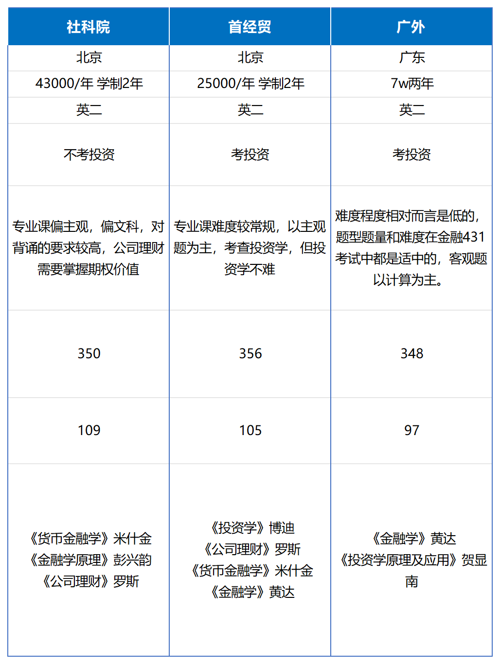
1)作为北京高校中的唯一科研院校,是行政级别较高的院校:每年复试线与国家线一致,且招生人数众多,招录比22年在6.5, 并且社科大为副部级单位,与清北等副部级大学在行政级别上同级,当前仍是科研院所中性价比最高的院校。2)依托社科院资源,师资力量优越:老师很多来自社科院研究所,大牛老师不在少数;还有不少老师来自兄弟院校,例如去年的私募股权投资课程由北师大金融系主任胡海峰老师讲授,师资不可谓不强。3)实习资源优渥,就业认可度较高:实习资源丰富,且实习认可度高,许多在校生能够获得前往中信建投、国君、海通、中泰等头部券商实习的机会;依据官网披露的23届就业数据,与21年相比细分程度虽有所不足,但大多数毕业生能够进入国企以及机关事业单位。
分值占比高,考试内容与彭兴韵老师的书适配度较高。考核内容主要是主观题,对背诵记忆要求较高。偶尔年份会出现货币乘数的计算题。论述题偏重考查宏观金融热点,以对金融市场、金融监管的考查为重点,以无材料的论述题为考查方式,题目简短且格局通常较大,考生需要自行建立整体行文思路和切入角度,难度较高,是历年考生失分重灾区。分值占比为60分;微观金融部分的分值非常易得,建议同学们在这部分尽量把分数全部拿到,以缓解主观题问题的背诵以及热点的准备压力。公司理财计算题在个别年份计算量较大,且近两年期权价值的题目频繁出现,因此,公司理财第22章的内容在学习时也需要涉及到。【喜报】2人冲进前五!恭喜39名凯程学员上岸社科院!
25金融择校 | 中国社会科学院大学:金融考研界的一匹黑马!(附25社科院课程介绍)24经验贴 · 一战上岸社科院金融:未曾分享的日子都在努力进步!
社科院参考书 :彭兴韵《金融学原理》第七版新增内容
东财是东北地区位于第一梯队的财经高校,是财经院校中实力靠前的综合性院校,在东北地区中属于金融考研的领跑者,学校口碑和就业都是毋庸置疑的。23年新增一个院校招生,24年新增非全方向。可见这是一个较大的契机,希望跨考、金融知识薄弱的,或想要在北方特别是东北地区进一步发展的同学可以将东财纳入重点考虑范围。东财的命题特点更偏文科,主观题的考查题型为名词解释、简答、论述和时政热点。其中所有的热点题目均来自实证分析。其各题型特点如下:①名词解释一般考查的都是一些重要知识点,特别是简答题中出现过的一些名词。名词解释考查整体比较容易,且不会出现书本没出过的内容,考查细节。②简答题整体难度不是特别大,一般会从历年真题以及重点章节的重点知识点里面出, 但是从近几年真题的规律来看。很多简答题也是会从一些核心重点之外的知识点里面出,建议大家全面复习,不留死角。③论述和简答没有本质区别,只是分值更高一些,综合性更强一些,都是书上的一些重点知识点。④热点题是拉开分值差距的重点题目,因为热点题是唯一在书本上 找不到答案的题。热点题目也不是无从下手。从真题规律来看,货币银行学的热点大多与央行的货币政策与政策工具出题,国际金融学大多从汇率,国际收支,人民币国际化等国际大事上出题,证券投资学主要是从资本市场的角度,问一些有关资本市场工具的创新之类的知识。近几年来看,计算题基本都是出自国际金融学,题型较为固定,难度不是很大,重视真题和书本例题即可。3个学院,专业课的侧重范围不同,因此复试参考书不同,但复试内容、题型与初试类似,因此复习的时候一定要全面。需要强调的是:国际商学院复试内容较初试相差较大,考察公司理财的内容。金融科技学院需要补充学习的内容相对较多。25金融择校 | 东北财经大学:五大财经院校之一!(附25东财课程介绍)①招生人数多,区位优势明显
最近几年招生人数都在100人以上,在北京地区的商科类院校中难度偏低,性价比很高。作为北京地区重要的财经学府之一,首都经济贸易大学虽未被纳入“985”和“211”高校名单中,但其社会声誉较高,广泛受到各大企业的青睐。该校毕业生的就业前景良好。以2022年的毕业生就业情况为例,大部分毕业生选择在国有商业银行、国有企业以及事业单位就业。②整体难度适中(专业课难度不大,公共课也较为友好)对于不想增加专业课备考压力的考生是个不错的选择。①专业课题型中规中矩,可以逐渐摸清考试规律,经典考题占据很大部分,有很多题目甚至是往年考试原题,认真复习问题不大。整体来说难度简单,稍有灵活。②计算题考察公司理财较多,考察货币金融学较少。这与两部分知识体系自身的特点相关。总体而言难度低,分值高,得分容易。③论述题基本都是宏观金融一题、资本市场一题。前者主要涉及货币政策、利率理论等,且多有几乎完全相同的题目重复出现;后者主要涉及股票市场、债券市场。同时,论述题的命题往往会结合当年相关经济金融时事,难度一般。25金融择校 | 首都经济贸易大学:北京地区高性价比的财经类学府之一!(附25首经贸课程介绍)
2025版《首都经济贸易大学431真题及解析》即将上线!首经贸金融热点解读:从2016-2023历史考题看首经贸热点考查特点
KaiCheng Master of Finance


B站:@凯程金融专硕@武玄宇@紫荆MF磨耳朵@经管老邢
公众号:@武玄宇@凯程金融考研党
微博:@武玄宇431
小红书:@凯程金融硕士
凯程官方唯一淘宝店铺:@凯程考研
2025金融考研交流2群:753858390
清华:685154230l北大:633743660
人大:721947910|南开:421308616
中财:512846868|贸大:752805780
复旦:468768079|上财:291991585
浙大:443136222l湖大:469424716
西财:318385056l东财:304283736
中山:178270145|厦大:285337187
上大:134793154|暨大:414886831
央民:546149686|北交:470700782
社科院:327793142|首经贸:469969386
中南财:454533709|中科大:201545963
华东师大:464709402|华南师大:532384538
小王老师:17310663569
小魏老师:17319371120
小贾老师:15117923419
小段老师:17710962781
点击【阅读原文】咨询25课程~