西区小学(天津市河西区小学)





了解最新招生录取信息,请加入壹牛各年级家长群:

  扫码邀请进群  

按往年经验来看

2025年成都小学学区划分将于6月左右公布

不妨先来一起看看24年划片汇总吧

文章篇幅较长

大家可以收藏起来随时查看哦


东部新区

点击查看大图





西区小学
天府新区

(一)C学区

C学区范围:

梓州大道从沈阳路交叉口至通州路交叉口段以西,通州路从梓州大道交叉口至广州路交叉口段以西,广州路从通州路交叉口至益州大道交叉口段以北,益州大道从广州路交叉口至武汉路交叉口段以东,武汉路从益州大道交叉口至锦江河交叉口段以北,锦江河从武汉路交叉口至沈阳路交叉口段以东,沈阳路从锦江河交叉口至梓州大道交叉口段以南的区域。


C学区学校(5所):

四川天府新区第八中学(小学部)

四川天府新区第七小学

四川天府新区第八小学

四川天府新区第九小学

四川天府新区元音小学


(二)E学区

E学区范围:

梦溪路从通州路交叉口至保水南四街交叉口段以西,保水南四街从梦溪路交叉口至梓州大道交叉口段以南,梓州大道从保水南四街交叉口至科学城北路交叉口段以西,科学城北路从梓州大道交叉口至科慧路交叉口段以南,科慧路从科学城北路交叉口至科学城中路交叉口段以西,科学城中路从科慧路交叉口至鹿溪河交叉口段以北,鹿溪河从科学城中路交叉口至科学城北路交叉口段以东,科学城北路从鹿溪河交叉口至天府大道交叉口段以南,天府大道从科学城北路交叉口至广州路交叉口段以东,广州路从天府大道交叉口至梦溪路交叉口段以东的区域。


E学区学校(4所):

四川天府新区十一学校(小学部)

四川天府新区第一小学

成都市实验小学湖畔路校区

成都市龙江路小学桐湾校区





高新区

图源:成都高新教育文化体育局





锦江区

图源:锦江教育





青羊区

成都市青羊实验中学附属小学

划片范围涉及道路名称:贝森南北路、贝森路(双新南北路口至青羊大道)、清江中路单号(青羊大道至双新北路口)、贝双街、贝新巷、瑞联路单号(瑞南街口至青羊大道)、瑞联路双号(双新南路口至青羊大道)、优品街、青羊大道单号(成温高架路口至东坡路)、双新北路双号、瑞南街双号、苏坡东路单号、双新南路。


成都市石室联合中学蜀华分校

划片范围涉及道路名称:小南街西侧(包家巷以南)、文庙西街(小南街西侧)、文思巷、锦里西路、锦官桥滨河路、锦里滨河路、大石东路、大石东路右三巷、百花东路、芳邻路、文和路。


成都市文翁实验小学

划片范围涉及道路名称:文家正街、文家西街、兴业街、精城路、精诚街、文康路、文兴南路、文兴东路、文兴西路、文兴北路、盐井三路、文家大道(文康路以南)、文家路155号。


成都市草堂小学

划片范围涉及道路名称:浣花北路(双号)、浣花南路、青羊正街、青羊横街、一环路西一段、一环路西二段、青羊上街、望仙场、草堂东路、大石西路(双号)、百卉路、浣花滨河路、科联街、百花西路、浣锦路、浣锦滨河路、百花潭路(宝云庵)。


成都市石室联合成飞学校

划片范围涉及道路名称:经一路、经二路、经三路、经四路、经五路、纬一路、纬二路、纬四路、纬六路、纬七路、纬八路。


成都市东城根街小学

划片范围涉及道路名称:东城根下街、鹦哥巷、羊市巷、羊市街、横东城根街、老东城根街、青龙街、羊市北巷、东门街、槐树街、西马棚街、东马棚街、上半节巷、东二道街、西二道街、竹叶巷、焦家巷、西半节巷、过街楼街、横过街楼街、三道街、四道街、横四道街、红墙巷、西大街、长顺下街、上同仁路、观音阁前街(青羊区段)、西屠场街、千祥街、白下路、洛阳路、江汉路、王家塘巷、人民中路二段、守经街、署前街、青龙巷、西府南街、西府北街、八宝街、铁箍井街、武都路、正府街、福安巷、照壁巷、大福建营巷、小福建营巷、大井巷、同福巷、西玉龙街北侧、天成街、宁夏街、西城角巷、西城巷、庆宪街、树德里、树德巷、通锦桥路、灯笼街、灯笼巷、王家塘街、共和里、万和路、北较场西路、同心路、饮马河街。


成都市鼓楼小学

划片范围涉及道路名称:白丝街、红庙子街、梓潼街、鼓楼北三街、鼓楼北二街、鼓楼北一街、二巷子、玉带桥、忠烈祠东街、忠烈祠西街、东打铜街、北打铜街、鼓楼洞街、梵音寺、锣锅巷、光明巷、顺城大街、提督街、大墙东街、大墙西街、内姜街、三桂前街、鼓楼南街、古中市街、三多里、永安街、太升南路、童子街、康庄街、马王庙街、兴隆街。


西南财经大学附属小学

划片范围涉及道路名称:青羊大道以东,二环路西一段、西二段以西,清江中路以南,家园南街以北。

二环路西一段、西二段单号,群康路、群和街、群益路、群宁街、家园南街6号、家园南街7号、光华村街、青羊大道18号、青羊大道98号、青羊大道188号、光华巷、清江中路单号(二环路口至青羊大道路口)。


成都市实验小学明道分校

划片范围涉及道路名称:成飞大道(日月大道以北)、广富路、黄土街、金辉路(万卉三路路口以北,西货站路以南)、清河二支路、清河一支路、清江路、万花三路、瑞联西路、同诚路、清漪街、敬业路、绿茵路、文光路、闻笛路、星灿街、逸霞路、西货站路(万卉三路以北,止于清水河)、腾飞大道、黄蹊街、万蕊街、文耀路、蝶飞路、叠彩路。


成都市浣花小学校

划片范围涉及道路名称:石人南路、石人南街、大庆路、磨底河沿街、清江东路北侧、石人东路、罗家碾街、磨底河沿巷、石人南路东巷、二环路西二段东侧(北起罗家碾街口,南至清江东路口)。


成都市回民小学

划片范围涉及道路名称:西华门街、金家坝街、横金家坝街、东城根上街、字库街、西皇城边街、东城根中街、五福街、人民西路、东城根南街、东御街、西御街、小河街、平安巷、陕西街(文翁路路口以东)、金盾路、忠孝巷、南灯巷、红照壁街、人民南路一段(青羊区段)


成都市泡桐树小学绿舟分校

划片范围涉及道路名称:成飞大道以西、光华大道以南、绕城高速以东、江安河以北。


成都市双眼井小学

划片范围涉及道路名称:玉泉街、铜丝街、灶君庙街、鼓楼北四街、玉沙路(双号134--144号,单号165--205号)、太升北路(东通顺路口以南)、文武路、红石柱街、德盛路、拐枣树街、帘官公所街、兴禅寺街、方正街、金马街、楞伽庵街、金丝街、银丝街、白家塘街、白云寺街、通顺桥街、草市街、人民中路三段、正通顺街、北东街、新开寺街、卫民巷、大安西路、大安中路、西马道街、东马道街、珠宝街、文殊院街、文殊院巷、酱园公所街、五岳宫街、头福街、北大街(北东街以北)、大安西滨河路、东珠市街、西珠市街。


成都市泡桐树小学

划片范围涉及道路名称:多子巷、泡桐树街、商业街、实业街(青羊区段)、支矶石街。


成都市实验小学西区分校

划片范围涉及道路名称:成飞大道以东,光华大道以南、铁路线以西,青羊与武侯交界以北。

万寿四路19号、万寿四路36号、万寿四路39号、光华大道一段487号、光华大道一段579号、培风东街、培风东路361号、培风横街、培风路80号、培风路271号、培风路276号、万九路、光华南一路、光华南二路、光华南三路88号、光华南三路89号、光华东四路、光华东五路69号、光华东五路255号、光华东五路458号、光华东五路445号。


成都市清波小学校

划片范围涉及道路名称:金辉路96号、蜀鑫东路51号、蜀鑫东路88号、清波路75号、清波路385号、蜀鑫西二路275号、蜀鑫西二路276号、清涟路18号、清涟路27号、清波路533号。


成都市彩虹小学

划片范围涉及道路名称:上池正街、文庙前街、文庙西街(小南街东侧,门牌号小于106号)、南城塘坎街、锦里东路、锦里中路、文翁路、上池北街、上南大街、中南大街、上汪家拐街、下汪家拐街、君平街、君平巷、孟家巷、石室巷、横陕西街、半边桥南街、文庙后街、仁义巷、小西巷、小南街128号、陕西街214号、陕西街226号、陕西街266号、少城路(双号)。


成都市少城小学

划片范围涉及道路名称:蜀都大道(少城路北侧、金河路北侧、通惠门路北侧、十二桥路)、长顺上街、长顺中街、中同仁路、下同仁路、东胜街、西胜街、柿子巷、将军街、仁厚街、斌升街、桂花巷、黄瓦街、商业后街、长发街、奎星楼街、吉祥街、小通巷、栅子街、琴台路、民生里、二道桥街、井巷子、宽巷子、窄巷子。


成都市泡桐树小学境界分校

划片范围涉及道路名称:三环路以东,双新北路以西、苏坡西路以南,瑞联路以北。

双新北路西侧、苏坡西路南侧、东顺路、四威南路、四威北路、瑞联路北侧、贝森路(双新南北路路口以西)、青森街、西三环路三段(1004号--1070号)。


成都市胜西小学

划片范围涉及道路名称:方池街、蜀华街、横小南街、蜀都大道(金河路南侧、通惠门路南侧)、祠堂街、小南街西侧(包家巷以北)、包家巷。


成都市实验小学

划片范围涉及道路名称:西御河沿街、西二巷、九思巷、人民中路一段(后子门)、西玉龙街南侧、上升街、东二巷、东御河沿街、东华门街、上翔街、体育场路。


成都市花园(国际)小学

划片范围涉及道路名称:东坡路(瑞南街以东段)以南至清水河、青羊大道8号、家园南街1号、家园路9号、家园路17号、青羊大道29号、清风街66号、青羊大道3号。


成都市实验小学青华分校

划片范围涉及道路名称:新成温公路南侧、二环路内侧(西一段双号、二段双号)至清江路、青华路、草堂路、清江东路单号、草堂北路、草堂北西街、草堂北支路、青华北一街、青华北二街、清江南街、西岭路、澄江街、斜阳路、江村路、清邻街、书香街、鸣翠路、牧电路、牧电巷、牧电后街、浣花北路单号、含翠巷、草堂街。


成都市实验小学战旗分校

成都市青羊区教育科学研究院附属实验学校

划片范围涉及道路名称:二环路西二段以西,清江中路以北,青羊大道以东,磨底河以南。

清溪西路、清溪南街、同德街、同盛路、同友路、同济街、双清北路、双清中路、双清南路、双吉街、双清巷、同善桥南街、同善桥东街、同善桥横街、战旗东路、锦屏路、锦屏西街、锦屏南路、锦屏路一巷、锦屏路二巷、锦西路、锦西巷、锦翠路、锦翠南路、锦翠北路、双锦路、双顺路、双顺南路、青羊大道(清江中路路口以北)东侧、二环路西二段(清江中路路口以北)。


成都市同辉(国际)学校

划片范围涉及道路名称:日月大道以南、光华大道以北、铁路线以西、光华北三路以东。

中坝街、培中路、培华路、光华东三路(光华北三路以东)、光华东一路(光华北三路以东)、同辉南路、光华北一路、光华北二路、光华大道一段北侧(光华北三路以东、铁路线以西)。


成都市胜西小学文兴分校

划片范围涉及道路名称:文康路以北、文祥路以西、绕城路以东、青羊与金牛温江交界以南。

土龙路、盐井一路、文家大道(文康路以北)、蛟龙大道一段、蛟龙大道二段、长江路、河路、南海路、高坎北一路、高坎南一路、高坎路。


成都市新华路小学

划片范围涉及道路名称:育婴堂街、北书院街、七家巷、方正东街、玉沙路(双号2--118号,单号1--163号)、狮马路、小关庙街、小关庙后街、富德里、马镇街、东城拐街、石马巷、莹华寺街、福德街、太升北路(双号24--64号,单号23--55号)、狮子巷、大安东路、东通顺街、玉皇观街、红星路一段、小关庙巷、昭忠祠街(青羊区段)。


成都市实验小学文苑分校

划片范围涉及道路名称:石人西路、石人北路、石人正街、石人中巷、文苑路、清溪东路、石人西街、石人巷、磨底河横街、二环路西二段东侧(北止磨底河沿街、南至罗家碾街北口)。


成都市金沙小学

划片范围涉及道路名称:金泽路、金沙遗址路、金阳路、金鹏街、金栖路、金瓯路、金凤路、黄苑街、金祥路、龙栖路、清江西路、蜀风路、青羊大道207号、青羊大道209号、蜀辉路、蜀源路、龙嘴路、同怡横街、同怡路、西三环四段(内侧)、蜀金路、蜀采路。


成都市泡桐树小学西区分校

划片范围涉及道路名称:三环路(内侧)以东,瑞南街以西,瑞联路以南至清水河以北。

东坡路(瑞南街以西段)、东坡北一路、东坡北二路、东坡北三路、清影路、绿杨路、玉宇路、琼楼路、瑞星路、春晓路、瑞南街西侧、瑞联路南侧(东至瑞南街西侧,西至三环内侧)。


成都市草堂小学西区分校

划片范围涉及道路名称:清水河以东,三环路以西,金辉路以南(老成黄路),日月大道以北。

清水滨河路、金福北路、金福南路、金福路、蜀鑫路(金辉路以南)、蜀清路。


成都市东坡小学

划片范围涉及道路名称:苏坡桥西街以南,培风东路以北,三环路以西,铁路线以东。

月华路、中鹏路、中鹏西路、中鹏巷、苏坡中路、苏坡桥南街、光华大道一段57号、西三环路三段669号。


成都市花园(国际)小学清波校区

划片范围涉及道路名称:清波路77号、清波路388号、董家店路、蜀鑫路8号、清源二路151号、清源三路169号、清百路304号、清百路305号、清百西一路54号、清源二路126号、蜀鑫路51号。


成都市实验小学蕴雅校区

划片范围涉及道路名称:成飞大道以东、日月大道以北、万花三路以南、西货站路以西。

万花路、万花一路、万花二路、翔龙路、西货站路单号、日月大道单号、万花三路单号、成飞大道双号、西货站路207号、西货站路355号。

代招范围:日月大道以北、清水河以西、西货站路以东、万卉三路以南(在西货站配套小学正式投入使用前,由成都市实验小学蕴雅校区代招)。 西区小学


成都市实验小学尚雅校区

划片范围涉及道路名称:蜀江路以北,西三环路四段以西,青羊和金牛交界处以东及以南。

百瑞一路、百瑞二路、百仁一路、百仁二路、百仁三路。


成都市草堂小学子美校区

成都市泡桐树小学桐欣校区

划片范围涉及道路名称:光华西一路、光华西二路、光华西三路、光华西四路、光华东一路(光华北三路以西)、光华东二路、光华东三路(光华北三路以西)、光华北四路、光华北五路、光华北六路、光华北七路、光华北八路、光华北九路、导航路、成飞大道南段(日月大道以南、光华大道以北)。


成都市康河小学

成都市泡桐树小学桐乐校区

划片范围涉及道路名称:成温邛高速以南,绕城高速以西,江安河以北,青羊与温江交界以东(青羊区段)。

福运路、福庆路、五洲路、土龙路、乐安二巷、光润一路、光润二路、光耀三路、乐安一巷、乐平二路、乐平五路、乐平六路、文乐一路、文乐二路、文乐三路、光映三路。

代招范围:光耀二路316号、光耀二路381号、光耀二路396号(在该区域配套小学正式投入使用前,由成都市泡桐树小学桐乐校区和成都市康河小学代招)。





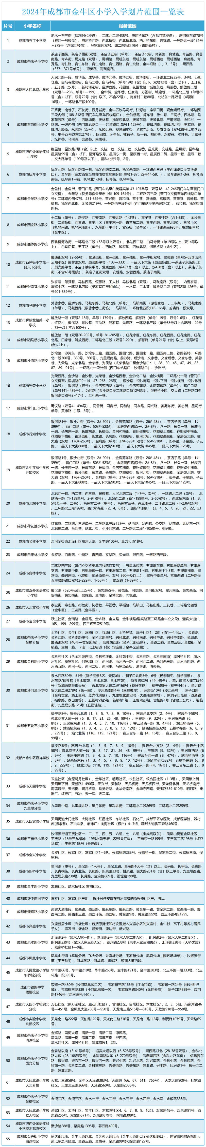
金牛区

图源:金牛教育





西区小学
武侯区

片号

小学名称

服务范围

1

成都市

弟维小学

小税巷、国学巷、小天竺街(63号以后)、坛神巷、大悲巷、黉门街、黉门后街、临江西路、人民南路三段(2号至22号,锦江大桥头至03部队,双号),桓侯巷、桓新巷、张爷庙、浆洗街(浆洗街15号除外),洗面桥街(上街、下街)、洗面桥横街、洗面桥东一街、洗面桥东二街、洗面桥巷,利民巷、放生池、金沙寺(街),肥猪市巷。

2

成都市

武侯计算机

实验小学

小学路、中学路、金陵路、金陵横路、电信路、电信后街、电信南街,小天东街、小天南街、小天西街、小天北街、小天中街,九如村、公行道、玉华村、人民南路三段西侧(成都师范学院至一环路口)、人民南路四段西侧(一环路口至玉林东路路口),一环路南三段、四段北侧(跳伞塔口至西南民族大学,含西南民族大学)。

3

成都市

玉林小学

玉林北路---玉林中路---玉林南路以东,人民南路四段以西,一环路南三段(武侯段)以南,二环路南三段(武侯段)以北区域。包括:玉林东街、玉林东路、玉林西街、玉林南街、玉林南路(单号)、玉林北路(单号)、玉林北街、玉林北巷、玉林1-10巷、玉林横街、玉林横巷、玉洁巷、二环路南三段1、3、5、7、9号、玉寿巷、玉洁东街、玉通巷、倪家桥路、玉洁中街、玉洁西街、一环路南三段(武侯段)(双号)、人民南路四段(双号)、玉林中路(单号)、玉林街等。

4

成都市

龙江路小学

大学路2、4、6、8、10、12号,光明路、十七巷,临江路8、9、16、36、38、41、52、60、61号,南虹路、临江中路,华西医大校区宿舍、四川省寄生虫研究所宿舍、成都市商行职工宿舍、四川省国税局宿舍、成都汽车运输公司宿舍、成都化工研究所职工宿舍、市中医研究所宿舍。

5

成都市

华西小学

一环路南二段(单号)、胜利村、胜利新村、旅游村、小天竺街(人民南路三段以东)、大学路(除2、4、6、8、10、12号)、林荫街、林荫中街、人民南路三段(小天竺街至一环路口东侧),新南支路、新南路(西侧双号)、南台路、十七街、十四南街,临江路1号、2号、7号、四维村等。

6

四川音乐学院附属实验小学

新生路、民主路、群众路、法云庵、十二南街、十二中街、十二北街、龙江路、致民东路、红瓦寺、共和村、太平南街、太平南新街、太平横街、太平巷、望江路(望江路29号、望江路93号除外)、白塔村、白塔巷、和睦村、史家巷、锦江村、培根路(望江路1号)、与文里(望江路15号)、老马路、一环路南一段(除24号)、致民路、临江东路、十五巷、十四街、十五街、十四巷、新南路(东侧单号),江天路、丝管路、丝竹路等。

7

四川大学附属实验小学

望江路29号、望江路93号、共和路、红瓦寺街18号、一环路南一段24号,郭家桥南街、郭家桥西街、郭家桥北街、郭家桥正街,二环路南一段单号、科华街3、4号。

8

四川大学附属实验小学分校

二环路西一段以西,龙腾东路---龙腾中路(龙腾路二环路口---龙华北路路口)以南,龙华北路以东,逸都路以北区域(不含:龙腾中路1、3号,白兰地小区)。包括:龙腾东路南侧、逸都路北侧,情融路、置信路、云影路和大华街等。主要路牌号有:二环路西一段55、59号;龙腾东路1、3、7号;大华街2、4、6、8、9、10号;情融路2号;置信路2、8、57号;云影路1号、2号;天乐街1、2号等。

9

成都市

棕北小学

锦、绣、棕、竹四苑,领事馆路、锦绣街、锦苑巷、锦绣路、科院街(不含科院街2号附1号)、棕竹街、盛隆街,人民南路四段21、23、25号,人民南路四段24、28、34、36号,二环路南二段,棕南正街、棕南西街、棕南东街。

10

成都市龙江路小学分校

1.武侯祠大街(89号以后部分,不含89号),武侯祠东街,蜀汉街,蜀汉东街,省交通厅宿舍、一环路南四段北侧(双号,西南民院以西,不含西南民院)、体院路、大石东一巷、大石东二巷等街道,一环路西一段内侧(单号)1——19号(大石路口至高升桥路口)、27号、31号(天朗锦邸)、65号、67号、69号;2.大石南路---七道堰街以东,燃灯寺东街以南,一环路西一段(燃灯寺东街口---高升桥路口)以西,高升桥路以北区域。包括:一环路西一段外侧2——8号、高升桥路双号2——10号,七道堰街1——12号(含单双号)、33号,燃灯寺东街等。

11

成都市

锦里小学

武侯祠大街1-89号、凉水井街、倒桑树、染靛街、建国巷、武侯祠横街、南浦西路、南浦东路、南浦中路、浆洗街15号、通祠路等。

12

成都市

磨子桥小学

一环路南二段(双号)、人民南路四段(一环路口至领事馆路口东侧1-17号单号)、成科西一路、成科西二路、成科西路、磨子巷、棕苑巷、科华北路、成科北路、成科路、科华巷、磨子街、科院街2号附1号。 

13

成都市磨子桥小学分校

武晋路以东(晋吉西二街口至武侯大道双楠段),晋吉西二街--晋吉东二街(含晋吉东二街236号)--吉福北路--吉福路以南,中环路武阳大道段以西(吉福路口至武侯大道双楠段),武侯大道双楠段以北(中环路武阳大道路口至武晋路)区域。包括:中央花园四期、中央花园四期新城市别墅(N区、R区、M区、Z区)、吉福新苑、吉绿苑、交大花园广厦小区、蓝光金楠府、梧桐小区、园中园(东苑、南苑、西苑、北苑)、红运花园(玉苑、瑞苑、吉苑、祥苑、怡苑、慧苑)、云锦城市花园、交大庭院、邻里中央、吉春苑、中央花园(城市别墅)、双楠锐派、晶楠天地、武侯别墅丽园、吉福庭苑、吉馨苑、吉静苑、云湖阳光、交大花园武侯小区、城楠映象、清风晓筑、晋阳新居、武侯别墅馨园等。  

14

成都市科华中路小学

人民南路四段以东,二环路南二段以南,科华中路、科华南路以西,成昆铁路线以北区域。包括:科华中路双号、科华南路2-10号双号、长寿路、长寿南路、长寿苑东街、长寿苑西街、长寿苑南街、长寿苑北街、航空路1-10号、航中街、火车南站东路15号、17号、34号、新希望路、中苑巷、棕树北街、棕树南街、棕树东街、棕树西街、人民南路四段(人南立交桥以南27-61号单号)等。

2.原:长寿村、棕树村,万仁小区等未换迁户籍。

15

成都市

桐梓林小学

二环路南三段以南,人民南路四段以西,火车南站铁路线以北,新光路以东区域。包括:桐梓林东路、桐梓林中路、桐梓林北路、桐梓林南路、桐梓林路、桐凤路、桐叶路、桐喜街、火车南站西路、新光路(单号)、火车南站铁路段(火车南站1号1幢、6幢、8幢)、人民南路四段(人南立交桥以南双号)。

16

成都市武侯实验小学

1.二环路西一段(至少陵路口)以东102号开始,大石西路以南,双元街以西,少陵路以北区域;2.双元街以东,大石西路以南,一环路西一段以西,燃灯寺路---燃灯寺东街以北区域。包括:少陵路(双号),少陵路27号、19号、21号、29号、245号、281号A区、323号,双元街、菊乐路、大石西巷、大石南路、百花正街、百花东街、百花西街、大石西路南侧、燃灯寺北街、燃灯寺西街等。

17

成都石室双楠实验学校

少陵路---燃灯寺路---燃灯寺东街以南,二环路西一段(至少陵路口)以东,大石南路---七道堰街以西,高升桥路以北之间区域。包括:双楠路、双楠街、广厦街、广福路、广福桥西街、广福桥北街、广福桥正街、广福桥横街、广福桥巷、置信北街、置信南街、安居街、龙门巷、惠民街、碧云路、燃灯寺路1、3、11号、高升桥路16、22、24、26号、二环路西一段92、94、96号、七道堰街28、30、36、38号,少陵路(457、459号)等。

18

成都市

晋阳小学

1.西三环路(果丰路口至清水河万寿桥段)以东,清水河(万寿桥段)以南,万华街至清水河以西,果丰路(不含果丰路)以北区域;2.武晋路(晋阳路口至晋吉西二街口)以东,晋阳路(武晋路至晋平街路口)以南,晋平街--红运街(不含晋平街)以西,晋吉东二街--晋吉西二街(不含晋吉东二街)以北区域,含原万寿桥村1.3.5组等未换签户籍。包括:龙湖金楠天街(楠香庭、枫香庭、蓉香庭)、会所花园、互盛佳苑、公园首座、西郡香林、瑞泰锦城、长盛续锦、民乐园、会所-金澜苑、晋阳巷1号院、成通小区、万寿桥村(1.3.5组)、万福苑(A区、B区)、清水苑、清荷苑、花香庭院等。

19

成都市红牌楼小学校

二环路南四段(红牌楼路口-高新界)以东北,高升桥路以东南区域,一环路南四段(高升桥路口-高升桥东路口)以西南,高升桥东路以西北。包括:二环路南四段(二环路内侧)、红牌楼北街,高升桥东路,高升桥北街、南街,广福桥街,高华横街33号等。

20

成都市明远书院学校

佳灵路以西北,二环路西一段(至双楠路口)以西南,武侯大道双楠段以东南、成昆铁路西环线(武侯大道至佳灵路之间路段)以东北,佳灵路(至铁路口)以西北之间区域。包括武侯大道双楠段双号,佳灵路双号2号—28号(永丰汽配城)盛世路、盛丰路、永顺路、永顺街、永盛路、永盛街、永盛南街、永盛北街、永盛东街(不含40号竹园小区)、红牌楼路、红牌楼一街、红牌楼二街、太平园东二街、太平园东三街、太平园东四街、太平园东五街、太平园横一街、太平园横二街、太平园巷、太平园东路等。

21

成都市太平寺西区小学

1.成双大道北段(127号-文昌路)以南,华烨路、文盛路、招商路、水厂路、五桂路、正兴路、红簇路、沈三路、雷家坡二路、雷家坡三路、夏家湾一路、夏家湾二路;文昌路、进厂路、武侯大道文昌段、文昌东路、文昌西路。2.水岸花园AB区(原:文昌村、沈家桥村未换迁户籍)。3.三河村辖区(代招)。

22

四川大学附属实验小学清水河分校

1.龙腾路(龙腾西、中、东路)以北区域。包括:龙腾路、龙腾街、龙腾正街,龙湾半岛、常春藤等楼盘;2.龙安街以北,武阳大道一段以东,龙腾西路以南,龙华北路以西区域。包括:龙华北巷,丽景华庭2期等;3.龙腾中路1号(众合西景)、3号(丽景华庭1期)、白兰地小区。

23

成都市棕北中学西区

实验学校

1.龙华南路---双丰路以东,二环路西一段(至双楠路口)以西,逸都路以南,武侯大道双楠段(至二环路西一段路口)以北之间区域。包括逸都路、双安东巷、西巷、北巷、南巷、栖霞路、双丰路(双号,38号除外)等;2.永盛东街40号(竹园小区)。 

24

成都市簇桥小学校

武侯大道铁佛段以东,百锦路以南,华锦路以西,成双大道北段以西北及成双大道中段以北区域,含以下街巷:簇桥上街、簇桥中街、簇桥下街、翻身巷、簇桥后街、簇锦南路、簇锦北路、龙井南街、龙井中街、龙井北街、龙井西街、龙井东街、龙井东一巷、望锦西街、望锦中街、望锦东街、望锦横街、 福锦路二段、文锦街、文锦路、双拥街、簇锦横街、木鱼庙街、武侯大道铁佛段(双号196-260号)、百锦路(单号)、华锦路98号、102号。

25

成都市武侯实验中学

附属小学

新安大道以西,智星二路—鞋都南三路以东,绕城高速以北,成双大道中段1号-221号(文昌路口---武侯大道路口)、金履二路以南,武侯大道(金履二路路口---成双大道路口)以西区域。包括:新苗街、新苗东街、西街,小学路(绕城高速附近),鞋都南路、鞋都南路一段、二段,簇马路一段,新苑(一期、二期、三期)、黄鹂苑、新苗新居(1、2号地)、时代锦绣、绿地威廉公馆、芙蓉雅苑等。

26

成都市

马家河小学

1.江安滨河北路以东,防洪堤路以东,绕城高速公路G4201段以南,凉港路以西,凉井二路以北区域。2.原:金花桥街道马家河村、凉水井村未换迁户籍。

27

北京第二外国语学院成都附属小学北区学校

1.佳灵路-成双大道(华烨路口)以东南,成昆铁路线以西南,华烨路以东北,高新界以西北之间区域。2.原:南桥村辖区,簇桥五桂桥路(太平乳牛场)未换迁户籍。3.太平寺西路、太平寺路、太平寺东路等。

28

北京第二外国语学院成都附属小学

1.三环路西一段以西南,武侯大道(武侯立交至聚福路路口)以东南,聚福路---华锦路以东北,成双大道(川藏立交至华锦路口)以西北区域(不含华锦路98号、102号)。包括:百锦路555号、太平园西路、聚龙路、聚荟街、聚萃街、聚贤街、兆景路1号-321号、太平园西路(不含178号附1号)、武侯大道顺江段76号、武侯大道顺江段92号等地址,保利花园一期、保利花园二期、满园春、华宇静苑、华宇楠苑、置信丽都花园城(三环路以外部分)、中铁瑞城三号线、诗锦苑、珑熙郡、阳光城檀府、金科博翠府、璞誉等小区。2.原:高碑村8、9组未征地未换迁户籍。

29

成都市武侯科技园小学

1.三环路以西(西三环路二段以西),武青西四路---武青东四路以南,武兴四路以东,武侯大道三环路至武兴四路路口以北区域。包括:武青东(西)四路以南、武青东五路、武科东四路(智谷大道武科东四路)、武科东三路、武科东二路、武科东一路、武兴街、武兴一路、武兴二路、武青南路(武青东(西)四路以南段)武兴三路、武兴四路等地址;潮音小区、团结小区、花洲绿汀、置信城市会所、诺丁山、中华锦绣、榕苑、武青嘉苑、山南家园、驿鑫乡卿城、天际首府、世豪嘉柏等小区。2.原:瓦房村、顺江村未换迁户籍(9组、10组除外)。     

30

成都市

武顺街小学

1.武侯大道顺江段(武兴路口至聚福路口)以南(包括:聚福路777号--保利三期;兆景路450号---保利四期,兆景路520号---首信首御,中筑南庭);百锦路(至聚福路口)以北,聚福路(至百锦路口)以西(包括:百锦路80号--滨河苑,铁佛名苑),武侯大道(武兴路口至百锦路口)以东区域(包括永乐苑、永祥苑、永安苑、永仁苑、永康苑,永吉苑、正成新天地)。福锦路一段(包括:福锦路一段562号---保利五期,福锦路一段620号--中铁骑士公馆,武侯区千龙路901号--保利大国璟)。2.原:铁佛村未换迁户籍和铁佛新居安置小区。

31

四川大学附属实验小学江安河分校

1. 双流界以东,金瓦路以南,智远大道(金瓦路口-武兴路)、草金路南段以西,武兴路(智远大道路口-草金路口)、川藏路(成双大道草金南段路口-双流界)以北之间区域。2. 原:金花村、七里村、双凤村、江安河村等村未换迁户籍。

32

四川大学附属实验小学明雅学校

1.江安河以东,武侯--青羊区界以南,金川路以西,永康路以北之间区域。2.江安河以东,永康路以南,业兴北路以西,金瓦路---武科西四路以北区域。3.原:永康村、川西营村、陆坝村等村户籍及白佛村的未换迁户籍。包括:金兴北路、金瓦路、草金路北段、金川路、永康路(至白佛村段);景泰绿岛、金源水乡、龙吟国际、映月大家、陆坝新型社区、金江明珠等小区。

33

成都市

机投小学校

潮音路(武青东四路口-永康路口)、武青北路(永康路口-万寿西路口)以东,万寿西路(武青北路口-西三环路三段)以南,西三环路(万寿西路口-武青东四路口)以西,武青东四路(潮音路口-三环路)、永康路(潮音路口-武青北路口)以北区域。包括万寿西路(单号),万盛路、万盛北一街,万康路,祥和街,万福东一、二、三街,万福西一、二、三街、正街,草金东路(除1号通信厂),机九路(截止单号39、双号42),万安北一、二、三街、正街,草金南路、机投北顺街,机投正街、机投东街、机投西街,武青北路-万寿西路口段以东双号。原:果堰村三环路以外部分,万寿桥村2、4组。包括保利西堂里院、花木林、星悦领地、星语双城(二期)、富邑华庭、锦溪、潮福苑等小区。

34

成都市

龙江路小学

悦湖学校

1、金川路以东,机九路-万柳路以南,武青北路(永康路口-机九路口)、万柳路-光华8线以西,永康路以北区域;2、包括:原半边街村未换迁户籍,半边街新居(含白佛村已拆迁安置到新居社区的户籍儿童)、金双楠、嘉楠美地等。

35

成都市

龙祥路小学

1.武阳大道一段(龙安街口至武侯大道双楠段)以东,龙安街以南,龙华北路---龙华南路---双丰路以西,武侯大道双楠段以北区域。包括:鹭岛路、龙祥路、双丰路(单号,38号)、双丰西路、双丰中路(263、258号)等;鹭岛小区、双丰小区等小区;2.晋平街以东(含晋平街),晋阳路(晋平街路口---武阳大道路口)以南,武阳大道(晋阳路口---吉福路口)以西,吉福北路以北区域。包括:红运花园(晋平街部分)、领袖别墅、双景秀庭、金林俊景、城市主场等小区。

36

成都市龙江路小学武侯新城分校

草金路南段以东,武兴路(智远大道路口-草金路口)、七里路(武侯大道-智远大道)以南,武侯大道铁佛段、智远大道(七里路口---武兴路口)以西,金履二路以北区域。包括:智达二路777号,金履三路8号、55号、188号、189号,金履四路58号、236号,金履二路518号,草金路南段128号,智星二路373号、303号,智星三路76号、16号,双凤一路139号、8号,智星一路568号、739号、776号,双凤四路48号,双凤二路188号。

37

成都市龙江路小学中粮祥云分校

成昆铁路西环线以西南,佳灵路铁路口至川藏立交以西北,三环路西一段以东北,武侯大道顺江段铁路口至武侯立交以东南区域。包括:太平园路51、145、147、156、158、160、172号,太平园西路178号附1号,太平园中五路33、36号,太平园中六路35、166、188、199、223号、259号,大悦路800号,武侯大道顺江段38号,祥云路1169号,西三环路一段8、150号,星狮路900号,1176号,星悦路40号;中粮祥云国际生活区、置信丽都花园城(三环路以内部分)、顺江锦苑、高碑瑞苑、武侯民居、锦翠花园南苑、武海新街坊等小区。

38

成都市武侯区教科院附属小学  

万华街以东(不含万华街)、晋阳路以北、中环路(武阳大道)以西、武侯-青羊界以南区域(不含万寿桥路、万寿桥南路、万丰路)。包括:晋阳路双号(116号东方职工家属院、126号西城锦绣、216号成都电信宿舍、218号颐和雅居、218号星辰花园、422号中央花园三期、432号金楠时光、不含518号)、晋阳街、晋沙街(1号水润缇香、10号附1号中央花园首期别墅、16号解甲园)、沙堰街(1号晋源彩庭博派、236号海天阁、238号翠堤春晓)、沙堰西一街(5号中央花园二期、25号泰逸家园、59号清沙苑、79号临河别墅)、沙堰西二街(20号中央花园二期、663号中央花园精一区)、沙堰东街、沙堰巷、金雁路(珍宝金楠、32号金钻小区、101号橄榄苑3期、116号名流花园、143号晋阳银座、交大花园、198号晋源彩庭、金雁路社区、288号中央花园一期、404号皇家花园和皇家别墅、404号欣苑)、沙堰村。

39

四川大学附属实验小学南区学校

智远大道(七里路口至武兴路口)以东,七里路(武侯大道路口至智远大道路口)以北,武侯大道铁佛段(武兴路口至七里路口)以西,武兴路(武侯大道路口至智远大道路口)区域。包括西派城、金茂府、龙湖天宸原著、楠汇坊等小区。

40

成都市

读者小学

三环路(万寿西路口至青羊界)以西,万寿西路以北,武青北路(机九路口至万寿西路路口)以西,机九路口至万柳路以北,万柳路至青羊界以东(武侯区域),武侯--青羊界以南区域;原九架车村,花龙门村未换迁户籍等。包括:上道西城(西区)、上道西城(南区)、洪锦名都、上水花苑、美丽庭院、花龙小区、尚房·国际公馆、星语双城(西区)等小区。

41

四川大学附属实验小学明德学校

智远大道(武青西四路口-永康路口)以东,永康路(潮音路口-智远大道路口)以南,潮音路(永康路口-武青西四路口)以西,武青西四路-武青东四路(智远大道路口-潮音路口)以北区域。包括:杜鹃花园、花样年花好园、西武家园、武新花园、中南华宇君启、诚品上院、香悦府、人居柏荟城荟澜阁、人居柏荟城荟瑞阁、美泉悦府、西樾锦宸、绿城桂语朝阳、德商石榴春和天骄、聚亿玺悦府、正成城市乐章、华都新公馆一、二期等小区。     

42

成都市龙江路小学分校南区学校

佳灵路(红牌楼路口-太平园路口)以东南,二环路南四段(红牌楼路口-高新界)以西南,高新界以西北,成昆铁路线以东北区域。

43

成都市

望江楼小学

科华中路以东,二环路南一段以南,府河(锦江)以西,长荣路--长华路以北(不含高远二路45号)区域。包括:科华中路67号、117号、119号、151号、193号,航空一巷50号,飞云三巷86号,航空路17号、19号、20号、34号,高攀西巷,高攀路11号、17号、21号、26号、36号、38号等。   

44

成都市

龙江路小学高翔分校

科华南路以东,长荣路--长华路以南(含高远二路45号),府河(锦江)以西,火车南站铁路线以北区域。包括:科华南路1号、3号,高攀路7号(长盛巷15号)、高攀路16号(高攀东路42号)、高攀路18号(长华路119号),高远二路45号,高阳路38号,长华路19号,高翔东路6号、9号,火车南站东路3号、5号、10号,高攀东路33号等。

45

成都市

玉林小学

果堰分校

西三环路二段(武侯立交桥至果丰路)以东,果丰路(含果丰路)以南,顺兴路(果丰路至武侯大道顺江段)以西,武侯大道顺江段(顺兴路口至武侯立交桥)以北区域,含原果堰村7.8.9.10.11组未换签户籍。包括:中华名园(一期、二期、三期-C区、三期-D区)、顺和苑、顺江嘉苑、兴元丽园(北区/A区、南区/B区)、锦翠北苑(北区、南区)、金楠缤纷、中海熙苑(一期、二期)、怡泰花园、果堰小区、顺江新苑(A区、B区)、竹韵天府、金辉枫尚、果盛路200号、兴元嘉园、果堰小区—西区、正成金楠尚府等。

46

成都市武侯区特殊教育学校

武侯区户籍智力残疾儿童、少年。





成华区

图源:成华教育





龙泉驿区

图源:龙泉驿教育





青白江区

外国语小学服务范围

户籍在华逸路、红阳东路、石家碾西路以北,新河路、凤凰西七路以西大弯街道户籍的适龄儿童。即华逸路49-99-111-609号,华逸中路199-999号,华逸中路188号,红阳东路22-128号,石家碾西路(单号),红阳路278-363-351-389号,凤凰西八路,政府北路136-140-155-159-198号,新河路92-166号,凤凰西七路31号,凤凰西八路,凤凰西九路,同华大道1625-1566-1666号,凤祥大道69-78-699号,凤凰大道一段88-198-490-2176-2188-2625号,同金街,凤祥路,红峰社区、红河社区。


华严小学服务范围

户籍在华逸路、红阳东路、石家碾西路以南,新河路、青江北路、青江南路以西大弯街道户籍的适龄儿童。即华金大道一段1-501号(单号),华金大道一段2-428号(双号),华金大道二段431-699-819号(单号),华金大道二段406-740-1132号(双号),团结西路,团结北路,团结南路,团结中路,夏家巷,杨柳路,教育街,青江西路,青江中路,青江南路单号,文化巷,玉带街,窄巷子,正和路,安全巷,怡湖西路,政府北路5-23号,政府中路,政府南路,政安巷,青江北路(双号),同井村。新河路8-48号,华逸中路1333-1336号,华逸路118-198-518-688号,红华街299号,同金街400号,红阳路42-164号,政府北路110-2-5-23-41-59号,红阳东路99号,嘉裕街,威凤路,蔡家庙1、6组,石家碾西路(双号)。


大弯小学服务范围

户籍在新河路、青江北路以东,石家碾中路、石家碾东路以南,菁华路以东,同华大道以南,同仁路以西,青江东路、大弯西路、大弯东路以北大弯街道户籍的适龄儿童。即华金大道二段45-387号(单号),华金大道二段 30-248号(双号),华金大道三段1-39-45-55-59-61-118号,青江北路单号,怡湖东路,怡湖北路,芳邻路,公园巷,青江东路单号,大弯北路,大弯西路双号,大弯东路双号,学苑路218号,文汇路,大弯1、6、9组,新河路5-9号,菁华路39-85-116号,石家碾中路(单号),石家碾东路(单号),安居路9-12-39-88-119-142号,同华大道177—199号。


大弯小学南区分校服务范围

户籍在青江南路以东,青江东路、大弯西路、大弯东路以南大弯街道户籍的适龄儿童,大同西路以南,巨石大道以西大同街道户籍的适龄儿童。即青江东路双号,大弯西路单号,大弯东路单号,大同西路单号,大弯中路,大弯南路,建设巷,憩园路,粮食巷,邮电巷,锦绣巷,果市巷,白塔巷,青江南路双号,青华西路,青华中路,青华东路,化工北路,化工南路,市场巷,大夫巷,建安街,肖家巷,长流河路,团结东路,黄金北路,通站路,学苑路456号,大夫东路,大夫北路,长流河社区。


大弯小学北区分校服务范围

户籍在凤凰西二路以东,同华大道、华金大道三段以北大弯街道户籍的适龄儿童;凤凰大道三段以南,凤凰东四路以西,华金大道三段以北大同街道户籍的适龄儿童。即大弯凤凰西二路50-138号,凤凰西一路,凤凰大道二段699—765—888号,凤凰大道三段8号,凤凰路,华金大道三段152-156号,凤凰东一路,凤凰东二路,凤凰东三路,凤凰东四路222号,大同镇凤祥大道1266-1366号-1699号,大同镇同福西路、同福东路。


大同小学服务范围

户籍在凤凰大道三段以北,凤凰东四路以东,华金大道三段以南、同仁路以东、大同西路以北大同街道户籍的适龄儿童。即大同凤凰东六路157号,凤凰大道三段361—495号,凤祥大道2215-2966号,金同二路146号,大同路233-299-518号,南阁路450号,凤巢二路387号,凤福路66号,同仁路,大同西路双号,同福村、界牌村、青龙村,一心社区、新峰社区、红光社区、五里村、西林社区,黄金路。


实验小学服务范围

户籍在新河路、凤凰西五路以东,石家碾中路、石家碾东路以北,菁华路、凤凰西二路以西,同华大道、凤祥大道以南大弯街道户籍的适龄儿童。即新河路173-177号,安居路219号,凤凰西五路28号,栖凤街,凤凰西三路,凤凰西二路1号,石家碾中路(双号),石家碾东路(双号),同华大道259号,凤祥大道800号。


实验小学北区分校服务范围

户籍在凤凰西七路以东,同华大道、凤祥大道以北,凤凰西二路以西大弯街道户籍的适龄儿童。即革新村,凤凰大道一段2699-2799-2899号,凤祥大道861-955-971-975-1019-1051号,凤凰西四路9-66号,凤凰西六路28号、凤凰西七路28号,金凤路33号,栖凤路一段358号。

点击查看大图


实验小学陆港分校服务范围

成(金)青快速通道以西青白江区城厢镇户籍的适龄儿童:甘泉社区4组(原民强村6组)、甘泉社区10组(原民强村19组)、甘泉社区19组(原甘泉村15组),陆港花园安置户子女。


成都市实验小学新雅校区服务范围

大同路以南、清泉大道以西、青白江大道以东、达成铁路以北的大同街道和城厢镇户籍的适龄儿童:新峰社区12组、13组、14组,礼贤东路216号。


城厢学校服务范围

城厢镇9个村(社区)的户籍适龄儿童:槐树街社区、朝阳路社区、绣川河社区、马鞍社区、茶花社区、前锋村、沿沱村、龙潭村、金河村。


玉虹小学服务范围

城厢镇8个村(社区)的户籍适龄儿童:五泉村、玉龙村、白贯村、十五里村、联兴村、万柳村、碧峰社区、十八湾村。


祥福小学服务范围

城厢镇8个村(社区)的户籍适龄儿童:康家渡社区、天星村、桂通村、高楼村、万年村、香山村、甘泉村、民强村。


弥牟小学服务范围

弥牟镇7个村(社区)的户籍适龄儿童:唐家寺社区、火星社区、国光社区、白马村、曙光村、狮子村、三星村。


日新小学服务范围

姚渡镇9个村(社区)的户籍适龄儿童:红瓦店社区、新山村、马坪村、上元村、福农村、太山村、西江村、东方村、华家村。


姚渡学校服务范围

姚渡镇7个村(社区)的户籍适龄儿童:姚家渡社区、光明村、黄坭村、凉水村、永和村、坪家村、芦稿村。


龙王学校服务范围

姚渡镇10个村(社区)的户籍适龄儿童:龙王社区、梁湾村、双埝村、青光村、三方村、清洁村、清平村、红树村、牟池塔村、天平堰村。


清泉学校服务范围

清泉镇16个村(社区)的户籍适龄儿童:廖家场社区、友好村、桔丰村、太平村、五桂村、北宁村、花园村、五爱村、快乐村、西平村、牌坊村、逍遥坪村(原红星村、红岩村)、龙顺村(原金龙村、龙洞村、永顺村)、五里坝社区(原秧田村)、幸福村、八仙桥社区(原胜利村、团结村)。


福洪小学服务范围

福洪镇5个村的户籍适龄儿童:进步村、民主村、字库村、杏花村、上元桥社区(原拦冲村、先锋村)。


人和学校服务范围

福洪镇10个村的户籍适龄儿童:新民村、油坊村、金星村、南岳村、壁山村、三元村、黎明村、龙王村、东风村、陈家湾社区(原平桥村、车站村)。


特殊教育学校服务范围

全区范围内户籍适龄残疾儿童。





新都区

西街小学(饮马河校区)

西街、猫市巷、勤俭巷、上升街、桑园巷、三倒拐、福音巷、西街菜市巷、状元街100号以内、状元街五巷、桂湖中路、宝光大道圣谕亭巷口(宝光大道中段47号)至建设路口(宝光大道中段301号)单号、建设路、西横街、南街(上南街、下南街、外南街)、民生巷、北街、陕西一巷、陕西二巷、新中路、新中路四合居、光明巷、城隍庙巷、香园街、文星街 、湖滨路、龙门街、原821厂和红光厂及永星厂在职职工子女、新桂华庭(金桂路85号)、竹韵新馆(宝光大道南段111号)、博海城(博海支路29号、博海路28号)、海伦国际(博海路83号、金福路15号)、桂湖名城(励志路一段68号)等。


西街小学(新城校区)

蓉都大道(大件路)以东,蜀龙路以西,五四街以南,学院路东段以北所围成区域。涉及楼盘:渥嘉郡(金鹏路1号)、新城花园(马超西路1号)、英伦世家(香樟路33号或619号、蜀龙大道中段619号)、新都花园(马超西路9号、香城大道马超西路段255号)、金荷大厦 (马超西路299号)、新都花园2期(新园路66号)、香樟林1、2期(香樟路9号或69号、新园路359号或361号)、 丹枫庭院(新园路199号或222号)、金冠华庭(新园路181号或260号)、中铁十三局(学院路东段289号)、一品雅居(学院路东段189号) 、锦绣香城(清源路555号或609号、金鹏路589号)、锦绣庭院(清源路514号)、雅舍河畔(金鹏路568号、新园路224号)、小城故事(马超西路18号、香城大道马超西路段186号、新园路168号)、香城名都(蓉都大道南一段333号)、公园峰景(清源路416号或418号)、烟草公司(马超西路6号、体苑路9号)、龙虎大厦(马超西路290号、香城大道马超西路段312号)神仙树小区(蓉都大道南2段19号、响水路19号)、金香领邸(鹏北路67号、清源路466号、五四街186号或255号)、芙蓉名城2期(马超西路2号 、蜀龙大道中段801号或833号)、芙蓉名城3期(清源路300号)、桂水路46号、清源路517号、马超小区等。


谕亭小学(本部)

东街、谕亭巷、大北街、紫瑞街(单号1-215号,双号2-180号)、五四小区、南河路、东环路、桂湖东路、新泰西路(大件路以西)、宝光大道中段(双号2-120号,单号1-45号)、宝光大道北段(双号2-170号,单号1-21号)、新加坡商业街(旭桂街、旭桂后街)、南街(上南街、下南街、外南街、丰收湾、南亭巷)、电子两厂(永星、旭光在职职工子女)、北新路(340号、372号、374号、396号、434号、442号、289号)。


谕亭小学(毗河校区)

蓉都大道以东、育英路以西、毗河以北,凌波西路以南区域;楼盘含:缤纷翠微湖(凌波西路788号)、交大壹佰栋(翠微路39号)、交大香洲半岛(翠微路38号)、双河鹭岛(毗河东路99号)、万科双水岸(毗河东路6号)、堤亚纳河谷(兴城大道89号)、澳洲湾(兴城大道533号)、三嘉悦都(蓉都大道南四段480号)等。


谕亭小学(看秀校区)

蜀龙路以东三河街道回龙、二台子拆迁安置小区及地界内拉斐公馆、拉斐云邸、保利紫荆花语、中洲白鹭郡、中洲公园蓝湖郡、御湖湾、蓝贝岛、保利拉斐庄园、熊猫基地生态园小区等。


新新路小学

新新街、新军路、新广路、铭章路、状元街(100号后)、菜市坝(一巷、二巷)、宝光大道(建设路口至邮电大厦止、建设路口至谕亭巷口双号)、西环路、公园路、桂湖西路、新成路、冶金机械厂、玖源公司、成都市医学院第一附属医院、油缸厂、成铁技校、如意大道、火车站、西北社区1-11组(包括北新路所属西北社区部分)、六二四研究所、恒大御府、奥园棠玥府、桂湖正荣府等。


香城小学

蜀龙路以东、饮马河东段以南、绕城大道东一段以西、工业大道东段以北范围内:涉及楼盘:维也纳花园、北欧印象、新都国际广场、汉嘉国际、东骏湖景湾、水沐天城、川音嘉苑、缤纷时代广场、叠香庄园、领地悦府、汇景花园、旭辉天樾花园、旭辉恒基江与山、万和小区、亲和居、邻水园、邻亲园、邻和园等。户籍在香城小学划片范围内各村社适龄儿童。


兴乐路小学

新都大道以南,饮马河以北,蜀龙路以东,绕城大道东一段以西范围内,户籍地址在新都街道以下小区的适龄儿童:天府香城、状元府邸、芙蓉名城A区、橄榄郡、天香苑、北城一号、御城、邑品天都、旺府豪庭、富豪尚都、富豪公馆二期、红星小区(一期、二期、三期)、九街广场、万千城、九境堂、星都荟、水岸风景、雍锦府等。户籍地址在新泰东路以北,金光路以南,大件路以东的以下楼盘及附近村社适龄儿童(含五四社区、汇景新城、七一广场)。


繁江小学

东至外东街双号76号,南至外南街单号147号(原电工厂新工房),双号130号,西至外西街158号(新繁水厂),以及繁清路沿线1-131号(原新世纪酒店)至白鹤街8号止,繁清路新世纪酒店为起点沿繁清路-老成彭路至清白江大桥东侧的原高墙村、李园村、清白街村。


桂湖小学

新都街道宝光村、三王村、督桥村、五里村、高架村、封赐村、福缘村、新东村、新水村、城守村、甘露村、茶店村、璧山村、天官村、五四街以北、蓉都大道钟楼以北、蓉都大道北段延伸段(钟楼到龙虎口子)。宝光大道北段单号111号以北(111号以上的大号)、双号172号以北(174号以上的大号)、新光路、北新路、文家一巷、文家二巷。涉及楼盘:龙家湾小区、新筑小区、格林春天、7080小区、紫瑞二区、城邦、宜峰、信地兰卡威、尚城逸品、圣桦公馆、香城蓉园、思学院智能村等。


成都医学院附属小学

户籍所在地为原新都镇五四村(蓉都大道南一段),正因村、同仁村、高桥村、红星村、黄河村、泗义村、崇义村、马超村、君跃村、以及在桂林小学附近居住的原肖林村、静安村、板桥村的一部分。大件路以东,新都大道以北(含思学苑、学府苑、学邻名苑、学府雅座、我的大学、友盛幸福居、友盛上都、鲜花居、成怡嘉苑、香榭澜郡)。金光路、新泰东路、新都大道8号、新都大道85号、新都区格致路99号、新都区鸿运大道580号。


天元小学

村(社区)、辖区:双慈村,瓦店社区,五桂村,新桥村以及天缘路以西、学院路以南,工业大道以北区域。涉及楼盘:溪桥苑、泽瀚峰景、经典魅力、巨获苑、桂景花城 、天骄府、我的巷子、天然气公司生活区、昊天苑、胜和世家、博雅桂湖郡、时代名邸、长征机床厂生活区、蓝山晓筑、南颐公馆、龙腾府、新桂苑、竹苑等。


新都一中附属小学(汉城小学)

工业大道以南,蓉都大道以西区域;毗桥村、毗河村、团结村、天元村、汉城村、燕塘村;户籍所在地为原桂林村、万和村,现居住地为锦水苑小区(新都区兴城大道955号)、汉城小区(新都区兴城大道1068号)、汉城3期(新都区宝光大道南段888号);天元小区(新都区天勤路61号、66号)、天元小区3期、成都市新都区汉学路188号、燕塘小区(新都区燕兴路63号、66号);户籍所在地为香洲南亭(新都区工业大道西段130号、131号)、国光揽悦(新都区天缘路三段443号)、富力桃园(新都区新城大道755号、777号)、雄飞北尚(新都区炬光路222号)、传化国际(新都区物流大道666号)、香悦庭(新都区工业大道西段508号)、工业大道西段212号(啤酒厂家属区)等。


龙虎小学

新都街道龙虎村(原龙虎村、庆元村)、寂光村(原寂光村,褚家村)、白店村(原白店村,店南村)、桥楼村(原礼拜村,桥楼村)、永兴场镇社区(原龙虎场社区,桂溪村,永兴村)、朱王村。


木兰小学

中心校区:门坎坡社区1-5组、7-9组、12、13组(原共和社区1-7组、原木兰场社区1-8组)、清水塘社区1-4组、6-10组、13组(原十里社区1-14组、原天宫社区6组)、农和社区1-9组(原农和社区1-15组)、农和小区、芦竹苑小区、同兴小区、客家新村(长林路、和平街、文卫街、长林路1-3巷、文卫街1-4巷、文化西街)、长林路南段、同兴街、木兰街(起点至北支一渠)、文化街、文化二街、文化横街、文化街1-2巷、同兴东1-2巷、同兴横街、广达路。


梁胜校区(香城小学木兰分校):狮子社区1-10组(原狮子社区1-12组)、梁胜社区1-8组(原梁胜社区1-10组)、木锦新城、狮子湖、湖心岛、隆胜路、木锦大道、狮子湖路、香岸北路、观湖路、香岸南路、香岸东路、香岸西路、香岸中路、滨湖路、滨湖东路、滨湖西路、滨湖中路、滨湖祥瑞街。


石板滩小学

中心校区:仁和场社区、金 三角社区、五一村、航纬村、东风社区2、3、6组 、合兴场社区1-5组。

解放校区:解放村、双谊村。

合兴校区:合兴场社区6-12组、兴宁村、石林村。


泰兴小学

本部校区:以成金青快速路为界,成金青快速路以东的新店子社区、高筒社区、观东社区、观西社区、杨河社区、议团社区、泰兴社区部分(原美泉村、凉水村部分),楼盘:成都一镇、泰兴里、锦泰河畔等。

二小校区:以成金青快速路为界,成金青快速路以西的普河社区、泰兴社区部分(原张庵村、凉水村部分及七一村),楼盘:白鹤一号、恒大上林苑等。


三河小学

三河花园社区、江陵路社区、互助社区部分(绕城路外部分),具体招收范围为:三河街区、二江村、爱国村、花园村、互助村部分、大东村部分(蜀龙路靠街区侧未征地拆迁户)、万科金域缇香、万科缇香荟、江陵半岛、佳乐国际4期、人民的公园、海峡茶城、莱茵北郡、三合嘉苑、爵领欧城、香城河畔、金河湾小区、花园小区、广揽上居、保峰玖著、保锋覌香岸、恒大滨河左岸、兴云雅筑、香荷名居、双江大院、锦绣前程等楼盘。


马家小学

马家骊园村、升庵村、锦城村、石坝社区、林泉社区、双龙村、北星村、金色家园、泽瀚壹景、壹品檀等。


军屯小学

新都区军屯镇所辖文昌社区、深水社区、郭家村、清江村(原:郭家村、文昌社区、东岳村、雷大村、深水社区、静平村、升平村、五灵村、白碾村)。


新民小学

军屯镇新民社区、禾登社区、高祖社区、护国村、华严村、东林村、九堰村、金牛村、石庵村、天星村(即原新民与原河屯所辖村社)。


东湖小学

原新农乡所辖全部村社(梁家村、花牌村、兴堰村、白壁村、黄泥村、蓟家村、世丰村、高院村、五显村、汪家村、安顺村、两河村、仰山村、程家村、天君村、青石村、青丰村)、新繁镇外东街及农民街、东湖上景楼盘(外东街9号)、锦绣水岸楼盘(滨江东路285号)及滨江东路、东湖郡楼盘(书院横街77号)、龙湖尚城楼盘、蜀尚雅筑楼盘(新都区新繁街道东环路147号)原清白乡高墙村部分、新繁街道澜木社区、东林村部分、博钰小区(北一环路206号)等。


柏水小学

原斑竹园镇柏水片区所属的踏水村(涉及楼盘:书香名苑)、廖家湾社区11、12、13组,原安乐村(注:现安桥村12-16组或原安桥村16-23组)、现华桂村(原大夫村、华藏村、石佛村)、柏水社区9-14组(原金花村)、柏水社区15组(柏水街区)。


斑竹园小学

忠义社区、公益社区、顺江村、鸦雀口社区。含以下楼盘:明新国际、云水涧、斑竹欣园、东紫园、紫蕊园、丰收小区、交大云堤、维罗纳商业小区、北领锋尚、毗河雅园、竹园丽都、水韵兰亭、中粮御景台、合能枫丹等。


竹友小学

安桥村(原雷家村)、福田社区(原福田村、青龙村)、竹友社区(原雍家村、红顺村)、楠木社区(原迴南村、檀木村)、金和社区(原金文社区、仁和村、永乐村)、三河村。


大丰小学

大天路以北、方元路以西、敬成路以南,金丰高架以西的全部地区。克拉玛依、新油乐园、天府石油乐园、亲河名居A区、亲河名居B区、亲河名居C区、亲河美地、亲河名居·荣煜、丰庭苑、翔宇榜样、常青藤一期、常青藤二期、常青藤三期、天晨·花溪碧、北庭香澜郡、 高堆小区、新丰嘉苑、花满庭二期(北区)、汇融生活广场、方营小区、听蓝时光、晓初公寓、三元大道78号、三元大道3号、崇义桥南街182号、皇花街85号、皇花街107号院、皇花街102号院、崇义桥南街162号、花都大道850号、皇花街1号院、皇花街2号院、汇伦小区、华丰园小区、德新公寓、丰和日丽1、2期、茂苑小区、北庭春天、北延风景、嘉美华凯一、二、四期、鑫汇丰A区、丰和日丽三期、嘉美华凯三期、大丰小学(宿舍)、农行小院、圣迈德广场、冶金技校、道班、崇义桥街142号、仓库(宿舍)、塔西南小区、红旗商业街30号、红旗商业街45号、鑫汇丰B区、第三人民医院(宿舍)、新街50号、博雅丽景、怡欣苑、红湖公园城、成博小区、北庭阳光、三阳郡都、丰怡阳光、金丰苑、双林社区全部、王桥社区全部、鑫华社区(原华美社区)、博雅新城ABCDE区、高堆社区1、2、3组、凯旋东岸、优品道珑苑、凯旋公馆、花满庭二期南区等。


龙桥小学

中心校区:毗河以南,渭水社区、普文社区、新龙桥社区(龙桥大桥以南)。

鱼龙校区:毗河以北,青桥村、杏桂村、水云村、瑞云社区、新龙桥社区(龙桥大桥以北)。


龙安小学

中心校区:繁花社区(原太平村(含列维士路、家兴路)、花红村)、民安村(原安全村、民印村)、龙毅村、同裕村(原韦石村4、5、6、8-20组)、同心村7-12组(原10-17组)、龙安社区荣军路。

严家桥校区:同裕村(原韦石村1、2、3、7组)、同心村1-6组(原1-9、18组)、锦河村(原海源村)、清镇村、蟆(蟇)水村(原友助村、凤凰村)、龙安社区桥南街、桥北街。


清白小学

新繁街道老成彭路(繁清路、繁崇路一线)以西,包含:同盟村、大墓山村、金龙社区、崇光社区、原倡义村、清白街村(1、2组及8、9组的成彭路以西部分)以及社区内相对应街道(金龙街、天星街、白鹤街、外西街、观鹤巷、繁清路单号、繁崇路双号、繁川家具大道、新力路、双忠路、水利巷)、楼盘(美林国际、和瑞里、和瑞锦府、峰瑞新天地、欧尚花园等)。


清流小学

清流镇所属均田村、黄龙村、九龙村、飞石村、三尺村、翠云村、广泉村。


高宁小学(繁江小学高宁分校)

新繁街道新石村、锦源村(原:公毅村、锦水村、曲水村、石云村、通联村、新庞村、广济村、宁河村)。


利济小学

清流镇顺河社区(原顺河村、界牌村)、柳泉社区(原柳泉村、同义村)、水梨社区(原水梨村)。


西航小学

西北社区


石犀小学

北新干线以西,赵家寺路以东,大天路以北的地区;赵家寺路以西,方元路以东,大天路以北,九道堰以南的地区;赵家社区。其中包括:赵家寺路99号(九形道)、赵家寺路55号(润禾花园)、丰花都大道638号、438号(北部桂庭)、大成路北段33号、大天路489号(福地广场)、花都大道318号(交大数字三区)、甫家坝路37号(龙湖天钜)、方营路555号(达令港)、大成路333号、詹家湾路2号(北新润苑)、赵家寺路386号(保利春天花语)、敬成路501号(圣采泊尚)、新水碾路508号(听蓝湾二期)、金新路1138号、赵家寺路890号(锦丰新城B区)、蚕丛路666号(锦丰新城C区)、原大丰镇赵家村、仁爱路222号(璟云庭)等。


蜀龙学校

蜀龙大道南段以西保利198区域和互助社区部分(绕城内部分)。


旃檀小学校(东区)

柏水社区1、2、3、8组;廖家湾社区原杨柳村、杨柳小区、原白云村1、2、3、7、8组;踏水社区1、2、7、8、9、10组;源上湾2、3、4期、合能珍宝锦城等。


旃檀小学校(西区)

斑竹园街道大江社区(原丰收村和新华村);竹韵大道以东、新竹大道以北、毗河以南区域楼盘的适龄儿童:北欧一期、北欧二期、翡翠湾、琨御府、奥园玖俪湾等。


北星小学

北星大道以东的大丰区域(保利城一期、保利城二期、保利城三期、保利爱尚里、保利中央郡A区、保利中央郡B区、钰邸华府、蓝光花满兰庭北区、蓝光花满兰庭南区、凤凰山一号、北延新居A区、北延新居B区、北延新居C区、北延新居D区、绿地城、城北优品道、尚林花园、家益凤凰富居、万科润园、龙湖粼云上府、人居悦云庭等)。


蚕丛路小学

方元路以东,赵家寺路以西,九道堰以北的地区;蓉北路以东,方元路以西,敬成路以北的地区(大峰景、新神风·金牛座、开元国际、时代锦翠、汇融悉尼湾、北新国际、兴想花园、锦丰新城A区、龙湖·听蓝湾1期、美好小区、幸福苑、三元·华美小区、金隅上城郡等)。


锦门小学校(本部)

毗河苑A-C区、龙伏花园、润扬观澜鹭岛1-3期、朗诗观山樾、万科五龙山九墅、万科五龙山九溪、万科五龙山别墅凝晖门、五龙家园A、B、C区、万科翡翠郡、万科五龙山璞院、万科五龙山蓝山别墅、荣盛香堤荣府、溪树湾汇景丽苑、佳乐国际1-3期,朗诗等楼盘。


锦门小学校(东校区)

长林小区、长林社区1-6组(原长林社区1-9组)、宁溪社区1-10组(原分水社区1-9组、永宁社区1-9组)、清水塘社区5、11、12组、14-17组(原天宫社区1-5组和7-13组)、石马社区1-9组(原石马社区1-13组)、门坎坡社区6、10、11组(原共和社区8-11组)、天旭逸城、三木大道五段、聚缘路、长林路北段、韩娥路、共和街。


锦门小学校(金兰路校区)

韩娥社区(1-11组)(原宫王社区1-9组、江西社区1-8组)、木兰社区1-17组(原木兰社区1-11组、红石社区1-8组)、金兰路、金兰北路、金兰西路、金兰东路、金兰南路、金溪岸路、木溪正街、木溪北街、木溪南街、木溪中街、人才公寓(长岛荟城)、雍景府等。


南丰小学

大天路以南,金丰高架以东,北星大道一段以西的全部地区。皇花社区3-8组、南丰大道1-400号(包含碧水锦楼、丰桥苑、旭光小区、晨光小区)、蓉北路一段1-203号(包含大丰中学、丰泽苑1期)、铁路社区1-4组、南丰大道单号177-493号、南丰大道双号402-726号(包含蜜立方、玺悦城、隆城丽都、幸福里)、镇沙桥街、凤凰傲城1期2期、南丰小筑、甫家社区1-7组、保利大都汇1-4期、大成路南段690号(南丰花园)、南丰花园A区B区、鲜花大院、北城首座、北新上锦1期2期、香樾府、方营社区7、8社、丰泽苑2期、沪丰领地、民生新干线、盛世名城等。


悦动新城学校

石板滩集体村、兴城村、土城村、兴胜村、东风村1、4、5组、和悦嘉苑(银滩路92号)、外滩逸景(七里坝路85号)、客家新居、东风佳苑二期(兴业大道四段365号)等。


成都市新都区教科院附属小学校(西区)

电子路段、学院路西段(一环路)以北、宝光大道南段(川陕路)以东、蓉都大道以西(除海伦国际、博海城、桂湖名城三楼盘)的全部区域(涉及楼盘:新神风八座、万家和家园、富城花园、生态庭院、晨光小区、天府小区、金都小区、天元山庄、原野庄园、绿洲庄园、宝光大道南段319号院、天香苑、天缘路1段190号院、鑫园等);金芙蓉大道一段以东、香城大道华桂路段以北教科院附小招生区域(涉及楼盘:红树林小区、五桂小区等)。


成都市新都区教科院附属小学校(东区)

工业大道西段、凌波西路以北,学院路以南,蜀龙大道以西,天缘路二段以东的区域。楼盘含:百郦景城、团结小区1期、团结小区2期、新都香满庭、西枫苑、翠蝶湾、港基翰香府、丽水金都、融兴.爱立方、香域中央、上锦康城、和信玲珑府、聚贤雅丽园、国风新派克、麦田国际社区、格林城市花园、天府香城印象等。


成都市新都区实验小学校(成都市龙江路小学新都分校)

斑竹园街道范围内:地铁5号线路以东,兴城大道以南,福海路以西,毗河以北:

踏水社区:3、4、5、6组

旃檀社区:1、2、3、4、5、6、7、8、9、10组以及锦悦北府、保利北新时区1、2、3期

柏水社区:7组、盛世香河A、B、C小区、和成峰景道5号、源上湾千叶郡南区、北区。





温江区

图源:双流教育





双流区

名称

划片范围
东升街道

迎春

小学

成双大道南段,葛陌路222号,航都大街二段,航港路121号,航港路33号,航港路66号,接待寺社区,静园路,康安路,龙桥路,龙桥社区,楠园街185号,楠园街333号,三强北路三段,商都路175号,商都路299号,星空花园(拆迁安置),星空路二段,迎春桥社区,迎春桥一至三期(拆迁安置),迎港花园(拆迁安置),星空路一段505号

棠湖

小学

白河路,白河庭院(拆迁安置),白河左岸(拆迁安置),白衣下街,电视塔路,丰乐社区,福源街,涧槽北街,涧槽中街1—117号,金河路四段至五段,仁和路,瑞吉路,塔桥路二段至四段,棠湖南路,棠湖西路,棠中路,五洞桥北路一段,五洞桥南路,西安路二段至四段,香榭友邻(拆迁安置),一杆旗北街,一杆旗东街,一杆旗南街,一杆旗西街,永福4组,藏卫路南一段

棠湖

小学

(南区)

宜城大街一段至二段,金河路六段,涧槽中街118—339号,鸿川小区(拆迁安置),长沟社区,板桥社区,银河路六段,涧槽南街,罗家堰路53号,长润路229号
东升
小学
白鹤6—7组,长顺路三段至四段,长兴社区,长冶路一段至二段,大件路东升段,芳草巷,广都大道1—189号,荷塘北街,荷塘南街,荷塘中街,弘民路,鸿都巷41号,鸿兴路,楠桂街1号,平安巷,三里坝社区,三强东路一段,三强南路一段至二段,三强西路,双桂花园(拆迁安置),新鸿路,永安路五段,藏卫路南二段,藏卫路中段

实验

小学

安福街,白衣中街,北仓路,北郊路,北坛路,城北上街1—58号,城北下街,城北中街,淳化街,丛桂街,东明街,福田路,广场路,花月东街,花月中街,贾家巷,交通路,南昌路,陕西街,顺城街,棠湖北路一段,棠湖东路,吴家坝北街,吴家坝南街,吴家坝中街,西安路一段,西北街,新街,新桥街,迎春路,永福路,藏卫路北段,紫东阁街,永福3组(原团邻村4社),永福2组(原团邻村3社),金河路三段,五金路,五洞桥北二段,洪福巷,航鹰东路
实验
小学
外国
语学

航鹰西路,花园路一段,花园社区,双巷社区,香榭园邻(拆迁安置),银河路一段至四段,永乐社区,正通路,花园南路,永乐花苑(拆迁安置)

实验
小学
(东区)
白鹭家园(拆迁安置),白云东街,白云西街,长顺路一段至二段,长冶路三段至四段,东泰路,广都大道190—420号,鹤祥西街,清泰路,清泰社区,三强北路一段至二段,三强东路二段至三段,石佛路,泰升西街,永安路三段至四段,芦蒿社区,昌明西街
芯谷
实验
学校
银河路五段,国芯三街,双江路二段

棠湖

中学

实验

学校

白衣上街,城北上街60—567号,葛陌社区,航都大街三段,航都大街四段,航港路1107号,航港路1682号,航港路2217号,航空路,航林路,航园路136号,佳居路155号,金河路一段至二段,双江路468号,香榭美邻(拆迁安置),永福公寓(拆迁安置),永福社区,普贤社区

棠湖

中学

实验

学校

(东区)

向楠路,商都路619号,楠园街306号,航港路609号,航港路1313号,星空路三段(东升段),文港路,龙泽花园(拆迁安置)
西航港街道川大
西航
港实
验小
川大南路一段60号至200号,川大南路二段,西航港新街285号至900号,羊双路,文化街,成长路,友邻路,宽景路,名士路,江安社区1组、6组、7组、8组
西航
港小
寺圣社区(含机场路常乐一段210号—248号),星月社区,光明社区,湖夹滩社区,蜀星社区,莲花社区
成信
大常
乐实
验学
常乐社区机场路以北部分,机场路常乐一段1号至209号,机场路常乐二段,机场路近都段46号、352号,黄河北路77号,长江路三段,学府路,近都社区3组(黄河北路以西)
成信
大红
樱实
验学
近都社区机场路以南部分,锦华路一段、二段,长江路一段、二段,泰山路,临港路二段9号(临港路四段9号)、10号、26号、28号,临港路三段,机场路社区6组、7组、8组
空港
实验
学校
黄河中路二段,大件路白家段996号、998号,学府路二段,黄河北路38号、102号,机场路近都段8号、12号、16号、31号、28号、112号、158号、212号,近都社区3组(黄河北路以东),临港路四段59号
盐道
街中
学外
语学
机场路近都段6号、48号,机场路土桥段,珠江北路,希望路,机场路社区1组、2组、3组、9组,顺风路,临港路五段,桂花堰社区,大件路白家段269号、13号,和航路100号,泰新路559号、560号

川大

江安

小学

江安社区2组,黄河南路,川大路一段,川大路二段1号至327号,川大路东延线,西航港正街,观音阁街,半边街,油碾街,成白路1号至99号,黄河中路一段,大件路白家段119号、311号、623号、1221号,泰新路118号、99号,花红小区上街、中街、下街,西航港新街1号至327号,大马寺路
空港
九龙
湖学
江岸路567号,光电大道,泰华路,双华路三段1号至580号,华创路,腾飞八路,空港四路1号至100号、空港五路1号至750号,文湖路

怡心街道

和片区

怡心
第一
实验
学校
剑南大道南段338号—1656号,锦江路四段,警校路一段至二段,华剑路一段至三段,华府大道二段,红瓦横街,文江路412号,元秀路1375号,三江北一路55号
协和
实验
小学
华府大道三段300号、500号、700号、869号,协中路,顺兴路一段100号,万顺路一段1000号,剑南大道南段2688号,长顺大道一段,和顺路一段

棠湖

中学

怡心

实验

学校

牧华路三段999号、1111号,万顺路二段,剑和路一段至二段,和顺路二段,顺兴路一段468号,华府大道三段1099号,华府大道四段8号,怡飞大道二段1号、19号,高平路,长牧路

怡心街道


兴片区

公兴
小学
黄龙大道二段(不含749号),牧华路三段(物联大道路口至黄龙大道路口),牧华路二段1688号,湾河街,湾河西街,湾河东街(1-127)号,牧鱼街,牧鱼一路、二路,政府街,草坪街,藕塘街(商业街)
区教
科院
附属
学校
荷香路一段至二段,藕塘新街,荷韵路,荷韵西路,荷韵东路,荷韵南路,湾河东街129号,荷韵一街、二街,物联大道899号,黄龙大道二段749号,原公兴青云寺村未安置部分,怡飞大道三段

九江街道

九江
小学
石牛社区,泉水凼社区
龙池
学校
邹家场社区,石井社区,龙池社区

双流

中学

九江

实验

学校

大井社区,万家社区,通江社区,金岛社区,马家寺社区

九江

新城

小学

蛟龙社区,龙渡路
黄甲街道双华
小学

龙港社区,双华社区,檬子社区(1、2、3组未拆迁部分)

黄甲
小学
文庙社区,长埂社区,王家场社区,八角社区,一里坡社区,檬子社区(已拆迁安置及过渡期未安置部分),青云寺社区
黄龙溪镇黄龙
溪学
嘉禾社区,黄龙社区,大河社区,川江村,响水村,古佛社区下辖的青山村

黄龙

溪学

(佛

洞校

区)

白马社区全部,古佛社区下辖的原老华严村,老古佛村
水镇

水片区

黄水

小学

楠柳社区,桃荚社区,红桥社区,扯旗社区

黄水

小学
(杨

公校

区)

杨公社区,文武社区

黄水镇
利片区

胜利

小学

白塔社区,云华社区,应天寺社区,桂花社区,花龙村

彭镇

镇片区


彭镇
小学

成新蒲路以东:金湾、羊坪、布市、燃灯、彭家场、光荣、歧阳社区(含拆迁安置兴福小区原有住户),拆迁安置在沿河、金湾小区的柑梓、木樨、兴福原居民住户,木樨社区新1-3组、7-8组的原居民住户

彭镇

小学

(柑

梓校

区)

成新蒲路以西:柑梓、木樨(新4-6组)、兴福社区原居民住户

彭镇

桥片区

金桥
小学
鲢鱼社区,金桥社区,岷江村,永和村,舟渡村,金马村,金河村
红石
小学
新安社区,红石社区,昆山社区,合水社区(金沙社区与合水村合并),临江村
永安镇永安
小学
付家坝社区,凤凰里社区,三新村,松柏社区,景山村8—11组,景山村13—18组,景山村20组
永安
小学
(红花校区)
景山村1—7组,景山村12组,景山村19组,景山村21组,景山村22组,双坝村,梨园村
生物
城万
汇小
慧联路以东,生物城中路以北,剑南大道以西,生物城北路以南区域;生物城中路以北,剑南大道以东,生物城北路以南区域;凤轩南路55号,凤轩路9号




郫都区

图源:郫都教育





新津区

图源:新津教育





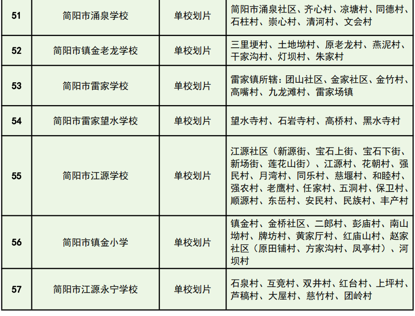
简阳市

图源:简阳教育





都江堰市

图源:i都江堰教育





邛崃市

图源:彭州教育





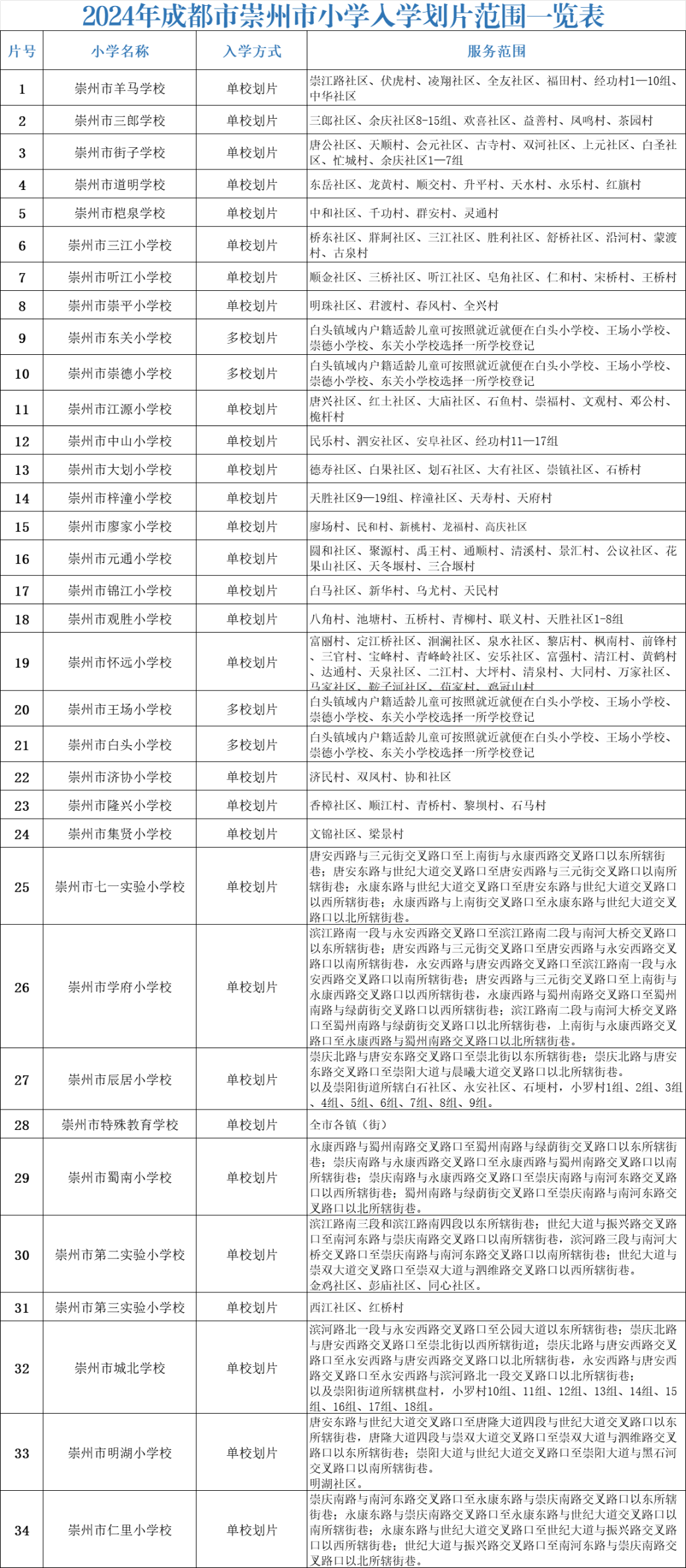
崇州市

图源:崇州教育





金堂县

图源:金堂教育





大邑县
2024 CHENGDU

图源:大邑教育





蒲江县

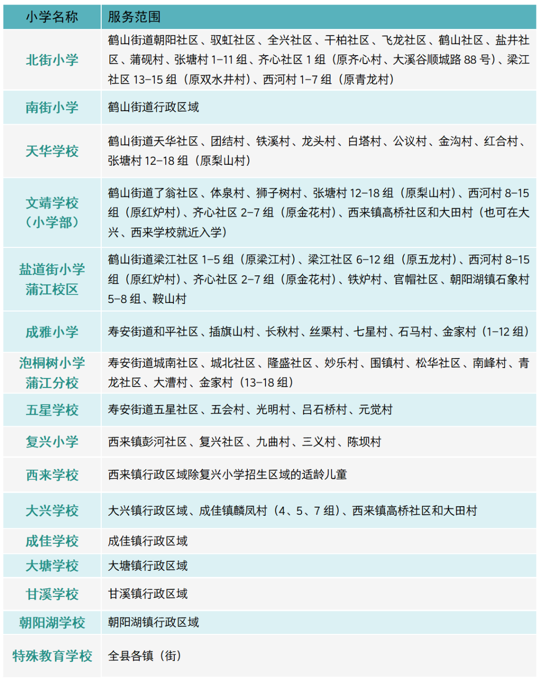
图源:蒲江教育





加入壹牛各年级家长群了解最新招生录取信息



小学各年级家长群


限学前教育及幼升小家长加入

限1-3年级家长加入

限4年级家长加入

限5年级家长加入

限6年级家长加入



初中各年级家长群


限7年级家长加入

限8年级家长加入

限9年级家长加入

初中及中考涨分群

初中网课涨分群

中考国际学校择校交流群



高中各年级家长群


限高一年级家长加入

限高二年级家长加入

限高三年级家长加入


高一年级涨分群

(添加微信邀请群)

高二年级涨分群

(添加微信邀请群)

高三年级涨分群

(添加微信邀请群)


编辑:么么茶

来源:各区县市教育局官微


  - end -  


由于微信平台算法改版,如果大家想第一时间看到我们的推送,强烈建议星标我们和给我们多点【在看】。星标具体步骤为在公众号主页点击右上角的小点点,在弹出页面点击“设为星标”就可以啦。感谢您的支持!


转载请说明出处 内容投诉内容投诉
九幽软件 » 西区小学(天津市河西区小学)