【厦门、北京】 35、47号文化债、政府新项目谋划、国债使用、城市更新城中村、保障性住房、生态EOD模式、基金、投资人+EPC及衍生模式全流程实务培训
5月21-24日 厦门 5月21-24日 北京
【厦门、北京】 工信部数据首席官人才管理实操培训
(工信部证书)
??各种内训、项目谋划及行业证书企业资质申报,企业会员3万一年、欢迎咨询.
全过程工程咨询作为一种创新型咨询服务组织方式,具有集成化、专业化优势,满足了委托方的多样化需求与市场发展需求,展露出广阔的应用前景,而实操过程中全过程工程咨询服务费如何取费是核心关切问题。
全过程工程咨询是指工程咨询方综合运用多学科知识、工程实践经验、现代科学技术和经济管理方法,采用多种服务方式组合,为委托方在项目投资决策、建设实施乃至运营维护阶段持续提供局部或整体解决方案的智力性服务活动。

2019年3月15日,国家发展改革委住房城乡建设部发布了《关于推进全过程工程咨询服务发展的指导意见》(发改投资规〔2019〕515号),在房屋建筑和市政基础设施领域推进全过程工程咨询服务发展,该文件第5条第2款明确指出:全过程工程咨询服务酬金可在项目投资中列支,也可根据所包含的具体服务事项,通过项目投资中列支的投资咨询、招标代理、勘察、设计、监理、造价、项目管理等费用进行支付。全过程工程咨询服务酬金在项目投资中列支的,所对应的单项咨询服务费用不再列支。投资者或建设单位应当根据工程项目的规模和复杂程度,咨询服务的范围、内容和期限等与咨询单位确定服务酬金。该文件提出了全过程工程咨询服务酬金的两种取费方式:1、叠加法:按各专项服务酬金叠加后再增加相应统筹管理费用计取;同时该文件也提到了鼓励投资者或建设单位根据咨询服务节约的投资额对咨询单位给予奖励。
根据项目的建设特点和建设单位的实际需要,全咨单位可开展“1+N+X”菜单式工程建设全过程咨询服务模式,其中“1”是项目管理咨询,为必选项,贯穿于项目实施阶段的始终,“N”为招标代理、勘察、设计、监理、造价咨询等专业技术咨询和其他工程专项咨询中的一项或多项,且至少有一项是有资质要求的专业技术咨询业务,X是不自行实施但应协调管理的专项服务。全过程工程咨询服务酬金可采取“1+N”叠加后增加统筹管理费计费模式。“1”是指项目管理费,即完成勘察设计、招标采购、工程施工、竣工验收阶段项目管理的服务内容后,委托单位应支付的项目管理服务费用。“N”是指专业或专项咨询(如招标代理、勘察、设计、监理、造价咨询等专业技术咨询及BIM咨询等其他工程专项咨询)的服务费,各咨询服务费率可依据传统收费标准或市场收费惯例执行。
项目管理费可参考《关于印发<基本建设项目建设成本管理规定>的通知》(财建〔2016〕504号)中的项目建设管理费计取。
但在实操过程中,业内普遍反应项目管理费参考财建〔2016〕504号文件存在取费偏低的问题,深圳市南山区发展改革局发布的《南山区政府投资项目代建制管理办法》也提供了项目管理费参考,具体如下:

投资决策咨询包括编制项目建议书、编制可行性研究报告、评估项目建议书、评估可行性研究报告等,取费可参考《国家计委关于印发建设项目前期工作咨询收费暂行规定的通知》(计价格〔1999〕1283号),该文件提出了投资额在3000万元以上的建设项目前期工作咨询收费标准,而投资额3000万元以下的建设项目由各省自行制定,如湖北省制定了相应的地方标准——《省物价局关于制定估算投资额3000万元以下建设项目前期工作咨询收费标准的通知》(鄂价房服〔2001〕107号),具体收费标准根据估算投资额在收费标准相对应的区间内用插入法计算。


湖北省3000万元以下建设项目估算投资额分档收费标准

工程复杂程度调整系数:0.8~1.2(工程复杂程度具体调整系数由工程咨询机构与委托单位根据各类工程情况协商确定)。
环境影响咨询取费可参考《建设项目环境影响评价收费标准》(计价格〔2002〕125号),以估算投资额为计费基数,根据建设项目不同的性质和内容,采取按估算投资额分档定额方式计费。

节能评估咨询取费可参考地方收费标准,如上海市地方标准——《上海市固定资产投资项目节能评审费用和政府投资项目节能评估文件编制费用支付标准的通知》(沪发改环资〔2012〕043号)。

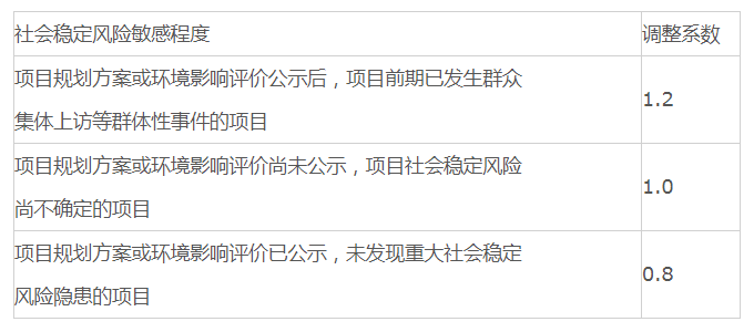
社会稳定风险评估咨询取费可参考地方收费标准,如上海市地方标准——《上海市重点建设项目社会稳定风险评估咨询服务收费暂行标准》(沪发改投〔2012〕130号),以估算总投资额为计费基数,根据建设项目不同的性质、内容和所处区域,采取按估算投资额分档定额计费。





按照上述调整系数对建设项目社会稳定风险评估咨询服务收费进行调整后,编制建设项目社会稳定风险评估报告的收费低于6万元的,按6万元计取,高于50万元的按50万元计取;评价建设项目社会稳定风险评估报告的收费低于4万元的,按4万元计取,高于25万元的,按25万元计取。水土保持咨询服务取费可参考《关于开发建设项目水土保持咨询服务费用计列的指导意见》(保监〔2005〕22号),其中可行性研究阶段的开发建设项目水土保持方案编制费可参考下表标准计列。

防洪评价咨询取费可参考地方收费标准,如湖南省地方标准——《湖南省物价局、湖南省水利厅关于公布水利系统服务性收费项目和标准的通知》(湘价服〔2013〕134号),具体如下:

交通影响评价咨询取费可参考中国城市规划设计研究院编制的《建设项目交通影响评价报告收费标准》,具体如下:

安全评价可参考地方收费标准,如湖北省地方收费标准——《省物价局 省安全生产监督管理局关于安全评价服务收费有关问题的通知》(鄂价工服〔2016〕56号),具体如下:

安全预评价的总投资额为可行性研究报告中的估算总投资额,不包括土地征用费和流动资金;安全验收评价的总投资额为实际总投资额。安全评价服务收费采用插值法计算确定。插值法计算公式如下:评价费用=(评价费用上限—评价费用下限)×(总投资额—投资区间下限)/(投资区间上限—投资区间下限)+评价费用下限
工程勘察取费可参考《国家计委、建设部关于发布<工程勘察设计收费管理规定>的通知》(计价格〔2002〕10号),收费标准分为通用工程勘察收费标准和专业工程勘察收费标准。通用工程勘察收费标准适用于工程测量、岩土工程勘察、岩土工程设计与检测监测、水文地质勘察、工程水文气象勘察、工程物探、室内试验等工程勘察的收费。专业工程勘察收费标准分别适用于煤炭、水利水电、电力、长输管道、铁路、公路、通信、海洋工程等工程勘察的收费。同时工程勘察取费可参考《市政工程投资估算编制办法》(中华人民共和国建设部建标〔2007〕164号),按工程费用的0.8%~1.1%计列。工程设计取费可参考《国家计委、建设部关于发布<工程勘察设计收费管理规定>的通知》(计价格〔2002〕10号),采取按照建设项目单项工程概算投资额分档定额计费方法计算收费。招标代理服务取费可参考《国家计委关于印发<招标代理服务收费管理暂行办法>的通知》(计价格〔2002〕1980号),采用差额定率累进计费方式。造价咨询服务取费可参考地方收费标准,如湖北省地方标准——《省物价局省住建厅关于印发工程造价咨询服务收费标准的通知》(鄂价工服规〔2012〕149号),以收费标准为基准价,具体收费额按差额定率分档累进方法计算。工程监理取费可参考《国家发改委建设部关于印发<建设工程监理与相关服务收费管理规定>的通知》(发改价格〔2007〕670号),施工监理服务收费按照下列公式计算:(1)施工监理服务收费=施工监理服务收费基准价×(1±浮动幅度值)(2)施工监理服务收费基准价=施工监理服务基价×专业调整系数×工程复杂程度调整系数×高程调整系数工程复杂程度分为一般、较复杂和复杂三个等级,其调整系数分别为:一般(Ⅰ级)0.85;较复杂(Ⅱ级)1.0;复杂(Ⅲ级)1.15。同时湖北省工程监理取费可参考湖北省建设监理协会《关于印发<建设工程监理与相关服务费计费规则>的通知》(鄂建监协〔2015〕7号),按综合费率法计算的工程监理费=计费额×综合费率×工程复杂程度调整系数。计费额是指工程概算投资额中的建筑安装工程费、设备与工器具购置费和联合试运转费之和。

全咨单位参与预算绩效管理服务取费可参考地方收费标准,如湖北省地方标准——《湖北省财政厅关于印发<湖北省第三方机构参与预算绩效管理工作暂行办法>的通知》(鄂财绩规〔2014〕3号),绩效运行跟踪监控和绩效评价全部委托服务采用计件收费方式的,以绩效运行跟踪监控或评价对象的资金规模为计费依据。付费额一般应考虑绩效运行跟踪监控或评价对象的资金总额、付费率、难度系数等因素。计算公式为:付费额=基本付费额×(1+难度系数)。基本付费额以收费标准为基准价,按差额定率累进方法计算。基本付费额计算公式为:基本付费额=Σ分段资金总额×付费率。难度系数主要根据委托项目的难易程度确定,由委托方与第三方机构在签订委托协议时,根据实际情况确定。项目后评价咨询服务取费可参考《国家发展改革委关于印发中央政府投资项目后评价管理办法和中央政府投资项目后评价报告编制大纲(试行)的通知》(发改投资〔2014〕2129号),根据该文件,后评价咨询服务取费标准按照《建设项目前期工作咨询收费暂行规定》(计价格〔1999〕1283号)关于编制可行性研究报告的有关规定执行。
PPP项目咨询服务取费可参考地方收费标准,如广东省工程咨询协会《关于印发PPP项目咨询服务收费参考(试行)的通知》(粤咨协〔2016〕28号)、四川省推进政府和社会资本合作研究会《关于印发四川省PPP项目咨询服务收费标准的通知》(川政资研发〔2018〕2号)。PPP项目主要咨询服务内容包括:项目建议书、可行性研究报告,初步实施方案、物有所值评价报告、财政承受能力论证报告、实施方案,PPP项目合同咨询、项目招标采购代理、中期评估、建设期或运营期绩效考核细化服务方案,建议参照项目投资规模进行收费,具体如下:

市政工程勘察规范
BIM咨询服务取费可参考上海、浙江、广东、湖南、吉林等地方收费标准,如广东省地方标准——《广东省住房和城乡建设厅关于印发<广东省建筑信息模型(bim)技术应用费用计列参考依据>的通知》(粤建科〔2018〕136号),具体如下:(1)建筑信息模型(BIM)技术应用费用=计价基础×单价或费率。(2)工业与民用建筑工程,当建筑面积少于2万平方米时,按2万平方米作为计价基础计算建筑信息模型(BIM)技术应用费用;市政道路工程、轨道交通工程、地下综合管廊工程的造价少于1亿元时,按1亿元作为计价基础计算建筑信息模型(BIM)技术应用费用;园林景观工程的造价少于1000万元时,按1000万元作为计价基础计算建筑信息模型(BIM)技术应用费用。(3)建筑信息模型(BIM)技术应用费用不含聘请建筑信息模型(BIM)技术应用的咨询顾问;如需聘请,则可增加10%作为建筑信息模型(BIM)技术应用的咨询顾问费用。(4)因工程复杂程度、规模差异和材料设备标准高低造成应用难易程度不同,建筑信息模型(BIM)技术应用费用可上下浮动20%。
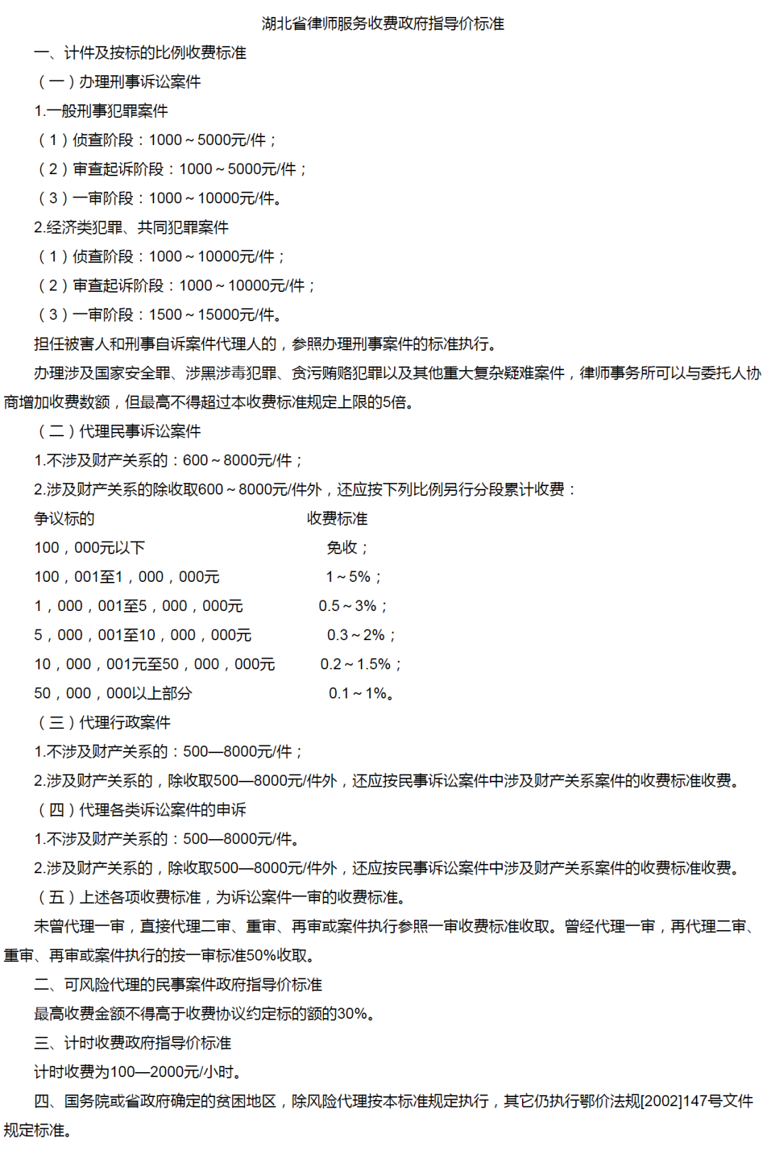
法律咨询服务取费可参考地方收费标准,如湖北省地方标准——《湖北省物价局、湖北省司法厅关于印发<湖北省律师服务收费管理实施办法(暂行)>的通知》(鄂价房服〔2006〕258号),具体如下:
会计师事务所服务可参考地方收费标准,如湖北省地方标准——《湖北省物价局省财政厅关于印发<湖北省会计师事务所服务收费管理实施办法>的通知》(鄂价规〔2010〕265号),具体如下:

资产评估服务取费标准可参考《国家发展改革委、财政部关于发布<资产评估收费管理办法>的通知(发改价格〔2009〕2914号》)、《关于贯彻实施<资产评估收费管理办法>尽快做好资产评估收费管理工作的通知》(中评协〔2009〕199号)。

湖北省资产评估服务也可参考湖北省地方标准——《湖北省物价局湖北省财政厅关于印发<湖北省资产评估服务收费管理实施办法>的通知》(鄂价工服规〔2011〕24号)。

单项资产评估收费起收点为2000元。不足2000元按2000元收取。证券、期货、金融相关评估业务、以诉讼、仲裁为目的的评估业务、以无形资产为评估对象的评估业务为特殊评估业务,收费标准可上浮40%,起收点为10000元。在实际开展全过程工程咨询服务过程中,项目管理费、代建管理费、统筹管理费常常混淆不清,关于项目管理费、代建管理费、统筹管理费之间的关系说明如下:根据《关于印发<建设工程项目管理试行办法>的通知》(建市〔2004〕200号),建设工程项目管理是指从事工程项目管理的企业,受工程项目业主方委托,对工程建设全过程或分阶段进行专业化管理和服务活动。工程项目管理服务收费应当根据受委托工程项目规模、范围、内容、深度和复杂程度等,由业主方与项目管理企业在委托项目管理合同中约定。项目管理费可参考《关于印发<基本建设项目建设成本管理规定>的通知》(财建〔2016〕504号)以及深圳市南山区发展改革局《南山区政府投资项目代建制管理办法》计取。根据《国务院关于投资体制改革的决定》(国发〔2004〕20号),“代建制”是指通过招标等方式,选择专业化的项目管理单位负责建设实施,严格控制项目投资、质量和工期,竣工验收后移交给使用单位。根据《关于印发<基本建设项目建设成本管理规定>的通知》(财建〔2016〕504号),政府设立(或授权)、政府招标产生的代建制项目,代建管理费由同级财政部门根据代建内容和要求,按照不高于本规定项目建设管理费标准核定,计入项目建设成本。实行代建制管理的项目,一般不得同时列支代建管理费和项目建设管理费,确需同时发生的,两项费用之和不得高于本规定的项目建设管理费限额。根据《国家发展改革委住房城乡建设部关于推进全过程工程咨询服务发展的指导意见》(发改投资规〔2019〕515号),全过程工程咨询服务酬金可按各专项服务酬金叠加后再增加相应统筹管理费用计取。需要说明的是,若全过程工程咨询服务机构只由一家单位组成,则不需要考虑统筹管理费;若全过程工程咨询服务机构由多家单位组成联合体,则联合体牵头单位可考虑统筹管理费,统筹管理系数按0.1-0.3考虑。本文仅为分享观点、学习交流之目的,文章、图片版权均归原作者所有,若有侵权敬请联系删除。中至远李沐13240774118

开题:以一个案例分享工程总承包模式下的项目设计及设计管理与传统的项目设计及设计管理在合同、责任、风险分配等方面的异同1.建设工程项目的三个主要合同模式(DBB、DB、EPC);1.EPC总承包模式下合同赋予设计的工作范围及责任:工程总承包模式下设计的固有风险、如何控制这些风险等成功及失败案例分享;2.EPC工程总承包模式下的限额设计:限额设计、设计与采购和施工的接口管理、成功及失败案例分享;3.EPC工程总承包项目实施过程中如何进行设计优化:以实际案例介绍设计优化的作用、做法以及管理重点;5.EPC工程总承包模式下的设计变更管控:以实际案例介绍EPC工程总承包模式下的设计变更的管理及控制方法6.EPC工程总承包模式下的精细化设计:以实际案例介绍三维设计、材料编码、模块化预制支持以及设计驱动数字化交付、以设计驱动项目信息化建设带来的效益增长以及涉及企业必须要开展的能力建设工作等。第二部分:EPC项目招投标、造价、索赔与审计暨EPC全过程管理实务(2)我国的合同示范文本与FIDIC条款的关系和区别;第三部分:《房屋建筑和市政基础设施项目工程建设全过程咨询服务合同(示范文本)》解读A.3880元/人(含培训、资料、电子课件、场地及培训期间午餐、结业证书等),住宿统一安排,费用自理。B.5880元/人(含培训、资料、电子课件、场地、一项岗位证书及培训期间午餐),住宿统一安排,费用自理。证书由我会颁发《工程总承包项目经理》或《合同经理》或《设计经理》。所需资料:二寸蓝底免冠彩色照片、身份证正反面、学历证书复印件等电子版材料。
详情咨询:李沐13240774118
| # | 近期课程安排表(*更有线上课程) | 地点 |
| 1 | 国办(35号文)严监管下项目合规运作及政府和社会资本合作(115号文)新机制下项目投融资落地实操与风险防范培训班【会员课程】 | 4月25-28日 西安市 5月21-24日 厦门市 |
| 2 | 首席数据官岗位能力提升高级培训班 | 4月25-28日 西安市 5月21-24日 厦门市 |
| 3 | 新政下“三大工程”合规运作、投融资创新实操及实战案例培训班 | 4月25-28日 西安市 |
| 5月21-24日 厦门市 |
| 4 | 高质量发展下数据授权运营项目实操谋划与风险防范暨首席数据官岗位能力提升高级培训班 | 4月25-28日 西安市 |
| 5月21-24日 厦门市 |
| 5 | 新《公司法》《关于进一步完善国有资本经营预算制度的意见》背景下国有企业重组整合、完善治理、业绩考核及健全市场化机制实务研修班 | 4月12-15日 长沙市 |
| 4月19-22日 杭州市 |
| 6 | 新版《建设工程工程量清单计价标准》释义、建设工程造价全过程精细化管控与《民法典合同编通则司法解释》解读专题培训班 | 4月12-15日 长沙市 |
| 4月19-22日 杭州市 |
| 7 | EPC 模式下的设计管理、招投标、造价、索赔与审计暨 EPC 全过程管理实务专题培训班 | 4月12-15日 长沙市 |
| 4月17-20日 济南市 |
| 8 | 国有企业招标采购合规化管理、风险管控实战、审计监督及案例分析专题培训班 | 4月12-15日 长沙市 |
| 4月19-22日 杭州市 |
| 9 | 危大工程安全管控、重大事故隐患排查整治与建筑施工安全双重预防体系建设专题培训班 | 3月22-25日 厦门市 |
| 10 | 国有企业落实“管、办、监”新要求进一步规范招标采购工作全流程实务及专项整治工作中典型案例整改举措专题培训班 | 4月16-21日 成都市 |
| 4月24-29日 珠海市 |
| 11 | “学政策 提能力 促规范”暨2024年政府采购全流程及案例专题培训班 | 4月16-21日 成都市 |
| 4月24-29日 珠海市 |
| 12 | “新时期企事业单位公文写作与处理暨办公室行政人员综合管理技能提升”高级研修班 | 4月12-15日 长沙市 |
| 4月15-18日 济南市 |
中至远咨询为您提供——政府融资平台转型、债务化解、城市更新咨询与服务、混改、国企改革系列包装咨询服务、十四五规划编制服务、专项债券发行咨询与服务、产业基金、PPP项目及投资顾问服务等,
欢迎咨询。本单位具备完整的战略规划、法人治理结构、集团管控、业务流程、人力资源管理等一体化系统咨询能力。
点击左下方"阅读原文"进入选课报名系统阅读原文