高考报名个人简历(高考报名个人简历证明人填谁)

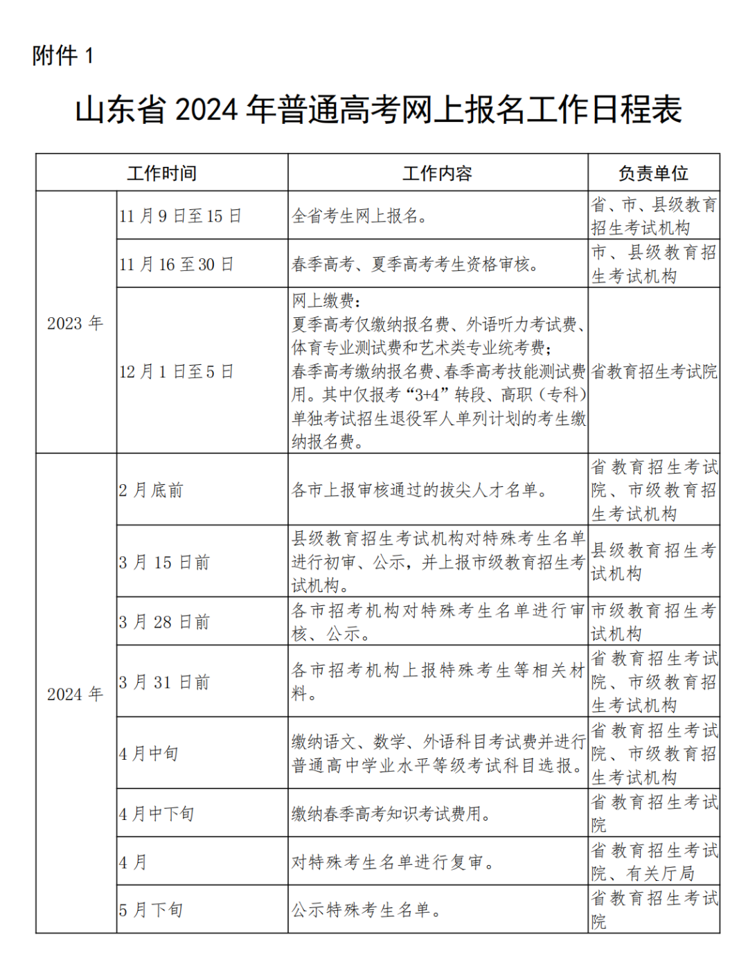
2024年山东高考报名通知详细时间安排已经公布!11月9日开始报名!

报名时间:2023年11月9日至15日

资格审核时间:2023年11月16日至30日

网上缴费时间:2023年12月1日至5日

*具体时间安排见下图

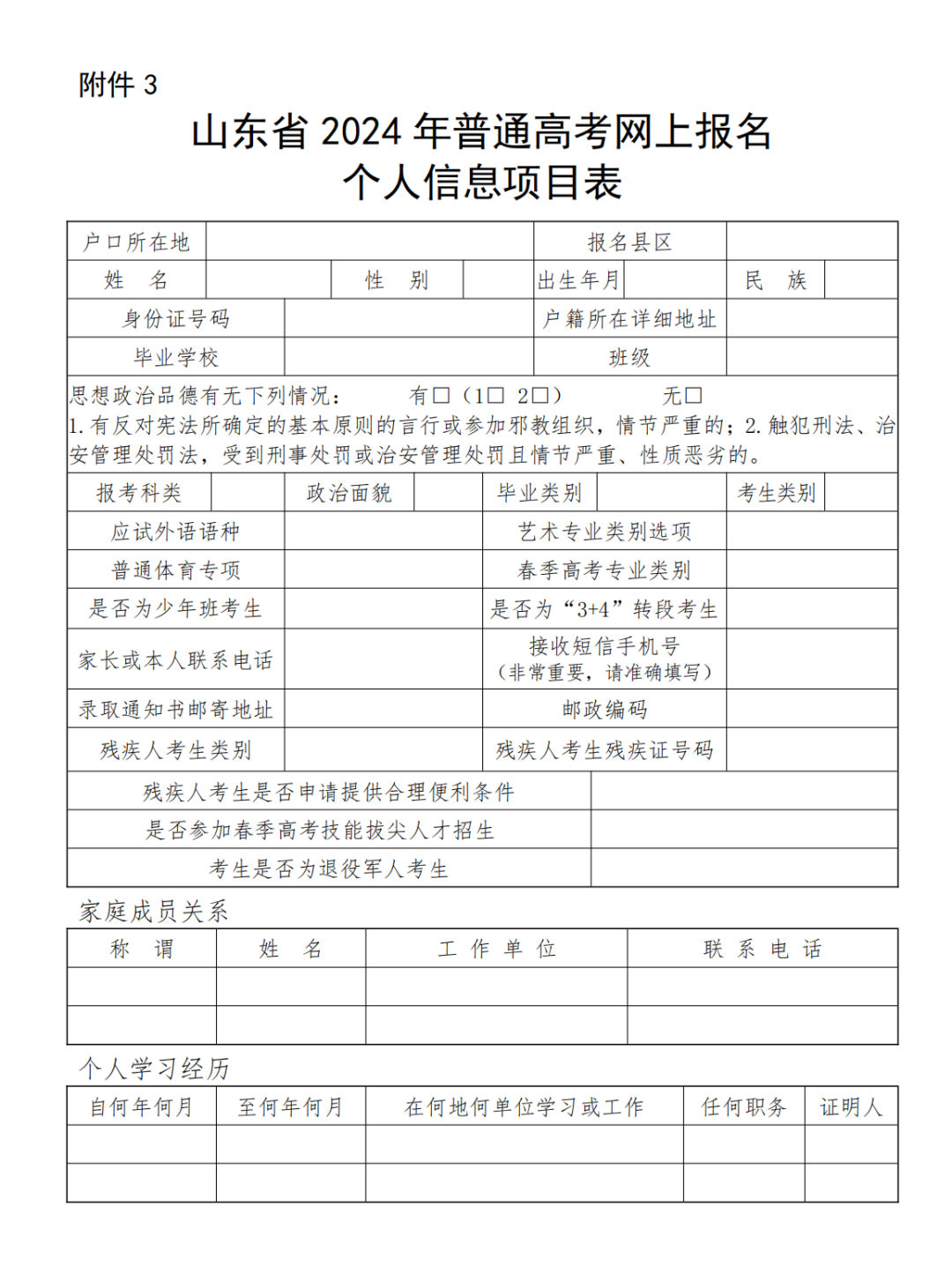
为使考生进一步了解夏季高考报名有关政策,今天对报名个人信息项目表进行解读!


个人信息表填写教程
01



报名区县




高考报名考场安排会根据报名区县来进行区分,报名区县在哪就需要去哪高考

其中:

  • 应届生:户籍地和学籍地可2选1

  • 非应届生(包括复读生和社会考生):只能选择户籍地

  • 户籍在山东,学籍在外省的:不论应届还是往届,均只能选户籍地

  • 非山东户籍,但山东学籍的:不管应届还是往届,均只能选学籍地

小录提醒

走读、部分公安类院校、面向农村和原贫困地区招生专项计划等招生类型对生源地均有严格要求,考生须在生源地报名才能享受相关招生政策。

02

高考报名个人简历


网上填报信息




  • 性别:男、女

  • 民族:汉族、回族等民族

  • 政治面貌:中共党员、中共预备党员、共青团员、民革会员、民盟盟员、民建会员、民进会员、农工党党员、致公党党员、九三学社社员、台盟盟员、无党派民主人士、群众

  • 毕业类别:高中、中师、中专、职高、技校、高职(专科)、本科(含)以上学历、高中毕业同等学力、其他。(高中毕业同等学力,需要参加过合格考才能开具同等学力证明)

  • 考生类别:根据户籍选择农村和城市,区分农村应届、农村往届、城市应届、城市往届

  • 毕业学校:毕业学校是根据报名区县的选择来筛选的。

如果要选择其他地市区县的学校,请点击下方的全省范围选择毕业学校

  • 班级:填写毕业学校的班级,其他可选0

  • 户口所在地详细地址:按照户口本或者身份证的如实填写即可。如果是外省户籍只选择省份即可

  • 是否随迁子女:是、否

  • 残疾人考生:视力、听力、言语、肢体、智力、精神残疾,多重残疾和其他残疾

  • 思想政治品德:无下列违法情况、有第1条情况、有第2条情况、1、2条都有

  • 是否退役军人考生:是、否

小录提醒

1.户口本和身份证地址不一样的,如果没有进行户籍迁移,仍以户口本上面的地址为准。

高考报名个人简历2.【随迁子女(或外来务工子女)】指的非山东省户籍的考生,跟随非山东省户籍的父母来山东生活学习,具有山东省高级中等教育学校学籍,在山东有3年完整学习经历,并合格毕业或结业。

如果考生户籍在山东的A市,随父母在山东的B市生活学习,则不算随迁子女(或外来务工子女)。

简单来说父母户口、考生户口均在省外,考生在山东省有完整学籍选“是”;父母户口均在省内选“否”。

03



春季高考




请注意,春季高考应届生须为中等职业教育应届毕业生。

春季高考类别:现代农艺、烹饪、畜牧养殖、建筑、机械制造、设备维修、机电技术、自动控制、电气技术、电子技术、化工与环境、服装、车辆维修、运输、数字媒体、网络技术、软件与应用技术、医学技术、药学、护理、财税、市场营销、电子商务、国际商务、物流管理、酒店管理、旅游管理、公共服务与管理、学前教育、艺术设计。共计30类

如果符合技能拔尖人才的,应该选申报

04



选择夏季高考




  • 报考科类:普通类、艺术类、体育类

  • 应试外语语种:英语、俄语、日语、德语、法语、西班牙语

  • 艺术专业类别选项:美术与设计类、书法类、音乐类、舞蹈类、播音主持类、表(导)演类、戏曲类

  • 音乐专业声乐技能:美声、民族、流行(通俗)、其他。

  • 音乐专业器乐技能:键盘(钢琴、手风琴、双排键、其他)、民族乐器(古筝、扬琴、排箫、二胡、唢呐、三弦、竹笛、板胡、管子、笙、京胡、箜篌、琵琶、古琴、中阮、柳琴、大阮、民族打击乐、其他)、西洋乐器[萨克斯、长笛、小提琴、大提琴、单簧管、双簧管、长号、竖琴、中音号、次中音号、电贝司、电吉他、吉他、圆号、大号、小号、低音提琴、中提琴、大管(巴松)、西洋打击乐、其他]。

艺术体育类报名系统有变化新增加了舞蹈类舞种方向、表(导)演类方向以及是否守门员的选项。

  • 舞蹈类舞种方向:中国舞、芭蕾舞、国际国标舞、现代舞、流行舞

  • 表(导)演类方向:戏剧影视表演、戏剧影视导演、兼报戏剧影视表演和导演、服装表演

  • 普通体育专项:200米、400米、800米、1500米、女100米栏、男110米栏、跳高、跳远、三级跳远、铅球、标枪、铁饼、篮球、排球、足球、乒乓球、武术、体操

  • 是否守门员:如果选择足球,需要选择是否为守门员

  • 是否少年班考生:是、否

05



联系信息




请注意,此处邮政编码请填写录取通知书邮寄的邮政编码

  • 家长或本人联系电话:请填写注册系统之外的手机号

  • 接受短信手机号码:此处系统根据注册手机号自动填充

  • 录取通知书邮寄地址:不需要跟身份证,户口本地址相同。填写实际地址即可!

06



家庭成员




非必填项!

根据实际情况填写,如果无工作可选择务农、待业等

07



个人简历




  • 个人简历:时间为入学年的9月1日~毕业年的6月1或者30日。单位写高中,职务填写学生、班长均可。证明人写校长或者班主任

  • 应届生:初中学校+高中学校

  • 复读生:高中学校+复读学校(在家自学的写居家自学即可)(证明人父母姓名)

  • 社会考生:初中学校+工作经历

08



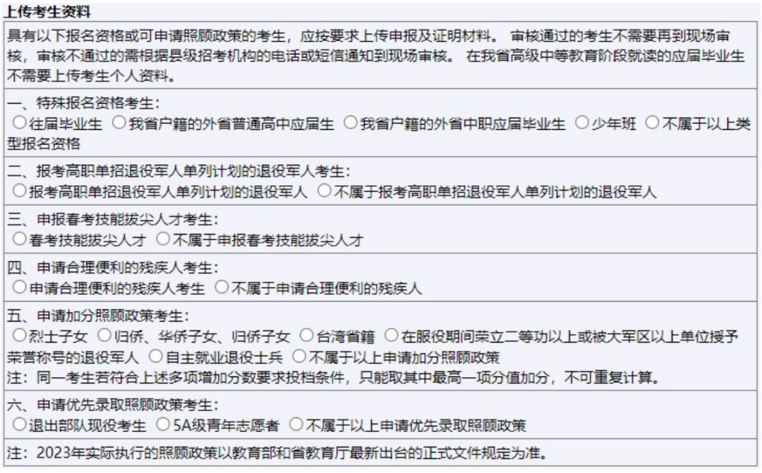
上传考生资料




具有以下报名资格或可申请照顾政策的考生,应按要求上传申报及证明材料;

审核通过的考生不需要再到现场审核,审核不通过的需要根据县级招考机构的电话或短信到现场审核。

在我省高级中等教育阶段就读的应届毕业生不需要上传个人资料。

09



个人密码




  • 设置个人登录密码:小写字母+数字组合

请务必保存好此密码,如果遗忘找回后密码由系统生成,自己无法重设(系统生成的密码异常复杂且毫无规律,记忆难度大)。再次填写之前的手机短信密码,填写验证码提交保存报名信息即可。

10



提交保存报名信息




填写完以上所有信息后,点击上图中的“提交保存报名信息”按钮,不同类型考生会弹出不同页面:

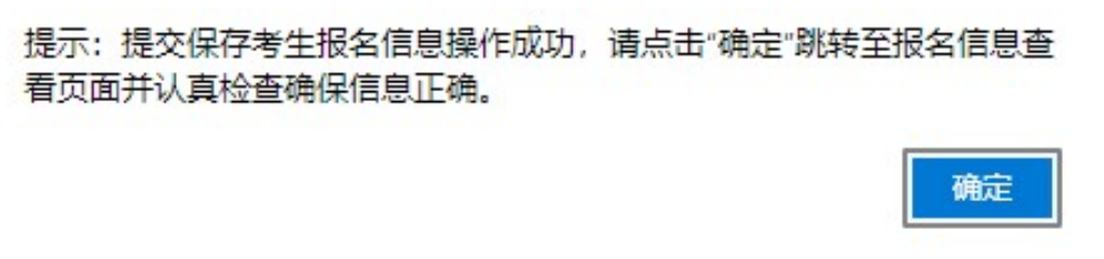
1.应届生

应届生无需上传考生资料。会出现弹窗,提示:请点击“确定”跳转至报名信息查看页面、并认真检查确保信息正确。

如下图所示:

点击“确定”按钮后,会跳转到【报名信息查看】页面。如果学校要求考生上交报名信息单,可点击页面左下角的【打印报考信息】,将电子版下载到电脑上,进行打印。

2.特殊资格考生(如复读生)

特殊资格考生(如复读生)需要上传考生资料。会出现弹窗,提示:请点击“确定”跳转至考生资料上传页面、按要求上传申报及证明材料。


常见问题

? 忘记个人登录密码


问题现象:再次系统登录时,忘记密码或系统提示密码不正确。
解决办法:
使用平台“找回密码”页面的“找回个人登录密码”功能可重新自行设置密码,也可以持有效证件去报名县(市、区)招生办公室重新设置密码。
提醒考生1:
考生个人登录密码区分大小写,用于报名系统登录、报名信息查看、成绩查询、志愿填报等,非常重要,请考生务必牢记。
提醒考生2:
考生不论通过短信找回、还是通过县区招办重新设置密码,原密码都会自动失效。


? 遗失手机短信密码


问题现象:手机丢失或误删除导致系统发送的手机短信密码丢失。
解决办法:
使用平台“找回密码”页面的“重发手机短信密码”功能,重新给注册手机号码发送手机短信密码。
提醒考生:
手机短信密码长期有效(打印准考证、填报志愿等使用),请务必准确填写手机号码并妥善保存短信密码。


? 报名县区、毕业学校中没有选项或与户口所在市三者不一致


问题现象:报名信息填写或修改时,报名县区、毕业学校中没有选项可供选择或者与选择的户口所在市三者不一致。
出现缘由:
只有先选择户口所在市,才能关联出相应的县区;只有先选择了县区,才能关联出相应的毕业学校。
解决办法:
按户口所在市、报名县区、毕业学校的先后顺序进行选择。


? 证件号码已经报名


问题现象:在报名信息填写完成后,提交保存信息提示“该证件号码已经报名,不能重复报名”。
解决办法:
如果确认是自己的证件号码被报过名,可以持有效证件到考生所在县(市、区)招生办公室申请办理相关手续。


? 报名失败


问题现象:填写完个人报名信息之后点击“提交保存按钮”后,系统提示“保存报名信息操作失败”。
出现缘由1:
由于网络不流畅、系统报名人数过多、使用不同版本浏览器等原因,系统无法正确处理客户提交请求,造成报名失败。
出现缘由2:
部分信息没有按照要求填写,如:时间不正确,证件号码、联系电话、通讯地址太长,红色星号标记要求必须填写的信息没有填写等原因。
解决办法:
换一种浏览器或不同版本浏览器、换一台电脑,重新报名。建议使用IE8及以上版本兼容浏览器,认真按报名要求正确填写各项内容。


? 选择信息不全


问题现象:除上述问题在应该选择的地方却没有选择项供选择高考报名个人简历,如没有民族、政治面貌、科类、艺术类别、体育专项等内容。
出现缘由:
由于考生上网方式不同或同时在线报名考生人数过多,可能造成数据没有完全下载完整,造成上述现象
解决办法:
点击“刷新”按钮或按“F5”键重新刷新本页面
操作建议:
如果速度的确很慢,可尝试把所有需要选择的内容选择好,然后再填写需要填写的内容,以减少不必要的重复填写。


? 某些选项不能正常显示


问题现象:填写或修改报名信息时,某些选项不能正常显示,如报名县区,毕业学校等,或者出生日期、个人简历的起始日期以及截止日期不能正常选择
解决办法:
点击“刷新”或按“F5”键重新刷新本页面;如果仅是日期不能进行选择,也可以手工填写,格式为“YYYY-MM-DD”。


? 该考生信息已被县区招办下载


问题现象:想要修改个人报考信息时,提示该考生信息已被县区招办下载,进入报名后续工作阶段,不允许再在网上修改。
解决办法:
网上填写报名信息阶段过后,不再允许考生自行修改报考信息,当报名信息确实需要修改时,可在确认时申请修改。
操作建议:
报名前提前按报名信息项目表准确填写各项信息,网上填写完成后再认真检查,确保各项信息准确、无误,减少或避免后期修改。


? 姓名不能正常显示


问题现象:考生姓名或家庭地址在填写报考信息的时候可以使用打字法输入,但是保存以后却成了“??”或“?”。
出现缘由:
由于部分考生姓名或家庭地址中含有生僻字,即:比较少见的字,导致在网页中无法正常显示。
解决办法:
网上报名时找不到的生僻字以汉语拼音(半角大写字母)代替,如:上艹下问,以MAN代替;左王右乐,以LI代替;左由右页,以DI代替;左王右莹,以YING代替;上龙下天,以YAN代替。


? 姓名无法填写


问题现象:考生姓名中含有部分生僻字,无法用输入法输入。
解决办法
可以参考下面的《生僻字举例》,找到需要的字,将其复制、粘贴到系统输入框中。



? 生僻字举例



报考需要缴纳哪些费用?

12月1日—5日(每天9:00—18:00):缴纳报名费、外语听力考试费、体育专业测试费和艺术类专业统考费,其他考试费在考生进行普通高中学业水平等级考试科目选报时一并缴纳。

仅参加单考单招[含保送生、运动训练及武术与民族传统体育、一级及以上高水平运动员、职教师资、特殊教育、技校单招、消防单招、高职(专科)综合评价招生]考试,而不参加夏季高考统一考试的考生,仅缴纳报名费,无需缴纳考试费。

普通高中建档立卡家庭经济困难学生、低保家庭学生、特困救助供养学生、家庭经济困难残疾学生免缴上述费用,具体以山东省学生资助管理中心提供名单为准。

特别提醒:请考生务必依据考试项目缴纳相应费用,避免少缴或多缴情况发生,以免影响考试安排。


考生的报名地点应该如何选择?

(一)具有山东省户籍的非应届高级中等教育学校毕业生在户籍所在县(市、区)招生考试机构(以下简称县级招生考试机构)报名。

(二)具有山东省户籍的应届高级中等教育学校毕业生,应在户籍或学籍所在县级招生考试机构报名。

(三)户籍在山东省,但在外省就读、学籍在外省的考生,如在我省报考,须在户籍所在县级招生考试机构报名。

(四)非山东省户籍的就业人员随迁子女(含进城务工人员随迁子女)应在高级中等教育学校就学地县级招生考试机构报名。

(五)在我省定居并符合报名条件的外国侨民,可持省公安机关签发的《中华人民共和国外国人永久居留身份证》选择高级中等教育学校就学地县级招生考试机构报名。

特别提醒:走读、部分公安类院校、面向农村和原贫困地区招生专项计划等招生类型对生源地均有严格要求,考生须在生源地参加报名才能享受相关招生政策。报名结束后考生不得更改生源地。个人档案管理对高考报名地也有严格要求,考生须严格按照要求在规定地点报考,避免对今后升学就业造成遗留问题。


? 个人信息注册时应注意什么?


个人信息注册时,考生需选择证件类型,准确输入证件号码、个人手机号码,通过所输入个人手机号获取手机短信密码后,完成个人信息注册。

注册所用个人手机号码非常重要,考生务必准确填写,在录取结束前不要更换手机号码,不要设置短信屏蔽拦截功能,并保持通信畅通,以免影响接收考试招生等重要信息。

登录密码和短信验证密码的使用将贯穿高考报名、缴费、打印准考证、填报志愿等整个招生过程,考生本人务必妥善保管,不要轻易告知他人,避免报考信息被他人篡改等情况发生。


对上传个人照片有什么要求?


考生可通过报名系统现场拍照采集或者上传本地照片,照片上传后系统会自动进行照片剪裁。

(一)拍照要求。

本人近6个月以内的免冠、正面、彩色证件照,图像应真实表达考生本人相貌,不得对人像特征(如伤疤、痣、发型等)进行技术处理。照片中显示考生头部和肩的上部,不允许戴帽子、头巾、发带、墨镜、口罩;禁止对图像整体或局部进行镜像、旋转操作及美化处理。

(二)本地上传照片格式及大小。

JPG/JPEG格式,文件大小40KB以上,像素不低于600*800。

特别提醒:考生应规范上传本人报考照片,该照片经审核通过后将无法修改,并将生成高考电子档案存入考生档案,务必严肃对待。为保证图像采集效果,建议使用报名系统内扫码图像采集功能,不要使用具有美颜效果的相机,不要进行修图,避免与公安信息比对不通过、考试入场不通过以及影响本人高考入学后学籍学历注册等情况发生。


照片上传不成功怎么办?


考生要严格按照照片采集标准和操作流程自行上传照片,如多次上传仍不成功,应及时联系报名所在地县级招生考试机构。


? 网上填报信息需要注意什么?


考生应按照报名填报信息项要求,如实完整准确填写个人信息,核对确认无误后再提交,完成网上填报信息。修改与填报过程相同。

特别提醒:高考报名信息非常重要,是新生入学报到身份核验、学籍学历注册的关键信息,考生在高考报名之后,直到高校新生入学报到期间,不应更改姓名和身份证等信息,如有特殊情况应及时报告报名地县级招生考试机构。考生报名审核通过后,再修改个人姓名等关键信息不属于报考录取信息有误的范畴,由此造成高校录取后考生学籍无法注册等问题由考生本人负责。


报考了艺术类或体育类,但未通过相应专业考试的考生是否需要更改为普通类报考?


在填报普通类高考志愿时,不受报考科类的影响,未通过艺术类、体育类专业考试的考生不需更改科类也可填报普通类专业志愿。


考生是否需要到现场进行资格审核?如何确定审核是否通过?


我省高考报名实行网上资格审核,通过与公安部门信息比对确认考生身份后,由县级招生考试机构审核考生网上填报的学籍、户籍等信息。审核期间,考生报名审核结果将通过短信推送给考生,请及时关注个人手机短信,审核通过的考生不需要再到现场进行资格审核,因材料不齐全、不清晰或有疑义等原因造成审核不通过的考生,须根据报名所在地县级招生考试机构的通知到现场进行审核。

权说明:本文内容综合整理自山东小北高考、山东易升学等,投师问录整理,图片来源于网络。投师问录尊重版权,以上图文,贵在分享,版权归原作者及原出处所有,分享为公益,未用于营利,转载请联系原出处。如涉及版权等问题,请及时联系管理员第一时间进行处理。


如果您在查专业查院校中有任何问题,可添加下面各地区负责老师微信,进行详细咨询。

济南分校:王校长(济南、泰安、德州、聊城)↓↓

临沂分校:杨校长↓↓

东营分校:陈校长(东营)↓↓

鲁南分校:吴校长(菏泽、枣庄、日照、济宁)↓↓

淄博分校:李校长(淄博、滨州)↓↓

潍坊分校:刘校长(潍坊)↓↓

烟台分校:李校长(烟台)↓↓

青岛市北分校:杨校长↓↓

青岛崂山分校:刘校长↓↓

威海分校:李校长(威海)↓↓

江苏分校:吴校长(江苏)↓↓

“在看”即上岸!

转载请说明出处 内容投诉内容投诉
九幽软件 » 高考报名个人简历(高考报名个人简历证明人填谁)