专升本统招(专升本统招考哪些科目)

科瑞尔职业规划

2024 / 3 /7

科瑞尔职业规划专注青少年职业生涯规划领域七年(新高考选科、升学规划和志愿规划),打造“一站式”服务新模式,提升职业规划服务新水平。


招生问答!

什么是统招专升本?

一、统招专升本概念

统招专升本又叫普通专升本,是经教育部批注,普通本科高校的一种招生教育形式。选拔优秀高职高专应届毕业生进入普通高等学校本科层次进行继续深造学习,学制一般是两年,有少部分专业的学制是3年,在学制期内修完学分,毕业时授予普通本科学历及学士学位。获得的学历属于第一学历本科。

二、学历学位证书样本


专升本统招
专升本统招


 三、统招专升本考试


统招专升本考试是由各省级行政或教育部门统一组织的考试,选拔优秀全日制普通专科应届毕业生,在毕业之前三年级第二学期参加由各省教育考试院组织的统一考试(部分省份为本科校方出卷)。

  按原专业或相关专业升入本科院校(大三)继续进行两年或三年的全日制本科教育。学生学习期满,各科成绩合格,由本科院校按照教育部要求颁发普通本科毕业证书,毕业后自主择业。

 四、统招专升本报名与考试时间



每年各省份统招专升本报名时间不同,从11月份开始就陆续有省份开始报名了,考试时间也不一样,最早的在次年的3月份中下旬开始考试,晚点的在四五月份考试。

  下边是2023年、2024年专升本报名时间、考试时间汇总表,供大家参考。


  专升本统招;五、2023年统招专升本有哪些政策上的变化?

专升本政策改革2023:

专升本是专科生升入本科的选拔性考试。一般要求全日制大专应届毕业生参加,函授或自考大专不在报考范围内。

专升本考试由各省教育部组织,每个省份的专升本政策有相同的地方也有不同的地方。

2023年不少省市对专升本政策进行了改革,主要改革的内容集中在报考条件的变化上。


专升本政策改革2023详情:

河北专升本放宽了退役士兵报名的条件。符合条件的2023年春季退役大学生士兵可根据自己实际情况,自主选择参加2023年或2024年普通专升本,且仅可参加一次。三等功及以上奖励的退役大学生士兵,免于公共文化考试和专业综合(职业适应性)考查。

甘肃省在免试生政策上出现了改革。竞赛获奖免试生资格中包括国家级个人或团体三等奖及以上、省级个人或团体二等奖及以上都可以作为免试申请的条件。原有前3%优秀毕业生判定条件中加入20%比例的思想品德成绩评定。

湖南专升本在招生对象上有变化:上年可以正常毕业并以应届毕业生身份参加专升本考试,不得延期毕业再以应届毕业生身份报考。为提高生源质量,本科高校可确定有关专业录取合格线,未达到合格线的考生可不予录取。

江苏省的专升本政策改革是获2021年、2022年职业院校技能大赛高职组省赛一等奖或国赛二等奖以上学生可直接录取本科。

河南专升招生院校和专业有所增加。新增4所院校:河南城建学院,洛阳师范学院,信阳学院,周口师范学院,停招1所院校:河南师范大学。



六、2024年专升本可以报考哪些大学



2024年专升本可以报考的大学包含

河南省的阳工学院、安阳师范学院、河南财经政法大学、河南财经金融学院、河南城建学院、河南工程学院、河南工学院、河南工业大学;

山西省的山西工程科技职业大学、运城职业技术大学、山西科技学院、山西医科大学、山西晋中理工学院;

江西省的江西师范大学、江西农业大学、江西财经大学、华东交通大学、东华理工大学、江西理工大学、南昌航空大学、井冈山大学;

云南省的楚雄师范学院、大理大学、滇西应用技术大学、昆明理工大学、昆明学院、普洱学院、曲靖师范学院、文山学院、西南林业大学等。


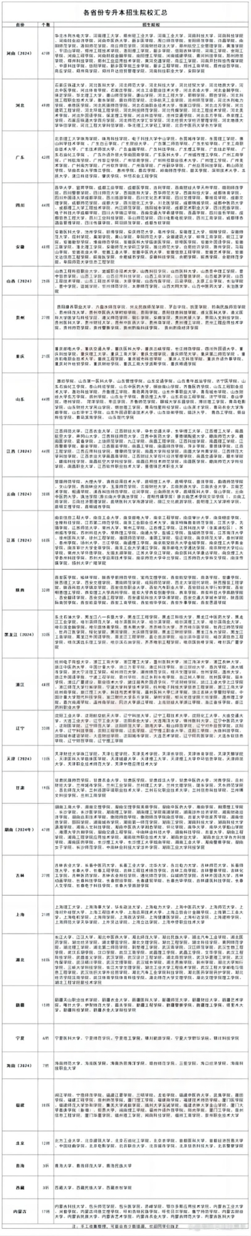
七、2024年各省专升本可以报考的大学名单汇总


2024年河南专升本可以报考的大学(47所)

  公办院校

  安阳工学院、安阳师范学院、河南财经政法大学、河南财经金融学院、河南城建学院、河南工程学院、河南工学院、河南工业大学、河南警察学院、河南科技大学、河南科技学院、河南理工大学、河南牧业经济学院、河南中医药大学、华北水利水电大学、黄淮学院、洛阳理工学院、洛阳师范学院、南阳理工学院、南阳师范学院、平顶山学院、商丘师范学院、新乡学院、新乡医学院、信阳农林学院、许昌学院、郑州工程技术学院、郑州航空工业管理学院、郑州轻工业大学、郑州师范院、周口师范学院

  民办院校

  安阳学院、河南科技职业大学、河南开封科技传媒学院、黄河交通学院、黄河科技学院、商丘工学院、商丘学院、新乡工程学院、新乡医学院三全学院、信阳学院、郑州财经学院、郑州工商学院、郑州工业应用技术学院、郑州经贸学院、郑州科技学院、郑州商学院、郑州升达经贸管理学院、郑州西亚斯学院、中原科技学院


  2024年山西专升本可以报考的大学(25所)

  山西工程科技职业大学、运城职业技术大学、山西科技学院、山西医科大学、山西晋中理工学院、晋中信息学院、山西工学院、山西应用科技学院、山西工商学院、山西警察学院、山西能源学院、山西工程技术学院、山西工程技术学院、太原学院、山西传媒学院、吕梁学院、太原工业学院、长治学院、晋中学院、运城学院、忻州师范学院、太原师范学院、山西大同大学、山西中医药大学、长治医学院


  2024年江西专升本可以报考的大学(44所)

  江西师范大学、江西农业大学、江西财经大学、华东交通大学、东华理工大学、江西理工大学、南昌航空大学、井冈山大学、江西科技师范大学、江西中医药大学、景德镇陶瓷大学、赣南师范大学、赣南医学院、宜春学院、上饶师范学院、九江学院、南昌工程学院、江西科技学院、南昌理工学院、江西警察学院、新余学院、江西服装学院、南昌工学院、南昌师范学院、萍乡学院、景德镇学院、江西工程学院、江西应用科技学院、豫章师范学院、南昌大学科技学院、南昌大学共青学院、江西师范大学科技学院、江西农业大学南昌商学院、江西财经大学现代经济管理学院、南昌交通学院、赣东学院、赣南科技学院、南昌航空大学科技学院、南昌应用技术师范学院、南昌医学院、赣南师范大学科技学院、南昌职业大学、江西软件职业技术大学、景德镇艺术职业大学


  2024年云南专升本可以报考的大学(30所)

  楚雄师范学院、大理大学、滇西应用技术大学、昆明理工大学、昆明学院、普洱学院、曲靖师范学院、文山学院、西南林业大学、玉溪师范学院、云南财经大学、云南民族大学、云南农业大学、云南艺术学院、昭通学院、滇西科技师范学院、红河学院、云南师范大学、昆明医科大学、保山学院、云南中医药大学、滇池学院(原云南大学滇池学院)、昆明传媒学院(原云南艺术学院文华学院)、云南工商学院、云南经济管理学院、昆明医科大学海源学院、丽江文化旅游学院、昆明理工大学津桥学院、昆明文理学院、昆明城市学院


  2024年江苏专升本可以报考的大学(50所)

  南京信息工程大学、南京工业大学、南京邮电大学、南京工程学院、南京审计大学、南京晓庄学院、金陵科技学院、江苏第二师范学院、南京工业职业技术大学、南京特殊教育师范学院、江苏大学、无锡学院、江苏师范大学、常州大学、常州工学院、江苏理工学院、江苏科技大学(张家港校区)、苏州城市学院、苏州科技大学、常熟理工学院、南通大学、盐城工学院、盐城师范学院、江苏海洋大学、徐州医科大学、徐州工程学院、淮阴师范学院、淮阴工学院、宿迁学院、南京师范大学、泰州学院、泰州学院、扬州大学、三江学院、南通理工学院、南京航空航天大学金城学院、南京理工大学紫金学院、南京审计大学金审学院、南京工业大学浦江学院、南京邮电大学通达学院、南京财经大学红山学院、常州大学怀德学院、无锡太湖学院、江苏大学京江学院、南京医科大学康达学院、南京理工大学泰州科技学院、苏州大学应用技术学院、南京师范大学中北学院、江苏师范大学科文学院、南京传媒学院、扬州大学广陵学院


  2024年黑龙江专升本可以报考的大学(33所)

  东北石油大学、黑龙江八一农垦大学、黑龙江工程学院、黑龙江科技大学、黑龙江中医药大学、黑龙江工业学院、哈尔滨师范大学、哈尔滨医科大学、哈尔滨学院、哈尔滨理工大学、哈尔滨商业大学、哈尔滨金融学院、哈尔滨体育学院、佳木斯大学、齐齐哈尔大学、齐齐哈尔医学院、牡丹江师范学院、牡丹江医学院、绥化学院、黑河学院、大庆师范学院、黑龙江财经学院、黑龙江东方学院、黑龙江工商学院、黑龙江外国语学院、黑龙江工程学院、昆仑旅游学院、哈尔滨华德学院、哈尔滨信息工程学院、哈尔滨远东理工学院、哈尔滨石油学院、齐齐哈尔工程学院、哈尔滨剑桥学院、哈尔滨广厦学院


  2024年天津专升本可以报考的大学(13所)

  天津财经大学珠江学院、天津仁爱学院、天津美术学院、天津农学院、天津体育学院、天津天狮学院、天津医科大学临床医学院、天津城建大学、天津理工大学、天津理工大学中环信息学院、天津师范大学、天津职业技术师范大学、天津中德应用技术大学


  2024年湖南专升本可以报考的大学(47所)

  湖南工商大学、湖南文理学院、湖南文理学院芙蓉学院、湖南中医药大学、湘南学院、湘潭理工学院、长沙学院、长沙医学院、湖南理工学院、湖南理工学院南湖学院、湖南涉外经济学院、湖南财政经济学院、湖南应用技术学院、衡阳师范学院、衡阳师范学院南岳学院、吉首大学张家界学院、湖南信息学院、邵阳学院、湖南城市学院、湖南第一师范学院、湖南工学院、湖南科技大学、湖南科技大学潇湘学院、湖南人文科技学院、湖南中医药大学湘杏学院、怀化学院、南华大学、南华大学船山学院、湘潭大学兴湘学院、湖南交通工程学院、中南林业科技大学、湖南科技学院、吉首大学、湖南工程学院、湖南工程学院应用技术学院、湖南软件职业技术大学、湖南农业大学、湖南农业大学东方科技学院、湖南医药学院、长沙理工大学、长沙理工大学城南学院、湖南工业大学、湖南警察学院、湖南女子学院、长沙师范学院、中南林业科技大学涉外学院、湖南工业大学科技学院


  2024年海南专升本可以报考的大学(7所)

  海南师范大学、海南医学院、海南热带海洋学院、琼台师范学院、三亚学院、海口经济学院、海南科技职业大学


八、参考2023年专升本招生院校名单,汇总如下




本文来源于网络。

转载请说明出处 内容投诉内容投诉
九幽软件 » 专升本统招(专升本统招考哪些科目)