拼音游戏大闯关(拼音游戏大闯关免费)


“小朋友,这个怎么读?” “x-i-ān, h-u-ā,鲜花。”11月14日上午,我校一年级全体学生举行了拼音验收活动。考官和小考生一问一答,活动现场热火朝天。一年级的同学们有的一脸兴奋,有的信心满满,有的暗自紧张,迫不及待地想要展示自己的学习成果。

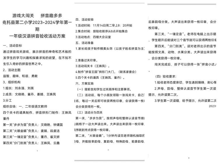
前期工作

验收内容由一年级语文组老师们精心挑选,包括声母、韵母、整体认读音节、拼音节、音节词拼读分类,涵盖了所有的拼音知识,能够全面系统地检测学生的拼读水平,促进学生牢固掌握汉语拼音知识,帮助学生进一步夯实拼音基础。

  活动前,每个小朋友领取一张闯关卡,自己写上姓名,每过一关后即可收获两枚印章,会读获得一枚印章,会分类获得另一枚。

本次拼音大闯关活动共有四个关卡,重在让学生体验拼音学习的乐趣,进一步提升拼音的应用能力。顺利闯过四关,就有机会成为“拼音小达人”哦!

       我们出发啦!

第一关 “步步为营”

  第一关,“步步为营”。按照声母和整体认读音节顺序一边跳格子一边大声读出来。大声读出来获得一枚印章,按顺序跳到终点获得一枚印章。

  一张张写着整体认读音节的彩色长方形就是孩子们要跳过的关卡。孩子们一边跳格子一边读出声母和整体认读音节,像一个个可爱的小跳蛙,在拼音王国里左蹦右跳,开心极了。

第二关 “火眼金睛”

  第二关 “火眼金睛”。1分钟内读完老师随机抽取的5个韵母,并能按单韵母、复韵母、特殊韵母、前鼻韵母、后鼻韵母分类。大声读出来获得一枚印章,会分类获得一枚印章。

第三关 “一锤定音”

  第三关,“一锤定音”。老师在电脑上出示砸金蛋游戏,学生砸开后能读对三个音节就可以获得两枚印章。

第四关 “分门别类”

  第四关,“分门别类”。读对老师出示的音节词语,并能按照文具、动物、水果分类。大声读出来获得一枚印章,会分类获得一枚印章。

  孩子们任意抽出三种音节词的卡片,准确拼读后送回音节词相应的家:“水果屋”、“文具店”和“动物园”。

“醉”美收获季

  拼音王国快乐多,我们闯关有收获。一年级的孩子们在愉快又富有趣味的闯关活动中出色发挥,收获满满。手捧着“拼音小达人”的奖状,笑容在这一刻定格!

我通关啦!我过关啦!

我们过关啦!

  耶!四个关卡印章集齐啦!闯关成功,为你们点赞!

  孩子们制作了精美的拼音小报,一张张拼音小报既是孩子们丰富想象力的展现,又复习巩固相关的拼音知识。愿孩子们借助拼音的魔力,去打开阅读的大门,遨游知识的海洋。

拼音游戏大闯关

活动总结

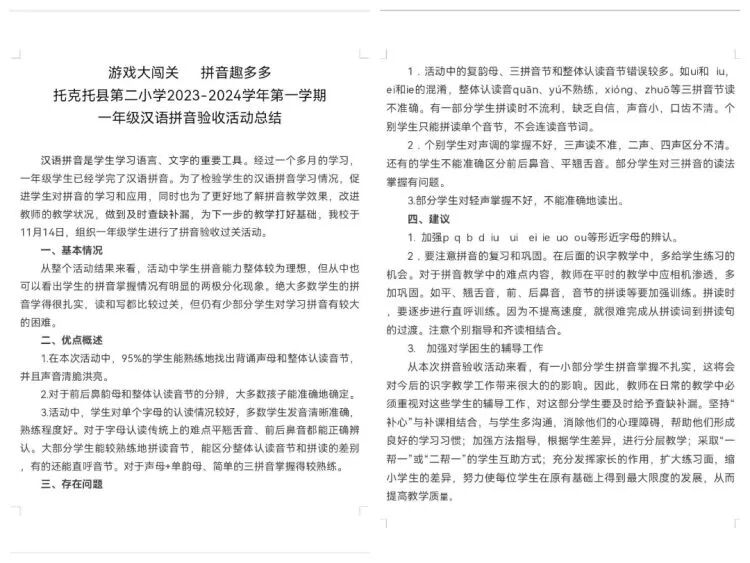
  活动结束后,我们四位语文老师进行了一次简单的反馈调查。学生们纷纷表示,他们喜欢这样的方式,通过这种方式更好地理解和掌握了知识,同时也提高了他们的学习兴趣和热情。在反思这次活动的过程中,我们认识到了一些问题。首先,我们需要更好地了解学生的需求和兴趣,以便为他们提供更有吸引力的学习体验。其次,我们也需要更加关注那些相对冷淡的学生,帮助他们更好地融入学习过程。最后,我们也需要对活动进行更深入的分析和评估,以便为未来的教学提供更有价值的参考。

本次拼音王国之旅,帮助孩子们锻炼了胆量,巩固了汉语拼音知识的学习成果,为识字、阅读打下扎实的基础。相信孩子们以后一定会与自信、认真为伴,在语文知识的海洋更加快乐地遨游!

快乐生活在二小,

?幸福收获每一天!

转载请说明出处 内容投诉内容投诉
九幽软件 » 拼音游戏大闯关(拼音游戏大闯关免费)