初级会计继续教育(初级会计继续教育从什么时候开始)

初级会计证用不用年审?怎么进行继续教育?假如参加继续教育后,考试成绩不合格如何处理?

很多选择初级会计职称考试的考生,一开始可能都以为初级会计证书考下来就一劳永逸了,当得知还要继续教育的时候就都懵了,啥?什么是继续教育?

下面小编就全方位的介绍一下继续教育,赶快来看看吧。


初级会计继续教育

根据《会计专业技术人员继续教育规定》相关内容:

会计专业技术人员继续教育是为会计专业技术人员更新知识、拓展技能、完善知识结构、提高能力素质的一项制度安排,应当面向所有从事会计工作的人员。

1

继续教育的主要内容

根据财政部的最新通知,整理了如下重点内容:

??通知重点:

  • 会计人员继续教育内容分为公需科目专业科目。本指南主要明确会计人员继续教育专业科目及其重点学习内容。会计人员继续教育公需科目内容另行制定。

  • 会计人员继续教育专业科目分为专业通识知识专业核心知识专业拓展知识三个类别。

  • 结合会计人员工作岗位和会计职称层级,会计人员继续教育专业科目重点学习内容分为初级学习内容、中级学习内容、高级学习内容。

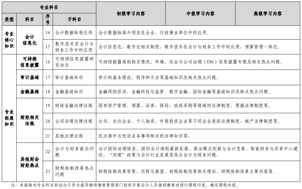
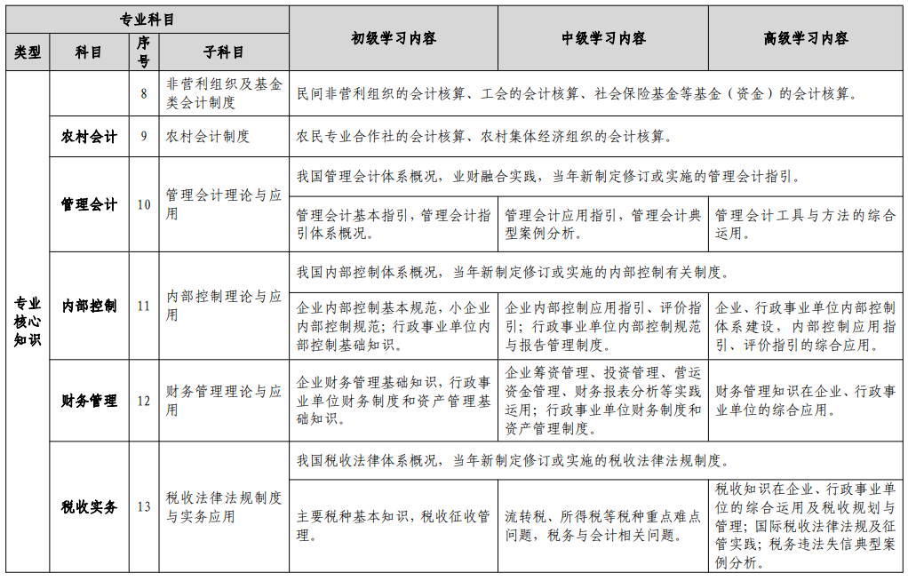
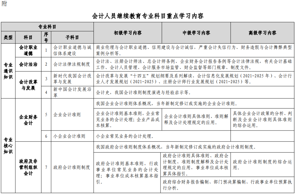
会计人员继续教育专业科目重点学习内容如下:

??注意:

  1. 从事会计工作,没有会计证书,需要继续教育。

  2. 有会计证书,但是不从事会计工作,也需要继续教育!


2

会计继续教育的问题解答

 1??初级会计证需不需要年审


  • 不需要。

    根据《会计专业技术人员继续教育规定》规定:具有会计专业技术资格的人员应当自取得会计专业技术资格的次年开始参加继续教育,并在规定时间内取得规定学分。

    即:取得初级会计证之后不需要年审,但是需要进行继续教育,取得该项证书的第2年就需要进行继续教育,要求在规定的时间之内要完成继续教育的学时数。

    2??我是大学生,去年考过初级,今年要参加继续教育吗?

    • 不需要。

    在校大学生可申请免继续教育。基于各省继续教育的差异性,具体详情还请咨询一下当地财政部门。

    3??怎么进行续教育

    • 自己登入当地财政局或者财政厅网站进行学习并考试;

    • 通过第三方会计培训学校,缴纳一定的费用通过学习。

    初级会计人员继续教育内容包括公需科目和专业科目,初级会计人员参加继续教育实行学分制管理,每年参加继续教育取得的学分不少于90学分。其中,专业科目一般不少于总学分的三分之二。

     4??继续教育成绩不合格如何处理

    继续教育考试不及格的话,如果是在本地区本年度继续教育截止时间之前,还可以继续学习参加考试,一般没有补考次数限制

    如果超过了本年度规定的时间,那么就要到下一年去补学了。当然,不同地区之间具体政策不同,建议大家可以咨询下当地财政部门。

    5??不进行继续教育会有什么后果

    • 可能现有证书作废

      根据财政部发布的《会计人员管理办法》中明确规定:只要从事会计工作就必须持续参加继续教育。

      完成继续教育,是作为每一位会计人从事会计工作所需要的专业能力证明。总结为一句话:继续教育更加严格了,不参加继续教育证书将作废,将没资格从事会计工作。

    • 影响升职加薪

      继续教育新规中明确说明:用人单位要把会计人员升职加薪的机制与是否参加继续教育相结合。

      由此可见,在会计人员的职场竞争中,继续教育的完成情况都变成了一项重要的考核依据,如果忽略继续教育的学习,可能失去明显的优势,可能无望升职加薪。


    3

    继续教育的操作流程

    1.首先登入你所在省市的会计人员继续教育官方网站

    2.注册账号,填入相应信息

    3.账户注册成功后,点击登录

    4.登录后可以看到左侧所有的项目

    5.点击学习中心,就可以选择课时,然后开始你的继续教育,听课完成作业。

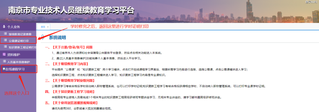
    ??以南京为例:

    1??登录继续教育平台

    https://rs.jshrss.jiangsu.gov.cn/web/login?appId=202107150001&returnUrl=https%3A%2F%2Fm.mynj.cn%3A11097%2Fplateform%2FrediectIndex%2Fgoods

    复制粘贴网址,之后按照要求注册账号,登陆。


    2??选择对应的系统:南京市人社网办大厅

    3??选择公需课和专业课,进入选课刷视频

    4??视频刷完之后,还要完成课后作业。60分之后取得相应学分,不满60分需要继续答题,有3次答题机会。3次都不合格,需要重新刷视频,所以大家答题要慎重!


    5??将视频刷完和考试弄好之后,可以返回到主页面,打印学时证明。

    6??专业课也是一样,按照同样的步骤进行操作。刷完之后,返回主界面,打印学时证明。

    需要注意的是,专业课是和公需课一样的模式,都是视频+考试的方式,都需要参加视频后面的课后作业,不然系统是匹配不到你刷的视频学时的。


    转载请说明出处 内容投诉内容投诉
    九幽软件 » 初级会计继续教育(初级会计继续教育从什么时候开始)