来源:REITs行业研究


物管行业的发展,长期由城镇化推动,短期有竣工回暖周期叠加老旧小区改造两大β背景作为支撑;行业向规模化、规范化发展,具备管理红利的龙头物管企业α效应初显。
发展至今,住宅物业存量市场总规模已经突破万亿,而存量市场渗透率尚不足50%,未来10年存量市场进一步渗透叠加增量市场,住宅物业总市场规模或达5万亿;各类非住宅业态总市场规模已经突破万亿,但目前市场化率较低,更多需求要随着后勤保障社会化的推进逐步释放。竞争格局上,资本红利催化,物业行业百强集中度不断提升,管理能力分化,α效应初显,部分国企龙头公司虽然在短期内为合法合规性付出额外成本,但会倒逼其管理能力提升;分业态来看,住宅物业竞争格局受上游地产开发商影响较大,较为确定,非住宅物业格局分散,仅个别细分赛道存在区域性龙头,有较大整合空间,城市服务领域则仅有少数头部企业展开布局。未来的发展趋势上,住宅物业或以社区增值服务为第二增长极,向搭建对接业主需求与专业化服务公司的渠道平台发展,非住宅领域头部企业抢先布局城市服务黄金赛道。
碧桂园服务战略聚焦住宅物业,是成长性与盈利性兼具的住宅物业龙头,管理规模在高基数下仍有高增长潜力,构建社区增值服务“新生态”,定位为服务平台接入更多专业服务,为长期增长提供持续动能。
碧桂园服务前期依赖于兄弟公司的支持,打造服务品牌,后期借助收并购和外拓其他开发商新盘,市场化拓展能力已得到验证,在管理规模位居前列的情况下仍然具备较高成长性;经营方面,低线布局带来人工成本优势,智能化投入提升人均管理能效,保障优于同行的盈利水平,社区增值服务发力带来明显的营收改善,定位服务平台,接入更多提供专业服务的合作伙伴,充分发挥流量价值和“最后一公里”的物流价值;从成长潜力和经营层面来看,公司是兼具成长性和盈利性的优质龙头。
保利物业持续推进“大物业”战略,放大央企背景优势,深度布局多种公建业态,重点发力城市服务新蓝海,其模块化管理体系和丰富的项目经验助力拓宽公建服务护城河。
“住宅+公建”双轮驱动,住宅业态,社区增值服务表现亮眼,单客收入高,未来或将受益于保利集团在教育、养老方面的产业协同;公建领域,公司已经形成一定的竞争优势,一是央企背景,二是标准化、模块化的公共服务管理体系,三是丰富的项目经验;城市服务目前还处在试点合作阶段,未来或有较大的市场空间,公司的抢先布局和重点发展已经形成一定的竞争优势,增长兼具稳定性和持续性。

风险提示:盈利空间制约存量市场渗透动力、行业整合速度低于预期、物业费提价幅度及进程低于预期、社区增值业务发展不及预期、非住宅物业市场化速度低于预期、城市服务盈利水平低于预期。




一、物业管理:乘风而上,化茧成蝶
物业管理行业在我国虽然历经逾30年历史,但在近三年才逐步走进资本市场的视野。城镇化推进为物业管理行业打开长期发展空间,竣工周期对行业短期发展构成支撑;行业近年在资本的催化下逐步蜕变,朝着集约化、智能化的方向发展,服务效率迅速提升;同时,积极探索“城市服务”等新的业务形态,进一步扩大服务边界,本篇报告将从住宅物业和非住宅物业、城市服务三个视角讨论物业管理行业的前沿探索。
1
业务范围:“四保业务”为基石,走出社区,迈向城市公共空间
在各类业态中,物业管理都以“四保业务”为基石,在此基础上衍生出多种增值服务及专业化服务。“四保业务”即保安、保洁、保绿、保养等传统的劳动密集型物业服务,这部分服务向业主收取物业费作为收入,是物业公司现阶段最主要的收入来源。住宅物业以此为基础,发展出基于在管小区的社区增值服务,以及面向开发商的非业主增值服务。其中社区增值服务主要围绕社区公共空间和业主生活:物业公司受小区业主共同委托对公共空间具备管理权限,可对外提供广告位出租、停车位管理等空间运营服务,所得收入理论上由物业公司抽取部分佣金,其余为小区业主共有;物业公司还可为业主提供家装家政、资产管理、教育养老等服务获得收入;非业主增值服务围绕地产开发和销售环节,向开发商提供案场协销、开荒清洁、尾盘代销等服务并收取一定费用。
非住宅物业则在“四保业务”以外,根据各类细分业态的特定需求衍生出一系列专业化服务,如办公楼的餐饮服务,设施管理服务等;在与政府合作的城市服务模式中,还会涉及政务协助、环境辅助管理等创新业务模式,这类业务一般会在物业费之外按项目单独厘定费用。

城市服务是新生事物,主要是由物业公司辅助政府,对城市或乡镇的公共空间和公共资源进行统筹管理和服务,并由政府来买单。现阶段城市服务的内容主要包括市政环卫、道路桥梁隧道养护、河道治理、地下管廊维护、政务辅助等项目;今年1月十部委联合发布《关于加强和改进住宅物业管理工作的通知》,意在推进物业公司融入基层治理体系,推动城市管理服务向居住社区延伸,疫情后,物业公司在基层网格化管理中的重要性会进一步加强。
住宅业态仍是现阶段物业管理行业的主战场,非住宅业态在近3年才逐步成为物业公司差异化竞争的布局方向。从物业行业管理面积的业态构成来看,虽然近年随着非住宅物业的发展,住宅物业面积占比略有下滑,但仍然超过60%,覆盖面积最大,且约95.5%的物业企业对住宅业态进行了布局,目前住宅物业的竞争更加激烈,服务模式也相对更成熟;布局非住宅板块的物业公司远远少于住宅业态,各细分业态的在管规模与住宅物业相比也有较大差距。
非住宅业态可简单分为三大类:1)商办物业:商业中心、写字楼,商办物业市场长期以外资品牌“五大行”为主;国内物管企业在管理精细化和专业化方面,还有待进一步学习;2)公共建筑:学校、医院、产业园区、公众场馆等多种业态,各业态物业服务市场化程度不一,发展步调也存在较大差异,学校、医院物业赛道存在个别区域性龙头,有较大的整合空间;3)城市(镇)公共空间:城市服务,这类服务模式对物业公司的规模和资源统筹调度能力有一定要求,门槛相对于其它类型的物业服务更高,是近年来头部物业公司重点布局的方向,目前主要有万科物业、保利物业、碧桂园服务、等几家头部企业展开探索。

2
驱动因素:长期靠城镇化推动,中短期有竣工周期和老旧小区改造作为支撑
城镇化是推动物业行业发展的长期驱动力。物业管理,尤其是住宅物业,主要的服务对象是城镇化社区,2019年我国常住人口城镇化水平达到60.6%,根据美、日经验,城镇化率30%~70%为快速城镇化阶段,在现有发展速度下,我国未来十年或仍将处于快速城镇化阶段,这将为物业管理行业带来增量服务需求。

竣工交付周期触发需求向上,2021-2022年或是竣工大年。疫情后,竣工交付是最确定的回补变量,竣工周期对资本市场的影响已经在房地产产业链上得到反映,物业管理板块是受益方向之一。我们曾于2018年底提出竣工3年复苏周期,2019年下半年以来逻辑开始兑现,但2020年竣工受疫情影响低于预期,部分竣工延后到了2021年;我们认为3年竣工周期将拉长为4年,也即2021-2022年仍是竣工大年;2022年之后,我们认为竣工增速有所回落,但绝对数据或仍将维持高位,这或是短期内支撑物业管理行业增长的主要驱动力之一。


老旧小区改造作为β第二推手,加速居住品质提升,释放物业管理需求。据住建部摸排,全国共有老旧社区17万个,约4200万户,建筑面积约40亿m2,计划在未来10年进行改造,部分改造完毕的小区或将产生新的物业管理需求,即带动存量市场物业管理渗透率提升。

物业行业迎接资本红利,头部企业迈入增长新阶段。国内物业行业发展至今约有近30年历史,在近两年开始快速迈入资本市场的视野。业绩方面,头部物业公司营收保持稳步增长,百强物管企业营收总值在2019年突破千亿;同时近几年来大量物业公司加速登陆资本市场,仅2020年就有20家物业公司上市,几乎相当于过去6年上市物业公司的总和,资本加持下,物业管理进入行业整合的新阶段,头部企业增速表现或将优于行业。物业公司的批量上市带动行业进一步向规范化、标准化发展,上市物业公司更有动力加大物业费收缴力度、提升对一线服务人员的管理能力,从而提升其经营效率。

3
行业空间:增量交付叠加存量渗透,未来10年有望突破5万亿
当前住宅物业存量市场空间已突破万亿,但渗透率有待进一步提高。我国目前城镇化水平为60.6%,人均住宅建面为39.8平,以此为基础推算目前住宅市场的存量面积以及住宅物业的渗透率,目前住宅物业存量市场渗透率仅有46.5%,而存量市场空间已经突破万亿;假设2030年人均住宅建面提升至45m2/人,城镇化水平达到约72%,物业费涨幅在近年来每年平均提价约4%的基础上,考虑到新盘物业费定价往往较老盘更高,而我们预计未来竣工交付将高位回落,物业行业每年的增量管理面积中,新盘占比也会随之下降,叠加城镇居民人均可支配收入增速放缓,我们假设物业费年增速约为3.8%,则到2030年住宅物业的总市场空间约为5万亿。

非住宅物业总市场规模(不含城市服务)已突破万亿。非住宅物业较为分散,选取一些典型项目的招投标公告数据来进行预测,各类非住宅业态总的市场规模已经突破万亿,但后勤保障社会化在最近几年才进入高潮,目前非住宅业态物业管理市场化水平较低,随着后勤保障市场化改革的推进,会有更多市场空间被释放。

城市服务目前仅在极个别城市(区域)试点合作,由物业公司总包多种专项服务,有助于政府降本增效,未来具备较大想象空间。物业公司在城市服务中承接的部分公共管理服务职能,如保安、环卫、绿化、管道清淤等业务,原先是由政府分包给各领域的专业公司,现在物业公司以总包的角色将多种业务打包接手,既能提高政府的运营效率,也有助于明确责任界限,提升管理精细化水平,物业公司在这种合作模式中扮演了政府“管家”的角色,待当前的合作项目形成标杆效应,更多需求将会释放,有望成为物业行业的新蓝海。
4
竞争格局:大行业小龙头,α效应初显
资本红利催化,物业行业集中度不断提升。目前国内物业管理行业约有近20万家企业,行业格局高度分散,从2018年起越来越多的物业公司登陆资本市场,手握大量现金的上市公司通过大举收并购快速扩张,2020年全年物业行业披露的有效收并购事件高达76起;百强物业企业市场份额从2018年开始快速提升,根据中指院数据,截至2019年,百强物业企业市场份额进一步扩大至43.6%,低于百强地产企业市占率61.5%的水平(需注意此处百强物业份额为存量市场占有率统计,而百强地产份额是根据当年的销售情况统计的流量市占率)。
管理能力分化,α效应初显。政策引导下,行业朝着规范化方向发展,部分国企龙头公司虽然在短期内为合法合规性付出额外成本,但一定程度上可以保障公司最基本的服务能力,并且提高公司的抗风险能力,我们认为这样的成本从长远来看是值得付出的,会倒逼其管理能力的提升,而中长期来看,物业管理行业的竞争最终仍是基于管理红利带来的服务品质和运营效率的提升。另外,2020年多家物业公司上市,行业标的不再稀缺,也是导致物业板块在下半年从过去的β行情切换进入α行情的重要因素之一。

上游地产开发行业对物业管理行业的竞争格局仍具备一定主导性。国内物业管理诞生之初就是作为支持部门为开发商开发的住宅提供物业管理服务,只是在近两年才逐渐剥离,成为独立的盈利中心;在这一发展背景下,住宅业态竞争格局较为确定,主要由上游开发行业主导,行业集中度也随着开发行业一起提升。

非住宅业态竞争格局分散,不同细分领域有较专业的物业企业覆盖,集中度低,未来具备较大整合空间。商办物业是外资品牌“五大行”的主场,国内仅有万科物业、招商积余等头部企业具备一定竞争力;公共建筑类尚未有在全国范围内表现突出的企业,仅有部分区域性龙头,仍有发展空间。

城市服务赛道已有头部物业公司抢先布局。相较于传统的物业管理,由于城市服务门槛更高,目前开展这类业务的物业公司大多为规模大、管理经验丰富的头部企业,如万科物业、保利物业、碧桂园服务、招商积余等;在探索阶段,每个公司各有自己的切入点:万科物业从一、二线城市新区入手,定位为市政总包商,保利物业从长三角较发达的乡镇起步,打造“镇兴中国”服务品牌,碧桂园服务以三四线城市的环卫服务为突破口,招商积余以科技城、经济开发区等城市新区作为试点,展开城市服务业务的物业公司通过精准定位在不同的细分领域错位竞争。
5
行业发展:住宅物业平台化,非住领域头部企业抢跑黄金赛道
物业企业在寻求扩张过程中也伴随着管理业态的丰富,但战略上各有侧重。在住宅物业具备传统优势的物业公司,如碧桂园服务,虽然对非住领域也有涉及,但战略上始终聚焦住宅物业,将未来的发展重心放在建立社区增值业务平台上,打造第二增长曲线;而一些具备央企背景,在To G业务上更有优势的物业公司,如保利物业,则不断深化“大物业”战略,强化在非住宅业态的布局,抢跑城市服务黄金赛道,放大背景优势。
住宅物业掌握社区流量入口,社区增值服务是第二增长极。基础物管服务主要面向“物”,而社区增值服务是基于“人”,围绕人的各种消费需求展开服务,天花板更高。社区增值服务内容丰富,覆盖范围从业主的“生活用品购买、家电维护”等基本需求到“团购预购、家居装饰、家政服务、教育养老”等进阶需求都可触及,在业务开展模式上,物业公司并不需要做到“十项全能”、亲历亲为,而是可以作为触达客户终端的服务平台,接入专业服务公司,发挥自己的流量价值和“最后一公里”的物流价值,收取渠道费用;一方面物业公司可以扩大平台业务范围,丰富服务产品品类,另一方面,5G、物联网、大数据等技术的加速下沉,为物业公司做基层数据的采集、沉淀分析提供助力,在此基础上物业公司还可以实现精准营销,提升平台运营效率。2020年1月十部委发布的《关于加强和改进住宅物业管理工作的通知》也提出促进物业公司服务融合发展,鼓励有条件的物业公司向养老、托幼、家政、文化、健康、房屋经纪、快递收发等领域延伸,物业公司在社区居民生活服务体系的重要性日益彰显。
非住领域头部企业抢先布局城市服务黄金赛道跑。城市服务现阶段虽然大多以市政环卫服务作为切入点,但是绝不仅仅局限于此。以万物云城为例,公司从生态环境辅助治理、社区协同治理、居民公共服务、以及城市微更新等多个维度,将高标准的服务能力、服务文化和服务技术注入城市空间,推动城市服务领域的创新与转型;业务模式上,则以总包-分包的形式,加速专项服务领域的优胜劣汰,扮演好“政府管家”的角色。城市服务尚在探索阶段,但其发展方向符合政府、市民的多方需求,未来或将独立发展成为平行于非住物业管理的全新形式。

二、碧桂园服务(6098.HK):平台型物业龙头,新物业开创新价值
1
公司治理:战略聚焦住宅物业,管理层激励充分
脱胎于碧桂园地产,目前已达成全国化布局,进入管理密度快速提升阶段。截至2020H1,公司管理2769个项目,覆盖350个城市,在管面积达3.20亿平方米,合同面积达7.46亿平方米。由于前期大量承接兄弟公司开发项目,公司早期的业务重心集中于广东省,经过14年向外拓展,目前在广东、江苏、安徽、湖北、湖南、辽宁、上海等7个省市已实现在管面积突破千万方,20个省市合约面积突破千万方,在达成全国化布局的基础上,进一步深化区域渗透,管理密度快速提升。

深耕住宅物业管理领域28年,管理业态逐步向非住宅领域延伸,但业务版图仍以住宅为主。截至2020年6月,在管面积中,非住宅管理面积占比从上市前的4.6%快速提升至10%以上,住宅物业面积占比不到90%。公司近两年加大对非住宅业态的拓展,覆盖范围逐步扩大到商业、办公、产业园、高速公路服务区、城市服务等多个领域;并于2018年推出“城市共生计划”,抢占城市服务新蓝海。但由于历史上在管的住宅物业基数较大,未来短期内业务版图仍将以住宅物业管理为主。
品牌焕新,平台价值凸显。2020年11月,公司进行品牌焕新,围绕“新物业”愿景,提出“新科技、新服务、新生态、新价值”的理念,重新解读物业服务边界及内涵。其中所谓“新生态”,是通过联合各行业的优秀合作伙伴,构建一个“以客户需求为导向”的服务生态,形成共生共享共创的合作模式;截至目前,社区团购领域,公司已连接超过1000个商家,全年帮助超20万人次买到心仪产品;家装服务方面,公司与超过600个家装建材品牌商结成战盟,为近10万户业主打造美好家居生活。
管理层在物业管理领域经验丰富,两次购股权计划激励管理层共创共享价值。总裁兼执行董事李长江先生有23年物业管理从业经历,先后历任光大花园物业、城建物业、金地物业、雅居乐控股等多家知名物业公司管理职务,经验丰富;负责社区增值服务的副总经理余向东先生以及分管信息化的副总经理袁鸿凯先生在各自分管领域也都有丰富经验,保障公司的长远发展。公司于上市前向15位董事及高管授出购股权激励计划,共授出1.33亿份,占公司已发行股份数目的4.98%,行权价格为每股0.94港元,在2018~2020年分别以40%、30%、30%的比例授予,行权条件为对应年度的公司净利润较上年增长25%以上;于2020年9月再次向李长江等4位高管授出第二批购股权,共计240万份,并向其它65位公司员工授出6910万份购股权,行权价格为每股50.07港元,同样分三年以40%、30%、30%的比例授予,行权条件为对应年度的公司净利润较上年增长38%以上。

2
规模扩张:面积拓展与业务类型扩张并行,多元助力高增长
2.1 管理面积扩张:关联开发商转化&外拓发力,高基数下高增长
受益于兄弟公司的项目持续交付,公司在管及合约面积保持高增长。截至2020年上半年,在管面积达3.2亿平米,其中约73.1%来源于碧桂园;碧桂园自2017年以来销售面积保持在6000万m2左右的高位,大约占到物业公司届时在管面积的50%,在大约一年后开始大量交付转化为物业公司在管面积,带动公司进入规模快速增长期,目前兄弟公司交付仍然是物业公司面积增长的重要来源。碧桂园土地资源充裕,截止2020年上半年,权益土储面积约2.7亿方,考虑到前期物业签订合同的时间在获取预售证之前,即兄弟公司获得预售证的项目已经计入物业公司的储备面积中,所以中长期维度仅考虑“已摘牌未获施工证+未获预售证”面积,约为1.5亿方,对当前在管面积的覆盖倍数为0.49,仍能为物业公司的规模增长提供稳定保障。


上市后收并购动作密集,第三方拓展提速。公司自2018年上市后,明显加大对第三方项目拓展力度,以降低对关联开发商的依赖程度,目前从第三方获取面积占比约26.9%,与其它上市同行相比占比偏低,但这并不代表公司的市场化能力偏弱,而是由于母公司转化的面积基数太大导致。上市以来,公司通过横向规模并购迅速扩张,2019年全年共计耗资9.88亿元收购7家物业公司,大幅拓宽业务覆盖城市数量和项目密度,收购面积约4000万平方米,占新增合同面积的22.3%。收购标的中,住宅管理项目多以物业费弹性更高的中高端住宅领域为主,也包含一些物业费单价更高的办公楼、商业综合体,有助于公司在当前住宅物业费提升缓慢的大环境下缓冲人工成本刚性上涨的压力。


短期内,“储备/在管”覆盖倍数高,保障确定性增长,长期关联开发商稳定转化叠加外拓发力,市占率仍有进一步提升空间。截至2020年上半年,公司储备面积达4.3亿平方米,以储备面积覆盖在管面积的倍数来衡量短期内公司的确定性增长,该比值为1.3,位于上市物业公司前列,假设储备面积在2年内全部转化为在管面积,在不考虑并购的情况下保守测算,未来两年公司能实现在管面积52.8%的复合增长;考虑未来5年的增长情况,假设兄弟公司销售面积保持10%增长,那么预计2025年,公司在管面积将达9.9亿方,年均复合增长25.4%。

2.2 业务内涵扩张:增值服务探索逐步成型
社区增值服务发力效果显著,社区团购等增值创新业务及拎包入住业务高速增长。历经9年沉淀,公司逐步形成“拎包入住服务”、“家政服务”、“社区传媒服务”、“增值创新服务”、“房地产经纪服务”以及园区空间服务六大社区增值服务板块。2020H1年社区增值服务总收入6.0亿,同比增长94.4%。其中受地产开发周期影响较小的业务——家政服务、社区传媒服务、以及园区空间服务分别实现29.6%、98.2%、50.7%的增长,收入1.1亿、0.6亿、0.6亿元;受疫情的拉动,包括社区团购、社区生活驿站在内的增值创新业务大幅增长375.5%,收入达1.7亿元;拎包入住服务在今年也大幅增长213.5%,收入1.2亿;房屋经纪业务则因疫情影响,上半年收入同比小幅下滑6.5%。


单个业主贡献的增值服务收入仍有较大提升空间。社区增值服务基于在管项目服务于业主个人需求和运营社区公共空间获得收入,在管理和服务对象上与基础物管服务高度重叠,所以在管项目和面积的增长是社区增值服务横向扩张的基础,而服务的渗透率和深度更能反映物业公司主动运营的能力。截至2020H1,公司社区增值服务收入占比9.6%,在上市物业公司中处于较低水平,引入ARPU(单用户平均收入)概念,来衡量公司提供的增值服务的渗透能力,公司从单个业主获得的增值服务收入约为318.3元/年,在上市同行中处于较低水平,但比起2019年底已有26.6%的明显提升,公司在社区增值服务上的发力成效显著。

线上线下资源整合,社区O2O平台搭建成效显著。公司于2017年推出的凤凰汇APP做为社区服务的线上门户,在2019年注册用户数突破428万,相比2018年增长185%,月活跃用户数超过159万。公司于2019年度服务的业主共计346万户,据此测算线上平台渗透率约为46%。凤凰汇是面向业主的增值服务的线上入口,围绕业主需求已经接入家政家装、社区零售、居家看护等多项服务,是社区流量的线上入口,平台的搭建和推广为后续更多社区增值服务的线上引入提供了对接通道。
收并购进军多个产业,丰富社区增值服务内涵。2020年以来,公司的收并购策略从规模并购转向围绕提供社区增值服务的上下游做产业链并购。1月收购溧阳中立电梯,进军电梯维保领域;4月收购文津国际保险经纪有限公司,斩获一张保险经纪牌照,后续当在家庭社区保险业务领域有所突破;6月入股主营房地产代理服务的合富辉煌集团,或在房地产经纪业务领域有所合作,7月底收购广告服务商城市纵横,将电梯媒体运营方式从简单的广告位出租延伸到广告方案的设计、制作、发布一体化。公司社区增值服务贡献的收入对总收入占比偏低,在多点发力,业务快速多元化的趋势下,未来尚有较大的想象空间。

非业主增值服务围绕地产开发全周期向开发商提供服务,受地产周期及开发业务的波动影响较大。现阶段关联开发商碧桂园每年较大的开发体量为公司该板块收入提供稳定保障。公司提供的非业主服务主要包括:1)面向开发商的售前业务管理咨询服务;2)面向其他物业公司输出物业管理咨询服务;3)面向开发商提供交付前阶段的开荒清洁业务、绿化及维修保养业务;4)车位及房屋尾盘的代理销售及租赁服务。
受益于兄弟公司开发和销售业务的持续放量,非业主增值服务收入保持增长,毛利率略有提升。2020年上半年非业主增值服务实现收入6.7亿元,对总收入占比10.7%,受疫情影响,非业主增值服务贡献的收入占比下滑4pct,但收入较去年同期相比仍然保持正增长。毛利率由2019年底的41.0%提升至46.3%,主要是由于毛利率较高的车位、房屋尾盘代理销售业务,及租赁服务占比提升所致。

2.3 业务形态扩张:三供一业贡献稳定收入,切入城市服务新蓝海
“三供一业”业务平稳过渡,盈利水平有待改善。“三供一业”项目是为国企家属区提供供水、供电、供暖和物业服务。公司于2018年成立合资公司开始进驻,2019年内实现平稳过渡接管。截至2020年上半年,“三供一业”项目的在管面积为0.85亿平米,产生物业管理收入2.7亿元,供热收入6.6亿元,合计对总收入占比达到14.7%。“三供一业”项目收入可观,但毛利率水平较低,供热服务毛利率仅为5.4%,物业管理毛利率为6.1%,远低于公司其他在管项目。主要是由于受制于国企背景,供热服务水平高于市场导致成本偏高;且该类老旧小区物业费水平整体较低,设施老旧,维护成本偏高,基础物业服务利润空间不大,未来增值服务的植入有望改善利润水平。

两度中标环卫作业市场化项目,巩固城市服务领域优势地位。继遵义、衡水、西昌等十多个城市服务合作达成之后,公司于今年5月再度中标山西省晋中市寿阳县城乡环境卫生管理中心寿阳县环卫作业市场化运作项目,服务期三年,分别锁定收入0.39亿、0.35亿、0.35亿元;9月中标南宁市良庆区市政道路环卫作业服务外包项目,服务期26个月,总合同金额约0.55亿元。短期内城市服务给公司带来的盈利增长有限,但城市服务作为物业管理的新蓝海,对于占据先发优势的企业,其长期形成的壁垒效应和差异化竞争意义远大于短期的收入贡献。
收购两大环卫企业,加速板块资源整合。公司于10月分别收购满国康洁70%股权、福建东飞60%股权;满国康洁是一家专业从事城乡环卫一体化服务的高新技术企业,业务覆盖全国20余个省市自治区;福建东飞的业务范围涵盖道路清扫保洁、生活垃圾收集运输、垃圾中转站建设运营、河道治理养护、绿化养护及城乡环卫一体化项目投资运营等城乡环境服务全产业链,收购完成后,将与公司原有资源形成互补,增进城市服务领域实力。

3
盈利能力:成本优势显著,毛利率领跑同行
3.1?低线布局,人工成本优势释放更多盈利空间
物业管理是典型的劳动密集型行业,成本结构以人工成本为主,至少占到60%以上,对于人工成本的控制能力决定了企业的盈利空间。2020年上半年公司的毛利率水平为37.2%,优于其它上市同行,公司的成本优势主要体现在三个方面:1)重点布局三四线城市,在物业费与一二线基本持平的情况下,享有较大的低价人工成本优势;2)大量并购后,区域密度提升,规模效应从单个项目层面向单个城市转移;3)智能化替代人工,人均管理面积大幅提升。

低线城市人工成本优势突出。对兄弟公司项目的继承导致公司的管理项目分布天然下沉于低能级城市中。根据中指院数据,三四线城市物业费仅低于二线城市物业费0.9%,但在人工成本上却有显著优势。以碧桂园服务管理面积最大的区域广东省为例,二线城市人工成本一般在8万元/年以上,而三四线城市人工成本一般不超过7万元/年,保守估算也有12.5%的成本优势,在物业费差距不大的情况下,低线城市布局带来的人工成本优势给公司创造了更大的盈利空间。


3.2?规模效应从单个项目层面向单个城市层面转移
早期规模效应体现在单个项目层面:大盘比例高,平均单盘面积大。物业管理行业的规模效应在单个项目层面表现为:门岗、设备维修员等各个岗位的人员配置存在数量底线,大盘更能摊薄基础成本;截至2017年底,公司管理的项目仍然以承接兄弟公司交付项目为主,届时在管项目的平均单盘面积为27.9万方,远高于百强企业平均水平17.8万方,在单个项目层面比业内其它公司更具规模效应。但随着第三方拓展业务的展开,势必面临项目平均规模向业内平均水平回归的风险,2019年下半年公司毛利率出现明显下滑即受大量收并购影响,单盘平均面积迅速下滑,同时第三方项目在定价上也低于兄弟公司的交付项目,短期内对成本造成一定冲击。

区域整合,项目密度提升,规模效应从项目层面转向城市层面,前期大量收并购对毛利率造成的冲击已有所减轻。物业管理行业的规模效应在单个城市层面表现为城市公司职能部门和项目经理人效的提升;公司在进行第三方开发商拓展和收并购活动中,尽量在在管项目附近选择标的,提升项目密度,以扩大项目人员管理半径,提升项目之间的协同效应,单个城市的平均项目数量及在管面积快速上升,截至2020年上半年,单城市平均项目数量约为8个,平均在管面积达到91.3万方,毛利率回升至37.2%,收并购造成的前期成本冲击已经基本消化。

3.3?智能化应用降本增效,提升人均管理面积
智能化设备应用提升人均管理面积。引入数字化管理是降本增效最显著的方式。公司在智能化上的投入走在行业前列,是业内唯一拥有完整智能物联产品体系的公司。在内部管理上,公司目前已经实现一线人员任务工单化、设备阈值预警以及基于数据的绩效评定等更高效的数字化管理方式;在业主服务方面,实现了社区收费电子化;社区安防后端采用AI监控每5分钟进行一次全面安防巡检,大幅度降低一线服务人员工作量,由此降低单位面积服务成本,提升人均管理面积。近5年公司人均管理面积持续上升,截至2020年上半年,公司人均管理面积达5705㎡,较2017年底提升了11%左右。

4
核心亮点:成长性与盈利性兼具的住宅物业龙头
碧桂园服务是成长性与盈利性兼具的住宅物业龙头。前期依赖于兄弟公司的支持,打造服务品牌,培育出优秀的市场化拓展能力;低线布局带来人工成本优势,保障优于同行的盈利水平,从成长潜力和经营层面来看,公司都是上市物业同行中稳扎稳打的优等生。中长期来看,基础物业板块储备面积全部转化叠加外拓,住宅物业管理面积或将达到10亿方;假设社区增值服务能够保持平稳增长,城市服务板块收并购的业绩对赌全部达成,那么预计到2025年总体营收规模有望达到500亿,对应未来5年收入年均复合增速约30%。
三、保利物业(6049.HK):央企物管旗舰,出征非住蓝海
1
公司治理:央企内核,管理层能力圈与公司战略契合
保利物业是一家规模领先、具有央企背景的物业管理服务综合运营商。截至2020年6月30日,公司在管项目总面积约3.2亿平方米,在物业管理行业中位列第一梯队,在管项目总数1,142个,合同管理项目总面积约4.9亿平方米。公司持续推进“大物业”战略布局,管理的业态覆盖住宅社区、商业及写字楼以及公共及其他物业;公建面积从18年开始快速提升,成为规模扩张的主要驱动力,目前在管项目中,住宅、公建面积各占半壁江山。

管理层有多年集团内工作经验,深谙央企运作模式,具备丰富的政府业务拓展经验。公司核心管理层都在保利体系内任职15年以上,具有丰富的地产开发运营经验。核心管理层从事物业管理行业时间不长,但公司近三年着力发展的公建物业正需要拥有丰富政府沟通经验的管理人才,管理层的能力圈与企业的发展规划适配。同时,公司内部分工明确,具备多年产业经验的核心管理层负责整体战略把控,而具体负责物业营运的管理人均拥有多年的物管行业经验。

2
规模扩张:内生外拓齐头并进,公建为主要发力点
2.1 内生:依托住宅积极探索,母公司输送保驾护航
母公司销售稳健,多年位居行业前列。保利地产是国资委控股的龙头房企,销售规模庞大,地位稳固,2020年全年实现销售面积3127.8万方,相较上一年增长22.6%,延续稳健增长趋势,地产母公司的销售面积计入物业公司的储备面积,将在未来2~3年逐步释放,成为物业公司的在管面积。

受益于母公司的面积转化,住宅物业管理规模稳步增长。对于保利物业这类兼具住宅物业和城市服务的物业公司来说,在管面积中有较大比例是城市服务的管理面积,而储备面积主要以住宅物业为主,因此我们以储备面积来观测住宅物业的规模增长。截至2020年上半年,公司合约面积达4.9亿方,其中储备面积与住宅物业在管面积分别为1.8亿方、1.5亿方,储备面积/住宅物业在管比值为1.2,在上市物业公司中位居前列,短期内住宅物业规模增长有保障。

母公司土地储备充足,输送能力稳定。保利物业背靠母公司保利发展,住宅业态的成长潜力高度依赖于母公司的土地储备,以母公司开发面积衡量对物业公司的长期输送能力,截止2020年6月30日,保利地产待开发面积为6727万方,与住宅业态在管面积的比值约为0.21,中长期内仍可为物业公司住宅业态的扩张提供助力。

2.2 外拓:借力收并购,进发公建蓝海
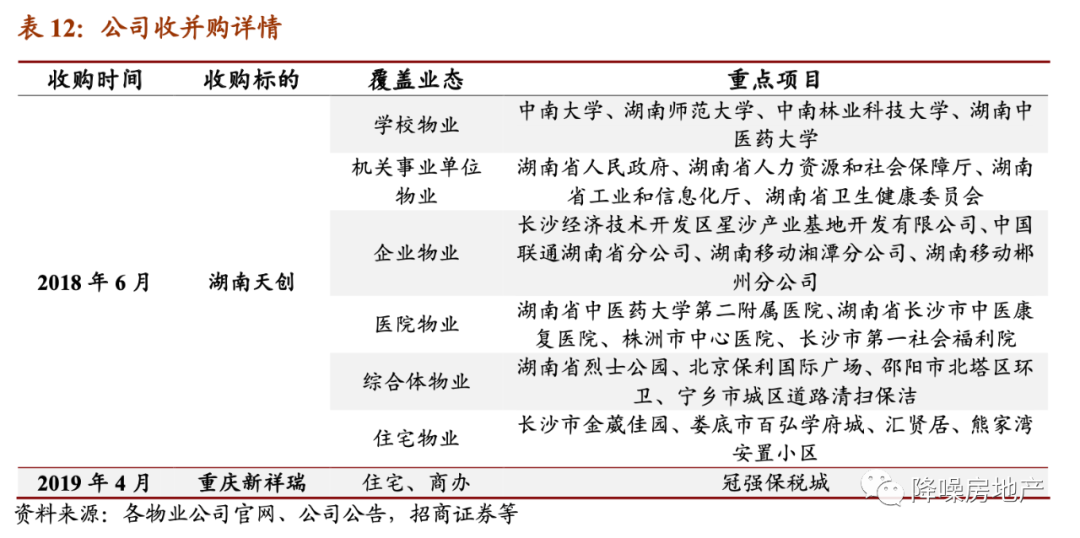
收并购策略紧扣公建扩张战略,瞄准区域性龙头。公司在收并购方面提出了审慎的并购标准:1)在管面积300万方以上;2)最近财年收入3500方以上;3)物业管理百强企业。基于此标准,公司在2018年6月以7800万对价收购了湖南天创物业60%的股权,该收购标的是区域性公建物业龙头,深耕校园与政府物业管理服务,位于中指院百强物业排行第48位。

现金流充沛,足够支持外延并购扩张。公司2019年12月IPO募集资金45.8亿,其中57%的资金将用于收并购其他物管公司,截止2020年6月30日,公司账上现金及现金等价物绝对值达72.5亿元,公司近两年现金对总资产比值都维持在80%以上,现金流充裕,在稳健的并购标准指导下,充沛的资金将助力公司在公开市场获得良好标的。

3
盈利能力:增值业务享协同红利,公建服务铸就标杆
3.1 业务经营:高毛利业务成长迅速,收入质量位于行业前列
营收增速平稳,利润水平处于恢复通道中。截至2020年上半年,公司总收入为36.0亿元,较2019年同期增长约27.6%;公司归母净利润为人民币4.0亿元,较2019年同期增长约27.4%;收入结构上,住宅板块贡献了81.7%的收入,仍然是营收主力,公建服务50%的面积占比贡献了9.7%的收入,公建业务在定价方式上,采用成本加成式定价,利润空间一般略低于住宅,但在成本上升时定价灵活,盈利水平更为稳定。公司于2019年刚脱离地产公司成本中心的限制单独上市,利润水平与同行相比虽然略低,但处于上升通道中,尚有提升空间。


收入质量位居行业前列,上半年应收占比抬高是行业回款模式所致。公司应收对总营收比值在近几年都维持在较低水平,截止2020年6月30日,应收对总营收占比34%,占公司比重较大的对公业务的回款期集中在年底,导致公司上半年应收占比较往年有所抬升,但收入质量仍稳居行业头部。

3.2 住宅业态:社区增值服务表现亮眼,母公司协同效应强
社区增值服务快速扩张,收入占比大幅提升。社区增值服务的发展更能体现物业公司主动运营,服务业主的能力,也能补偿物业公司在基础服务的定价权上受到的限制。2016~2019年,公司社区增值服务收入CAGR为64.3%,板块收入快速增长;截止2020年6月30日,公司社区增值服务的毛利占比为31.4%,已经成为重要的利润来源。

社区增值服务的弱周期性对应高成长与高估值。相较于地产开发行业,物业管理高估值的重要因素之一在于其弱周期性;家居装修和房屋经纪业务依然带有强烈的开发行业的周期性色彩,家政、空间运营、社区零售等消费型业务独立性和成长性更强。在社区增值服务类型的细分领域中,2020年上半年公司消费型服务收入占比73.8%。

疫情影响毛利率短期有所下滑,长期无虞。截至2020年6月,社区增值服务的毛利率为30.2%,同比下滑13.9PCT,主要原因为:1)受疫情影响,部分入户式增值服务,社区媒体、社区空间等高毛利业务开展受阶段性影响收入下降;2)疫情期间为保障业主生活,开展了生鲜蔬果采购等民生保障类服务;3)美居等尚处于成长期、毛利较低的垂直业务高速增长,收入占比大幅抬升。

一二线客户购买力强,需求挖掘能力助力公司获取高单客收入。公司单用户平均收入为1014.6元/年,公司对业主的需求挖掘和匹配能力在上市同行中位居前列。公司在管面积集中分布于一二线城市,占比高达81.2%。一二线城市客户购买力和对服务的购买意愿更强,对服务需求更为多样,单用户收入持续增长具有足够潜能。

受益于保利集团布局养老和教育业务的产业协同,社区增值服务未来尚有想象空间。保利集团以“居家、社区、机构”三种养老场景进行布局,配合适老化产品改造,形成完整的养老产业链,其中,社区养老和居家养老都依赖于保利物业旗下的养老品牌“和悦会”去实现,公司计划到2021年建设70家和悦会、4000张床位。教育方面,保利集团旗下的“和乐教育”,经营多家幼儿园和艺术培训中心,保利物业持有15%的股权;物业公司依托社区开展教育及养老业务具备天然优势,也是政策大力推动的方向,虽然目前还在探索阶段,但未来有望成为物业公司新的盈利增长点。

非业主增值服务与地产周期显著相关,服务对象主要为母公司。非业主服务是开发商将部分业务向物业公司的转移,与地产周期显著相关。该业务主要服务对象为地产母公司,业绩由其销售和竣工节奏主导。截止2020年6月30日,公司非业主增值服务的收入为人民币5.5亿元,较2019年同期增长约20.8%,增长来源于母公司提供案场协销服务的项目数量持续增长及第三方开发商项目的非业主增值服务快速增长。

3.3 公建物业:打造“镇兴中国”服务品牌,领跑城市服务赛道
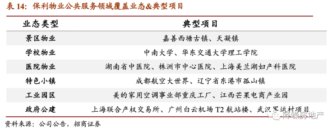
利用央企背景探索政府合作模式,结合乡村振兴战略打造“镇兴中国”品牌。公共服务专业化程度更高,对物业公司的规模和资源统筹调配能力都提出更高要求,依托保利集团的强大背景,保利物业具有较强的品牌公信力;且公共服务的采购方都是政府机构,公司的央企背景在To G端公共服务领域的项目招投标中具备天然优势,另外,对接政府部门的服务有利润率薄,单位订单价值量小的特点,同时需要公司和公共部门保持良好的沟通协调。公司的央企背景和多年与政府打交道的经验有助于其切入公共服务领域并维持住市场份额;2018年公司重心转向公建赛道后,探索出城镇公共服务管理系统创新合作模式,打造“镇兴中国”公共服务品牌,覆盖业态包括城镇、景区、学校等多种类型。

在管项目个数及收入均大幅增长,公建业务成为公司新的盈利增长点。公司自2016年开拓非住市场涉足公建,五年来持续保持高速增长,在管项目个数从17个增长至308个,截止2020年6月30日,公建业务收入3.5亿元,较去年同期增长60.6%。同时,公建收入占比逐年攀升,2020年上半年为15.2%,较2019年同期提高3.3个百分点,疫情后,基层网格化管理的推进有望进一步提升对物业公司公共服务产品的需求。

首创全域型公共服务管理体系。公司基于多个项目的管理经验积累对服务内容进行了模块化的梳理,形成标准化的服务菜单,这样既能保证在不同业态间的复制能力,又能满足不同业态的个性化需求。

4
核心亮点:央企背景优势,公建项目拓展水到渠成
保利物业作为一家央企物管,放大背景优势,在住宅物业稳扎稳打的基础上,重点发力城市服务新蓝海,逐步培育公建服务护城河:一是央企背景,二是标准化、模块化的公共服务管理体系,三是丰富的项目经验;形成规模与良好口碑后,行业壁垒可以保证公司项目扩张的稳步进行,增长更具稳定性和持续性。
四、重点物业公司核心要素梳理&估值比较
物业管理行业是房地产生态链上具备高成长性的板块,近三年多家房企分拆物管子公司上市,数家独立成长的物业公司也顺利登陆资本市场,截至目前已有上市物业公司45家左右,上市物业公司的业务属性从最基础的住宅物业逐步拓宽到公建物业、城市服务、商业运营等多个领域,物业行业的投资标的有了多元化选择,我们可以从以下指标体系来对上市物业公司进行初步评价:
(1)规模扩张潜力:包括是否有关联开发商在交付面积和历史品牌沉淀上的支持、是否对管理层及员工设置激励体系以及激励的强弱程度、合约面积/在管面积衡量短期增长能力、第三方获取面积占比衡量市场化拓展能力等;
(2)盈利能力:毛利率、社区增值服务ARPU衡量对业主需求的挖掘能力、人均管理面积衡量管理效率等;
(3)关联交易:从非业主增值服务收入占比和非业主增值服务毛利率衡量公司利润对关联开发商的依赖幅度;
(4)或存风险:从应收/总营收、商誉/净资产两个指标衡量公司未来可能存在的财务风险;
等。


【法律声明】本文所载信息来源被认为是可靠的,但不代表REITs行业研究立场,REITs行业研究亦不保证其准确性或完整性。本文仅供参考之用,并不构成投资建议,REITs行业研究对任何人因使用本文内容而造成的任何后果不承担任何法律责任。
免责声明:自媒体综合提供的内容均源自自媒体,版权归原作者所有,转载请联系原作者并获许可。文章观点仅代表作者本人,不代表新浪立场。若内容涉及投资建议,仅供参考勿作为投资依据。投资有风险,入市需谨慎。