我对行车记录仪非常有研究,实测并分析了市面上主流和口碑较好的行车记录仪,已经帮助了上万网友选购适合自己的行车记录仪,有任何选购疑问欢迎评论区留言,每条评论当天都会回复的。 本文25年1月更新,只保留性价比最高最值得推荐行车记录仪,今年各大厂商都有新款上市,都非常不错的,有任何选购疑问欢迎评论区留言,每条评论当天都会回复的。 为节约阅读时间,先把近期最值得买的性价比最高的先放上来,都是官方门店入口 如果要超高清带屏幕的,看看这款70迈A810,带个小屏幕操作方便,4K超高清旗舰机型,700起的价格可以选配前后双录,我自己目前也在用的这款 预算有限的朋友看看这款海康威视C6lite,带个小屏幕,200多点的价格,还赠送64g内存卡,性价比高。 小屏幕性价比看看这款70迈A510,今年最新款,是A400的升级款,400多的价格,清晰度和夜视功能都不错,可选配前后双录。 如果要超高清无屏幕的,看看70迈今年最新款M800,无屏幕4K旗舰,选配前后双录,超高清,前后双录HDR,夜视无敌,性能强劲,高端首选 想要后视镜款大屏幕的前后双摄性价比最推荐海康威视的最新款N6plus,同系列销量好评300000+,现在新款双11预售标配只需要399,这性价比无敌了 如果需要ETC看看这款万集科技的拇指ETC,非常小巧,ETC第一的品牌 无论是新车还是旧车,都应该配备行车记录仪,因为它可以帮助记录行车过程中的情况。一旦发生事故,行车记录仪可以提供客观的证据,帮助快速查清责任,保护自己的合法权益。此外,行车记录仪还可以防止碰瓷、敲诈勒索等不法行为。因此,安装行车记录仪对于保障行车安全和权益非常重要。 这个是我前几天下班在这个小区不小心撞到小朋友的视频,万幸小朋友没有问题,也庆幸行车记录仪稳定的记录的当时的画面,不然真的有口莫辨了,报了交警,给他看了行车记录仪的视频,最终判定我们双方同等责任。 来看看我爸开车去钓鱼发生的车祸视频,刚开始对方还唧唧歪歪的,拿出视频后对方立马闭嘴了,对方全责,这人开车也太猛了,看也不看直接撞过来,这根本来不及躲。 再看一个前段时间上班路上发生在这个路口的事故,是我撞的别人,对方说是这个路口开出来,不是掉头的,交警过来也说是我的责任,我强调我直行,是他掉头导致的事故,交警就问我能不能提供是他掉头过来的证据,我拿出行车记录仪视频后交警就说是对方全责了。 重要的话说3遍,稳定可靠和拍摄清晰是最最重要的,其他更多的功能是锦上添花。平时不需要关注它,但是一旦出了事故时必须要能非常稳定的记录下来。 评论区有些朋友反馈买的一些杂牌行车记录仪在车祸的关键时刻漏录了,我能理解这种无力感,真的太悲惨了。 拍摄清晰主要指的能把对方车牌能够清晰的识别出来。其他更详细的性能指标下面一一介绍下: 在选择行车记录仪时,品牌是一个非常重要的考量因素。大品牌通常具有更可靠的安全性能。目前市场上主流的大品牌包括海康威视、、70迈、趴趴狗、360、盯盯拍等。建议购买行车记录仪时选择这些知名品牌,避免因图小便宜而购买一些质量不可靠的山寨产品。 每个品牌都有其特点,海康威视作为国内最大的摄像头安防公司,在行车记录仪领域已有多年的积淀,拥有深厚的音视频技术功底。其口碑和销量一直都非常不错,品控一流,性价比极高。70迈也是我个人使用的款式,稳定可靠,在关键时刻多次帮助我固定了证据。如果看来看去不知道买什么,那就买海康威视和70迈都错不了。 其实我们更多时候是通过app连接导出视频,行车记录仪的屏幕一般都比较小,操作也不是很方便,有无屏幕都问题不大,不必太纠结,无屏幕性价比会更高些,毕竟用料上节省一个屏幕了。当然有屏幕的话能看到实时在工作,心里可能会更踏实些。 支持后录是在汽车尾部安装摄像头,记录后方的视频,毕竟是两个摄像头,价格略贵,是否选择看个人预算。后方摄像头的话安装会相对有些麻烦,安装费也要贵些。 目前主流的分辨率都在1080P以上了,很多都2K了,高端的有4k了,分辨率当然越高越好,但是也越贵。 分辨率最低都要选择1080p的,最好2k以上。 我们行车记录仪需要确保能记录前面三车道的情况,所以广角的大小至关重要。一般130以上就有很好的效果,140最佳。 决定行车记录仪夜视效果的不是分辨率,而是光圈。 F1.6>F1.8>F2.0>F2.2,F后面的数值越小光圈就越大,夜视效果就越好。 可以通过语音控制拍照,常用的命令有:我要拍照、我要录像、打开屏幕等。在车上偶尔喊下我要拍照 可以增加些行车乐趣。 这个很重要,指的是内存卡满了会自动覆盖时间更久的视频,确保最新的视频能一直录上,这个大品牌的都是标配了,一些杂牌是没有这个功能的,很多朋友反馈4s送的就没有,发生事故去调视频的时候,发现满了没录上,悔之晚矣。 在检测到车辆发生碰撞时,会把拍摄的视频单独空间存储起来,避免循环覆盖掉,也更方便寻找。 驾驶辅助还是有点作用的,特别是前车起步提醒,这个等红绿灯的时候很实用,前车开了会提醒你,避免玩手机被后车滴喇叭,哈哈。 就是车辆停止时也会拍摄视频,在选择行车记录仪时,可以考虑安装降压线以实现停车监控功能。停车监控会消耗电瓶的电量,但只要车辆启动就会给电瓶充电,因此一般情况下新电瓶10天左右不开车也不会有问题。如果长时间不使用车辆,可以选择关闭停车监控功能以节省电量。 停车监控功能可以进行开关设置,如果担心车辆被刮擦,可以选择购买带有降压线的套餐进行安装,然后根据需要随时开启或关闭此功能。 购买大品牌的行车记录仪时,可以选择带有降压线的套餐。在安装时,通过连接保险盒来获取电源,从而实现停车监控功能。降压线可以监测电瓶的电量,当车辆电量即将耗尽时会停止录像,以避免耗尽电量。 这里的5GWiFi是指行车记录仪开放热点给手机连接,免流量传输视频,5G频段传输更快更稳定,如果搭配内置eMMC的话,简直快到飞起。 在查看视频回放时,会记录下行车轨迹与行车速度,取证更加直观 后视镜款的安装需要把行车记录仪固定在原车的后视镜上。 非后视镜款的安装要注意不要干扰驾驶,这点很重要。 关于取电的话,有点烟器和保险盒两种,优缺点如下所示 个人推荐使用保险盒取电方式安装行车记录仪,这样可以选择启用停车监控功能。相比起点烟器取电,保险盒取电的方式更为美观,而且不会占用点烟器插孔。停车监控功能非常重要,有时候车辆停放在室外,不知道是否被刮擦,因此建议选择具备停车监控功能的行车记录仪。 在选择降压线时,一定要购买质量可靠的产品。降压线的作用是在电瓶电源不足时停止供电,以避免电瓶过度放电而影响启动。如果长时间不开车,电瓶可能会亏电,这时降压线能够保护电瓶免受损害。 需要注意的是,安装行车记录仪需要找专业的店铺进行安装,一般在网上下单时可以选择有资质的店铺自费安装。这样可以确保安装质量和后续使用的稳定性。 接保险盒的小知识,了解下就好,安装还是建议找专业人员: 点烟器一般都是20块,保险盒安装的话一般50,这个就看自己的砍价能力了,另外降压线一般都要自己买。前后双录的价格要贵些,一般80左右。 内存卡的话一般选择行车记录仪推荐配套的就行,官方配套的内存卡都是经过高温和不断读写严格测试的,比较靠谱。大小根据自己需要购买,现在一般都32G起步了。 关于内存卡的读写速度可以看下面的表格,如果自己购买内存卡的可以参考下,要买对于匹配的读写速度的内存卡,不然无法兼容。 总结成表格 前后双录的行车记录仪有两类,一类是大屏幕后视镜款的,一类小屏幕或者无屏幕的。 后视镜款行车记录仪是绑在现有后视镜上使用的,大屏幕后视镜款的特点是有倒车影像功能,当你倒车时,它可以自动切换到后置摄像头的实时画面来辅助驾驶。通过这个功能,你可以更加清晰地观察车辆周围情况,避免盲区和碰撞风险,提高倒车安全性。特别适合原车没有倒车影像的车辆或者喜欢大屏幕的朋友。 如果需要停车监控功能的建议还是搭配前后双录,多个后面的摄像头,这样监控范围更广,更有效的保护车辆。 毕竟是前后两个摄像头,价格会贵上一些,大品牌的至少都要400起步了,大家根据自己预算情况来选择。 如果没有固定车位,停车环境复杂,担心停车后被人划车的还是有必要搭配停车监控功能。 选择带有降压线/停车监控线的套餐就可以实现停车监控功能了。 一般网上下单的时候可以选择附近的门店安装,或者可以参考我这个详细的安装视频。 下面就推荐一些口碑和销量都比较好的行车记录仪,会定期更新最值得买的,这也是本篇文章长期活跃的原因。里面很多都是我自用过和身边朋友用过的,也有一些是网友们反馈非常不错的,保证可靠。 另外所有品牌行车记录仪旗舰店都申请了些团购优惠券,如果需要的话可以加下我 先看看无屏幕款的行车记录仪,无屏幕的特点是精致小巧,看视频通过手机app传输。 无屏幕行车记录仪的特点是小巧精致,更简洁更具隐藏性。无屏幕的只精选了4款最值得冲的。 这款海康威视D1 plus是刚出的新款,比同系列D1 pro、D1、D1+性价比都要高,买D1plus版本更好,F1.55超大光圈,夜视效果不错了,在晚上开车更安心。分辨率2k,也非常够用,支持镜头360°旋转,画面清晰稳定,最大还能支持256G内存卡。 200内预算首选,另外加个100左右,看看海康威视的D6也非常不错,清晰度升级了。 M500智能行车记录仪是70迈的首款网联行车记录仪,也是70迈销量最好的行车记录仪,具有非常可靠的品质。 采用了170度超大广角镜头,视野更加广阔,是目前在售的记录仪中视野最宽广的产品。此外,M500还搭载了北斗3+GPS双模定位系统,这保证了定位的精准性。内置eMMC监控安装存储解决了漏帧和卡顿问题,为出行提供了保障。M500还是一款可以联网的行车记录仪,在配合4G支架和停车监控线之后,用户可以通过APP远程查看车辆的实时画面,并且可以使用双模定位轻松定位车辆位置。除此之外,M500还有ADAS功能,可以为驾驶员提供更加智能的驾驶辅助。还支持更多功能和选配,满足不同需求的用户。 最重要的是,M500的造型时尚小巧,提供两种颜色可供选择。此外,M500还支持RS特效模式,对于喜欢追求科技和时尚的年轻朋友来说,这款记录仪会是一个不错的选择。 70迈今年刚发布的4k无屏幕高端旗舰款,配置直接拉满,7层高清镜片搭配超大光圈,再加HDR夜市效果无敌了,可以选配前后双录,选配4G远程监控,喜欢无屏幕预算又够的直接冲这款。 70迈A510是A400的升级款,这款可以说是极具性价比的一款带屏幕的行车记录仪。70迈一直是我的自用款品牌,之前用的是一款老款最近换了A810,通过上面的事故视频可以看到,发生多次事故70迈都稳定记录下来,不漏录,非常稳定,有它在非常踏实,行车记录仪稳定才是第一要素,其他功能都是基于稳定才有意义。 这个夜视效果,真的惊艳到我了,对面车开远光灯的时候,肉眼都看不清,镜头居然还能把车牌清晰的拍下来,在地库、暗光、微光环境表现也不错。A510在夜视上下了大功夫,镜头采用安防级图像传感器SONY IMX675 和STARVIS 2第二代星光夜视,更多进光量、影像更通透,夜视增强,超高感光性能,暗夜成像清晰。再搭配70迈自研算法MCSS2.0,这是索尼sensor定制的第一代调校基础上的优化,在第一代基础上,收集更多A810用户反馈,除了保证车牌清晰度的基础上,画面色彩更还原,夜晚更出彩,噪点更少。 可以选配前后双录,追求性价比并且想要带屏幕的朋友买这款就对了。 海康威视做安防监控设备起家,行车记录仪做的也不错,这款C6lite算是海康威视的经典产品,销量一直不错,也可以看看同系列的c6pro,c6pro+,c6s等。 70迈A810是A800的升级版,可选择前录和前后双录,是我目前的自用款。前置摄像头分辨率高达4K,后置摄像头分辨率高达1080P,是前后双录中为数不多的拥有4K分辨率的产品之一。该记录仪具备所有必要的功能,基本没有短板,非常适合追求高端品质的用户。这款行车记录仪具有强大的视频处理能力。与索尼IMX678传感器和7层高透光高清玻璃镜头相结合,夜视效果极佳。智能辅助驾驶功能也非常出色,支持前车碰撞提醒、起步提醒和车道偏离警告、电动车和行人碰撞预警。最大支持256G内存卡。 a810可以选配单前录和前后双录。 X800在前代X200的基础上进行了全面升级,是行业内首创的云台行车记录仪,镜头能够实现360°自动旋转,提供真正的哨兵模式全景监控。60帧的4K超高清分辨率,配备Sony IMX 678传感器和F1.7大光圈,结合146度的超广视场角,能够清晰捕捉五车道的情况。采用第二代星光夜视技术,即使在微光环境下也能捕捉到清晰画面。硬件级HDR技术的应用,使得在高对比度场景下也能保持画面细节。70迈自研的MCSS 3.0算法进一步优化了色彩处理能力,使得白天和夜间拍摄的视频色彩更加丰富和真实。 哨兵模式是X800的一项创新功能,专为停车监控设计,能够360全景拍摄,通过高灵敏度的运动检测技术,实时监控车辆周围的动态。一旦检测到异常活动,便会自动启动录制,捕捉关键证据。X800的响应速度比上一代X200快了70%,能够更快速地捕捉到恶意刮车等行为。X800还支持WiFi6双频、4G联网功能,可以通过手机APP远程查看车辆的实时情况,包括车辆位置、行车轨迹和周围环境等。在存储方面,X800支持外置存储卡,最大可扩展至512G,解决了用户的存储焦虑。 X800的外观设计简约,机身小巧,安装后不会占用过多空间,也不会影响驾驶员的视线。镜头可以360°旋转,也可以选配安装后录镜头,提供更多拍摄角度。在辅助驾驶方面,X800提供了车道偏离预警、前车起步提醒、车距提醒等智能辅助功能,对新手和老司机都非常友好。WiFi 6 5GHz传输速度极快,200MB的视频仅需10秒即可下载完成。语音操控功能也非常灵敏,可以通过语音指令实现拍照或录像,提高了驾驶安全性。 海康威视的4k前后双录高端款,也非常不错的,可以对比看看,A810和C8pro二选一的话,更推荐A810。 后视镜款是夹在原车后视镜上的,非常方便,后面车辆情况实施同步到后视镜上。这款360 的M320pro不支持语音操控功能,要注意下。 后视镜款可以提升车内整体的逼格,也可以辅助倒车影像。 这是70迈今年出的新款后视镜款的行车记录仪,3k分辨率高,电容电池不鼓包,非常安全,前后双录都有HDR,夜视效果无敌了。 这款是海康威视的后视镜款,拍摄更清晰更高端,屏幕清晰度很高,质感很好,当然价格也贵一些,同系列销量几十万了,非常靠谱,也可以看看性价比更高的N6+和N6plus款。 后视镜款的话日常使用的话买海康威视N6+足够了,是性价比最高的大品牌后视镜款,n6plus是刚上的新款,比n6+升级了前后摄像头,如果预算充足上N6pro和70迈S500会强很多。 另外所有品牌行车记录仪都有些团购优惠券,如果需要的话可以加下我,数量有限,先到先得 我驾龄10年了,专注汽车用品深度评测,市面上主流的家用车我都开过,平时也爱折腾汽车,出过几次车祸,也爆过胎,身边朋友买车用车都爱找我,我是 欢迎关注,分享买车用车小知识 汽车用品:| | || | || | | | 汽车保养: | | | 汽车使用心得:|||必须安装
如果还有人觉得行车记录仪无所谓的
那么请一定要看完我亲身经历的3个车祸视频。再来看两个我行车记录仪拍摄到的车祸视频
我们买行车记录仪的主要两点要求就是稳定可靠和拍摄清晰。 我们买行车记录仪的主要两点要求就是稳定可靠和拍摄清晰。 我们买行车记录仪的主要两点要求就是稳定可靠和拍摄清晰。
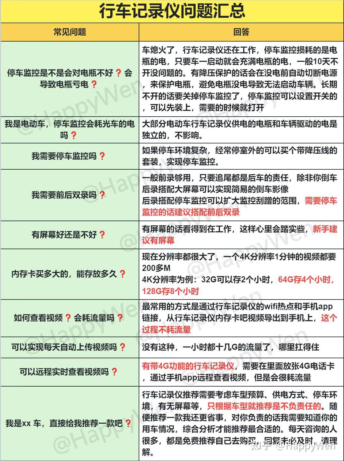
一个小提醒:很多时候,购车时4S店会附赠行车记录仪,但实际上这些附赠的产品通常质量不佳,经常漏录,内存卡满了无法自动覆盖录像,需要手动清除内存。因此,建议在购车时要问清楚附赠的行车记录仪品牌,尽量避免接受这样的附赠,而是选择折现或者自行选购更加可靠的产品,以确保行车安全。









降压线有两种接线方式,实现两种不同效果,在接之前一定要测一下保险盒,有电的是VCC,没电的就是ACC 【停车不监控接法】:红色+黄色都接ACC+黑色的搭铁(如没有黄线就直接用红色接ACC即可) 【停车监控接法】:红色ACC+黄色接VCC+黑色的搭铁;(如没有黄线用红色接VCC即可) 走第1种方式可以保证不会亏损电瓶的电量,车熄火就不会供电,就没有24小时监控功能




![]()

分辨率2560*1440P
精致小巧无屏幕、广角121
支持停车监控、语音操控
光圈F1.55、碰撞锁定
H265编码 分辨率2592*1944
170度超级大广角,全景模式
内置eMMC存储,更快更稳定
支持碰撞锁定、驾驶辅助
F2.0光圈,智能HDR,暗部更清晰
北斗3+GPS双模定位,更精准、更可靠
搭配4G网联支架可实现
车辆定位、电子围栏、远程查看实时画面
旗舰高清图传芯片
索尼IMX678 前分辨率超高清4K(3840*2160)
后摄像头分辨率1080P(1920*1080)
前后双录HDR F1.7光圈,夜视优秀
146度大广角,完美覆盖六车道
北斗+内置GPS,实时播报路况,支持辅助驾驶
支持语音操控、碰撞锁定、停车监控 、远程监控
内置eMMC 存储,最大支持256G无屏幕选购推荐,预算不高100买个海康威视D1plus的标配就好了,M500性价比最高,广角大,预算够就买M800超高清,夜视更好。
2英寸屏幕
分辨率:前录 2592 X 1944P 后录1080P
广角: 前录138° 后录 130°
光圈: 前录 F1.8 后录 F2.0
SONY IMX675 传感器
MCSS2.0画质调优和智能HDR,夜视很好
支持24小时停车监控+缩时摄影
内置 GPS ,路线跟踪功能
支持ADAS驾驶辅助功能
支持4G网联,远程实时监控,提车位置查询,电子围栏等3.0英寸屏幕
分辨率2560*1440
华为海思双核芯片
支持最大256G
支持驾驶辅助、碰撞锁定、语音交互
F1.6,夜视效果优秀
内置GPS
H265编码
销量好评50000+旗舰高清图传芯片
3英寸超清屏幕
索尼IMX678 前分辨率超高清4K(3840*2160)
后摄像头分辨率1080P(1920*1080)
前后双录HDR 150度大广角,完美覆盖六车道
北斗+内置GPS,实时播报路况,支持辅助驾驶
支持语音操控、碰撞锁定、停车监控
F1.8光圈,夜视优秀 H265编码
影像分辨率:3840*2160 60帧 (4K影像 帧帧高清)
芯片:12nmz制程工艺芯片
传感器:Sony IMX 678
光圈:F1.7
视场角:FOV146度
存储:外置储存卡(最大支持512G)
电池:超级电容
支持双录(前后录同STARVIS2)
WiFi6 2.4GHz&5GHz双频
4G功能:(需搭配4G停车监控线)
远程行驶中查看/远程预览/远程实时查看/远程抓拍 /远程操控 /在线轨迹 /云相册 /远程唤醒 /远程设置项
小屏幕款的选购推荐,预算200多就海康威视c6lite,性价比选70迈A510,预算够的选择70买A810超高清,夜视更好。
9.35英寸IPS触摸屏幕后视镜款
前摄像头分辨率2K(2560*1440)
后摄像头分辨率1080P(1920*1080)
前F1.8、后F2.0夜视效果非常好
广角前140 后120
支持碰撞锁定
销量好评500000+
索尼IMX675芯片
9.35英寸IPS触摸屏幕后视镜款
前摄像头分辨率3K(2592*1944)
后摄像头分辨率1080P(1920*1080)
前后双录HDR,光圈前F1.8、后F2.0 夜视效果非常好
H265编码 支持碰撞锁定、语音交互10.0英寸IPS触摸屏幕后视镜款
前摄像头分辨率2K(2560*1440)
后摄像头分辨率1080P(1920*1080)
H265编码
支持碰撞锁定、语音交互
前F1.6、后F2.0夜视效果非常好
销量好评20000+
监控安装
监控安装